GM Service Manual Online
For 1990-2009 cars only
Makes
🢒
Chevrolet
🢒
2004
🢒
Chevy K Silverado - 4WD
🢒 Interior Lights and LED Dimming Control
Interior Lights and LED Dimming Control
Interior Lights and LED Dimming Control
Master Electrical Component List
Interior Lighting Systems Description and Operation
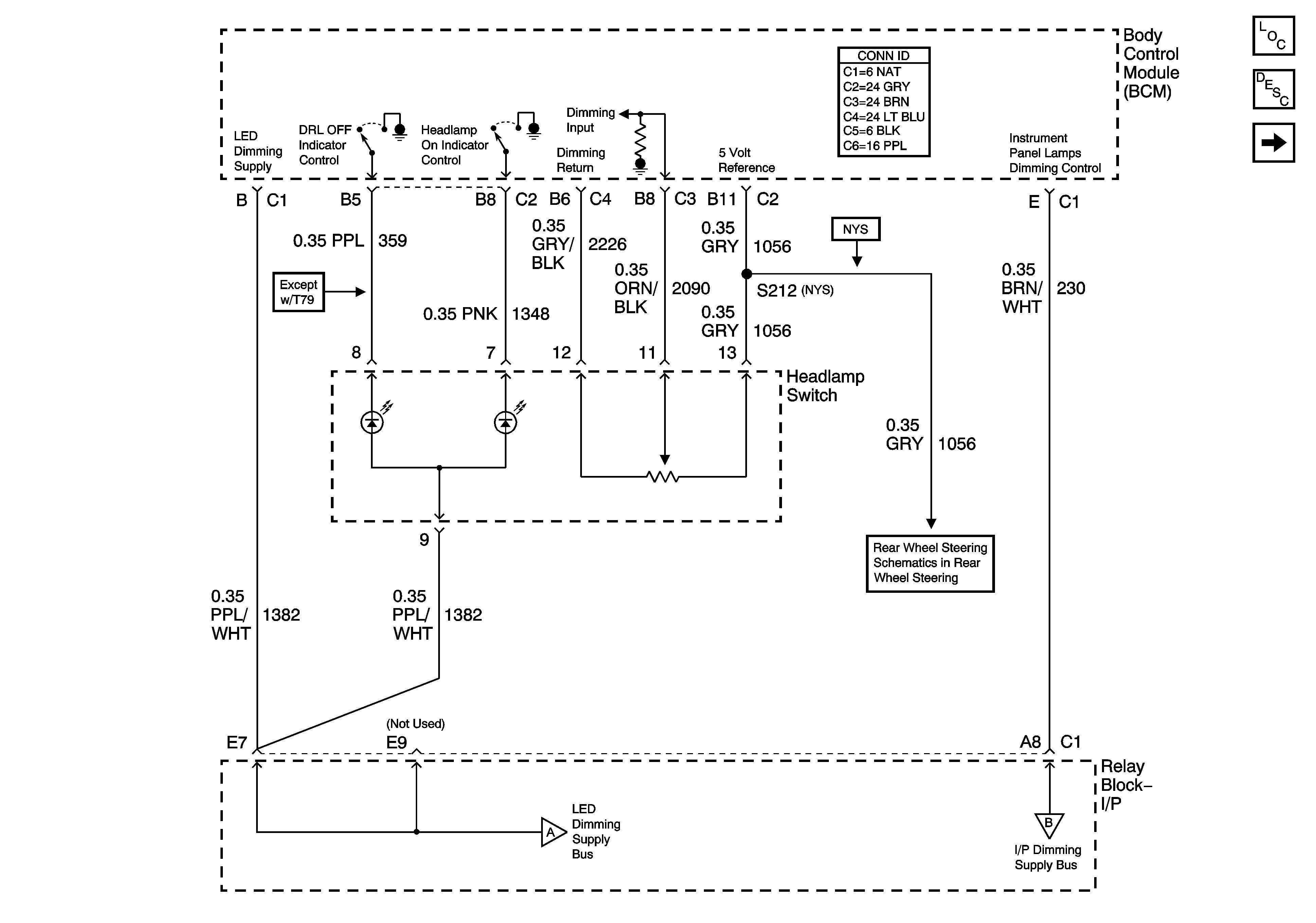
LED Dimming Supply Voltage - 1 of 3
Steering Wheel Speed/Position
LED Dimming Supply Voltage - 1 of 3
I/P Dimming Supply Voltage - 1 of 6