GM Service Manual Online
For 1990-2009 cars only

Starting and Charging Schematics Except HP2

Figure 1:

Starting - Gas


Object Number: 1463659  Size: FS
Master Electrical Component List
Starting System Description and Operation
Control Module References
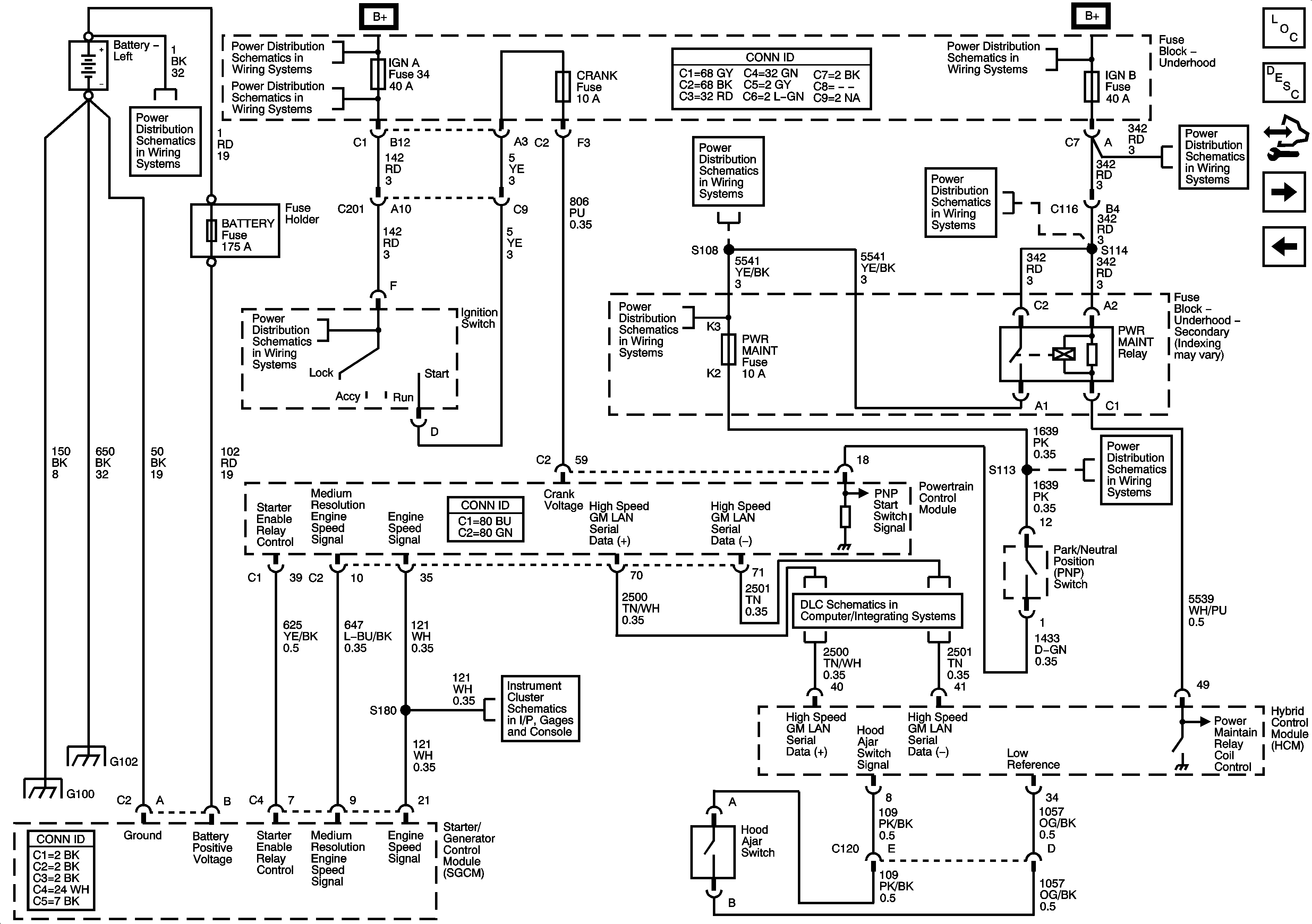
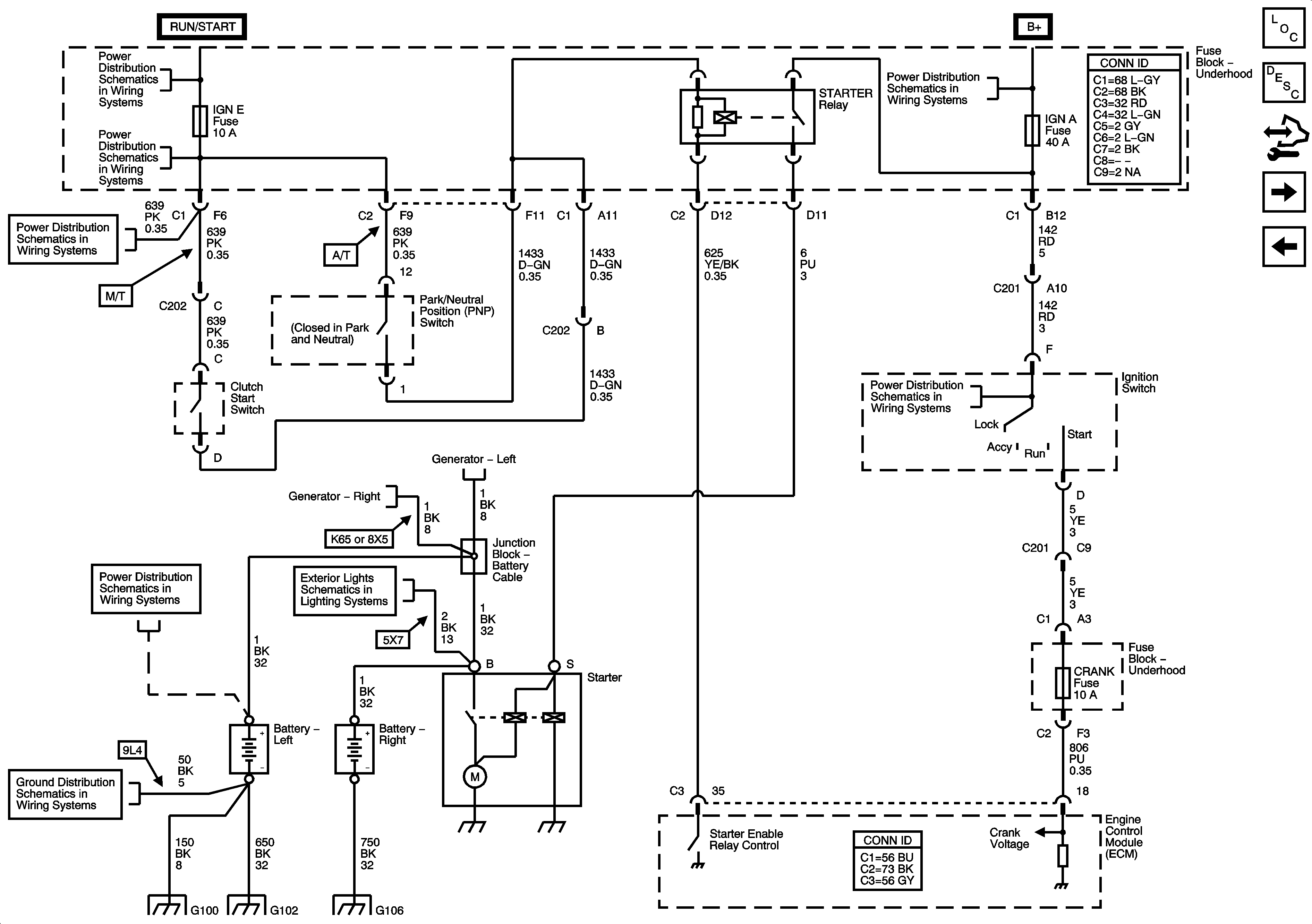
Starting - Diesel
Ignition Switch - ACC/RUN and RUN/START Bus Bars and IGN B Fuse
IGN E and AIRBAG Fuses
IGN E and AIRBAG Fuses
B+ Bar Bus
Ignition Switch - START, RUN, and ACC/RUN/START Bus Bars and IGN A and CRANK Fuses
Charging - 10 Series (Except HP2)
Battery Supply - 1 of 2
Wrecker Lighting - 5X7
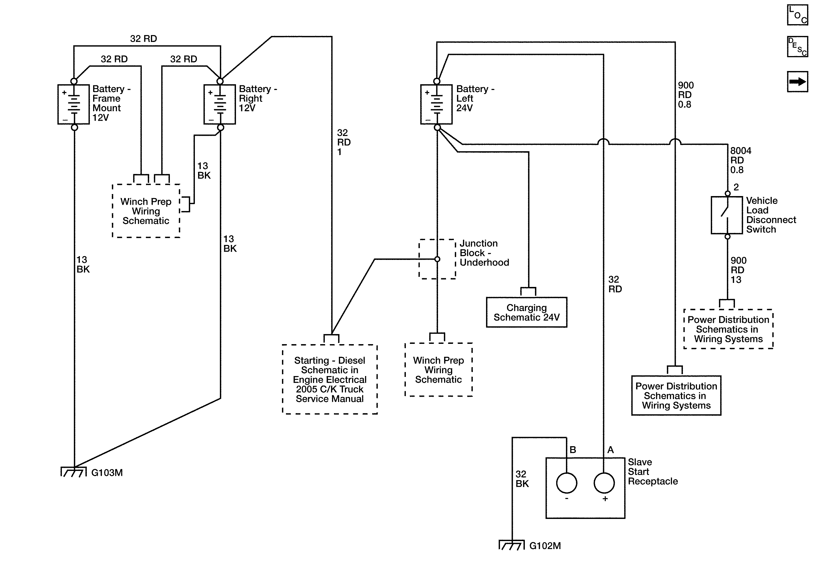
Auxiliary Battery
G100, G101, and G102
G100, G101, and G102
G100, G101, and G102
G104, G106, G107 and G110
Figure 2:

Starting - Diesel


Object Number: 1463665  Size: FS
Master Electrical Component List
Starting System Description and Operation
Control Module References
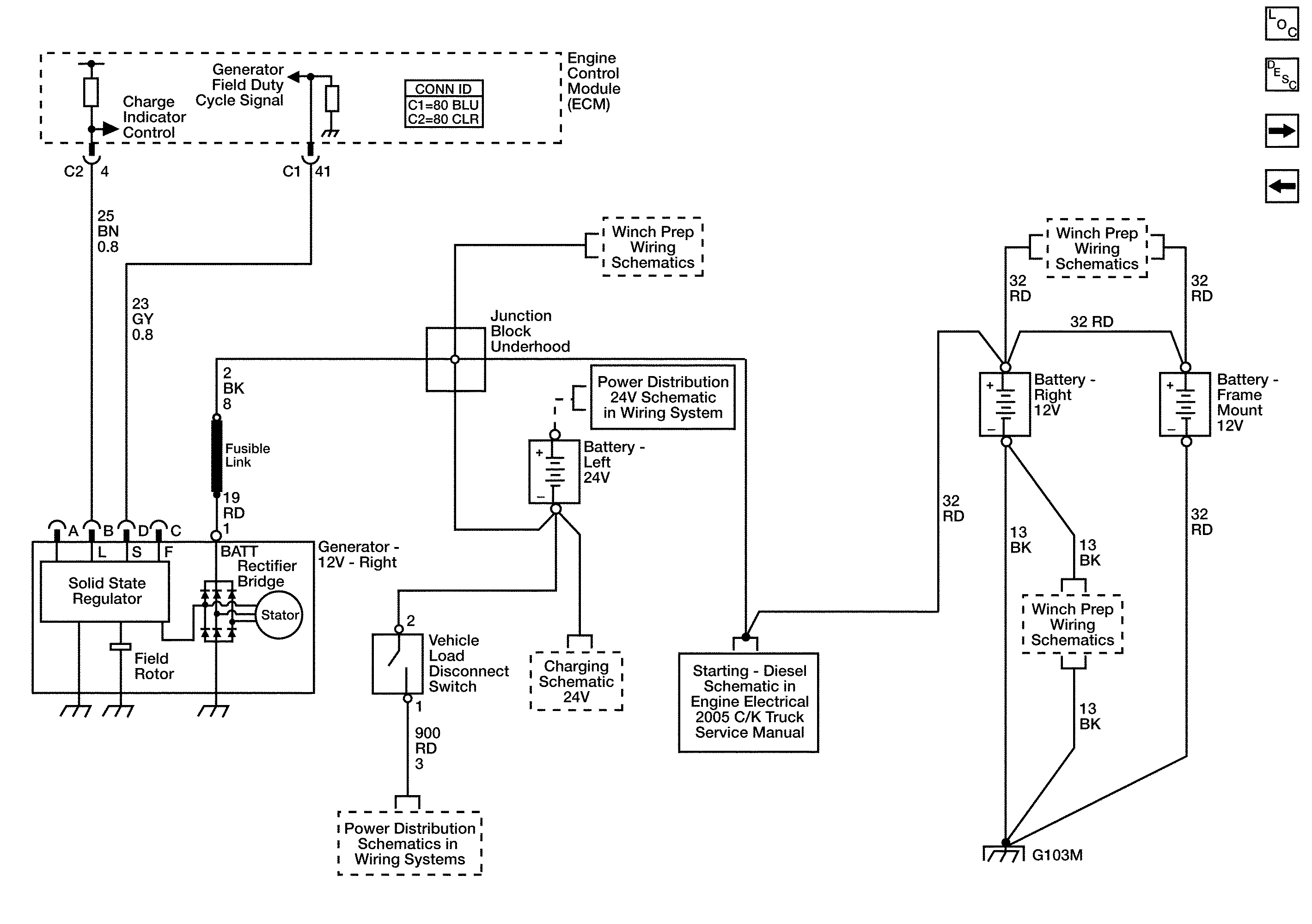
Charging - 20/30 Series and HP2
Starting - Gas
Ignition Switch - ACC/RUN and RUN/START Bus Bars and IGN B Fuse
IGN E and AIRBAG Fuses
IGN E and AIRBAG Fuses
B+ Bar Bus
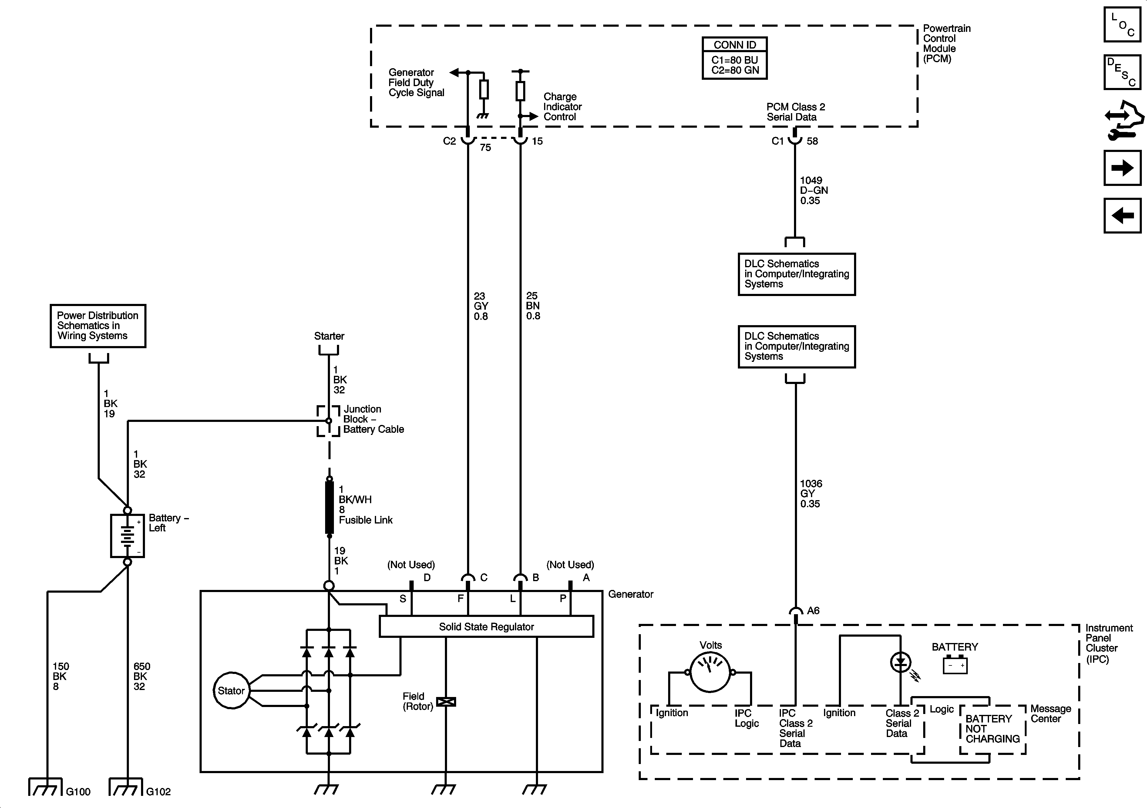
Charging - Diesel
Charging - Diesel
Ignition Switch - START, RUN, and ACC/RUN/START Bus Bars and IGN A and CRANK Fuses
Battery Supply - 1 of 2
Wrecker Lighting - 5X7
G100, G101, and G102
G100, G101, and G102
G100, G101, and G102
G104, G106, G107 and G110
Figure 3:

Charging - 20/30 Series and HP2


Object Number: 1463675  Size: FS
Master Electrical Component List
Charging System Description and Operation W/O Generator/Battery Control Module
Control Module References
Charging - 10 Series (Except HP2)
Starting - Diesel
Battery Supply - 1 of 2
Starting - Gas
Power, Ground, DLC and Splice Pack SP 205
Power, Ground, DLC and Splice Pack SP 205
G100, G101, and G102
G100, G101, and G102
Figure 4:

Charging - 10 Series (Except HP2)


Object Number: 1463679  Size: FS
Master Electrical Component List
Charging System Description and Operation Generator/Battery Control Module
Control Module References
Charging - Diesel
Charging - 20/30 Series and HP2
B+ Bar Bus
Battery Supply - 1 of 2
Power, Ground, DLC and Splice Pack SP 205
Charging - 20/30 Series and HP2
Power, Ground, DLC and Splice Pack SP 205
Supplimental Brake Assist
G100, G101, and G102
G100, G101, and G102
G103 - Gas
Figure 5:

Charging - Diesel


Object Number: 1463681  Size: FS
Master Electrical Component List
Charging System Description and Operation W/O Generator/Battery Control Module
Control Module References
Charging - 10 Series (Except HP2)
Power, Ground, DLC and Splice Pack SP 205
Battery Supply - 1 of 2
G100, G101, and G102
G100, G101, and G102
G100, G101, and G102
G104, G106, G107 and G110

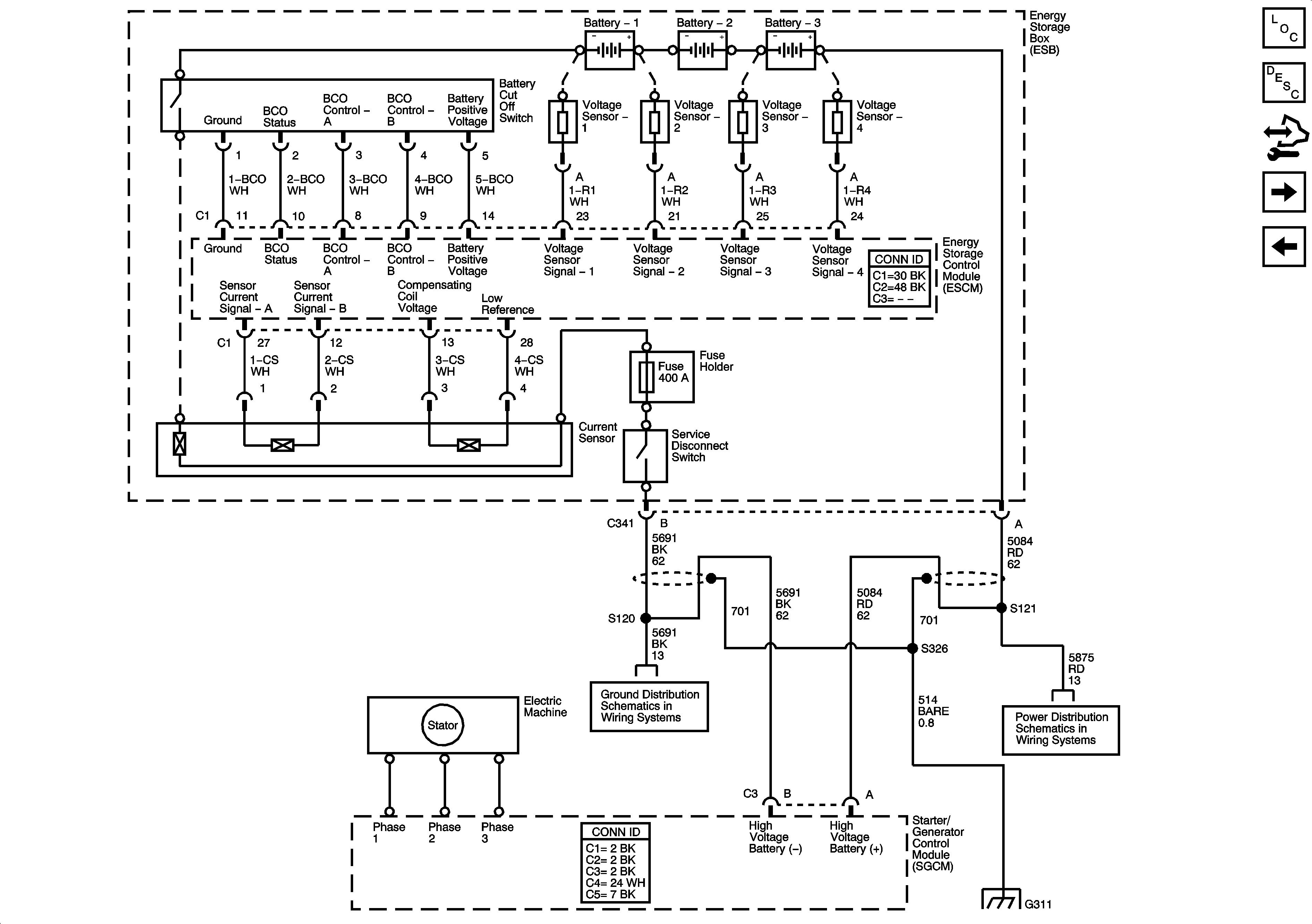
Starting and Charging Schematics HP2

Figure 1:

Power, Ground, Serial Data, Hybrid Control Module and SGCM - 1 of 2


Object Number: 1466199  Size: FS
Master Electrical Component List
Starter/Generator Control Module Description and Operation
Control Module References
Power, Ground, Serial Data and ESCM - 2 of 2
B+ Bar Bus
IGN 0, RR WPR, SEO ACCY, TBC ACCY, TBC IGN 0, and WS WPR Fuses
Ignition Switch - START, RUN, and ACC/RUN/START Bus Bars and IGN A and CRANK Fuses
Power, Ground, Serial Data and ESCM - 2 of 2
ABS, AUX HTR PMP, ESCM, HCM-B, MBEC 1, RTD, STUD1, STUD2, TRANS PUMP, VSES/ECAS Fuses and RT DOORS and SEAT Circuit Breakers
ABS, AUX HTR PMP, ESCM, HCM-B, MBEC 1, RTD, STUD1, STUD2, TRANS PUMP, VSES/ECAS Fuses and RT DOORS and SEAT Circuit Breakers
Power, Ground, Serial Data and ESCM - 2 of 2
Power, Ground, Serial Data and ESCM - 2 of 2
IGN 0, RR WPR, SEO ACCY, TBC ACCY, TBC IGN 0, and WS WPR Fuses
G103 - Gas
High Speed GM LAN (HP2)
Power, Ground, DLC and Splice Pack SP 205
High Speed GM LAN (HP2)
Figure 2:

Power, Ground, Serial Data and ESCM - 2 of 2


Object Number: 1466521  Size: FS
Master Electrical Component List
Starter/Generator Control Module Description and Operation
Control Module References
Starting 1 of 2 and Engine Speed Signal
Power, Ground, Serial Data, Hybrid Control Module and SGCM - 1of 2
Power, Ground, Serial Data, Hybrid Control Module and SGCM - 1of 2
Power, Ground, Serial Data, Hybrid Control Module and SGCM - 1of 2
Power, Ground, Serial Data, Hybrid Control Module and SGCM - 1of 2
High Speed GM LAN (HP2)
Figure 3:

Starting - 1 of 2 and Engine Speed Signal


Object Number: 1466528  Size: FS
Master Electrical Component List
Starter/Generator Control Module Description and Operation
Control Module References
Starting - 2 of 2 and Energy Storage
Power, Ground, Serial Data and ESCM - 2 of 2
B+ Bar Bus
Ignition Switch - START, RUN, and ACC/RUN/START Bus Bars and IGN A and CRANK Fuses
B+ Bar Bus
Battery Supply - 1 of 2
COOL PMP, HYBRID 02A, HYBRID O2B, IGN B and PWR MAINT Fuses
Ignition Switch - ACC/RUN and RUN/START Bus Bars and IGN B Fuse
Ignition Switch - ACC/RUN and RUN/START Bus Bars and IGN B Fuse
Ignition Switch - START, RUN, and ACC/RUN/START Bus Bars and IGN A and CRANK Fuses
COOL PMP, HYBRID 02A, HYBRID O2B, IGN B and PWR MAINT Fuses
COOL PMP, HYBRID 02A, HYBRID O2B, IGN B and PWR MAINT Fuses
Gages, Vehicle Speed Signal, Engine Oil Pressure, and Fuel Level Sensors
Power, Ground, DLC and Splice Pack SP 205
G100, G101, and G102
G100, G101, and G102
Figure 4:

Starting - 2 of 2 and Energy Storage


Object Number: 1466530  Size: FS
Master Electrical Component List
Starter/Generator Control Module Description and Operation
Control Module References
Controlled/Monitored Subsystem Reference
Starting 1 of 2 and Engine Speed Signal
G120, G121, G122, G310, G311 and G405 (HP2)
Battery Supply - 2 of 2
G120, G121, G122, G310, G311 and G405 (HP2)
Figure 5:

Controlled/Monitored Subsystem Reference


Object Number: 1466532  Size: FS
Master Electrical Component List
Starter/Generator Control Module Description and Operation
Control Module References
Starting - 2 of 2 and Energy Storage
HP2
120V AC Outlets (HP2) - 2 of 2
Auxiliary Heater Pump (HP2)
Auxiliary Pump Controls - HP2
120V AC Outlets (HP2) - 2 of 2

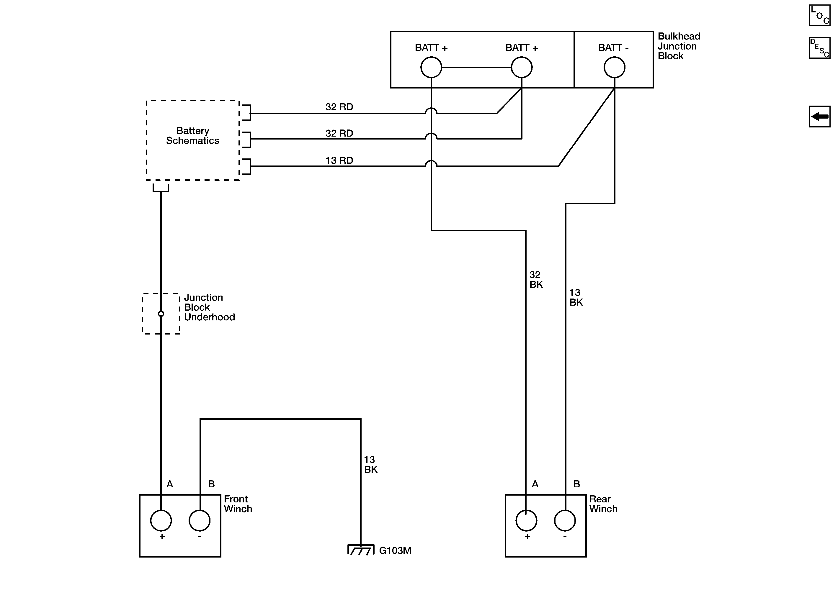
Starting and Charging Schematics LSSV

Figure 1:

Battery Schematic


Object Number: 1702789  Size: FS
Master Electrical Component List
Battery Description and Operation (12V and 24V)
Charging Schematics - 12V
12V/24V
12V/24V
Figure 2:

Charging Schematics - 12V


Object Number: 1702790  Size: FS
Master Electrical Component List
Charging System Description and Operation
Charging Schematics - 24V
Battery Schematics
12V/24V
12V/24V
Figure 3:

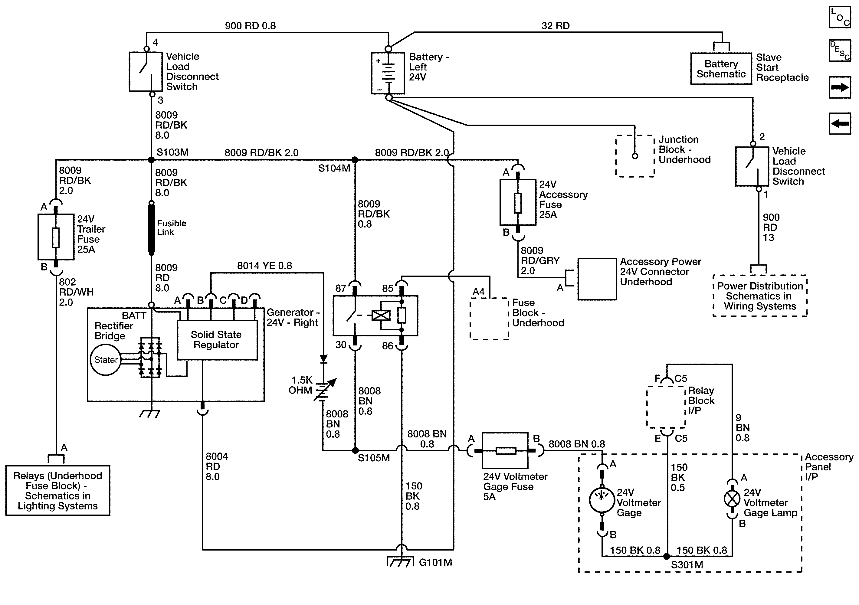
Charging Schematics - 24V


Object Number: 1702791  Size: FS
Master Electrical Component List
Charging System Description and Operation
Winch Prep Wiring Schematics
Charging Schematics - 12V
12V/24V
Figure 4:

Winch Prep Wiring Schematics


Object Number: 1702792  Size: FS
Master Electrical Component List
Charging System Description and Operation
Charging Schematics - 24V