GM Service Manual Online
For 1990-2009 cars only
Makes
🢒
Chevrolet
🢒
2005
🢒
Chevy K Silverado - 4WD
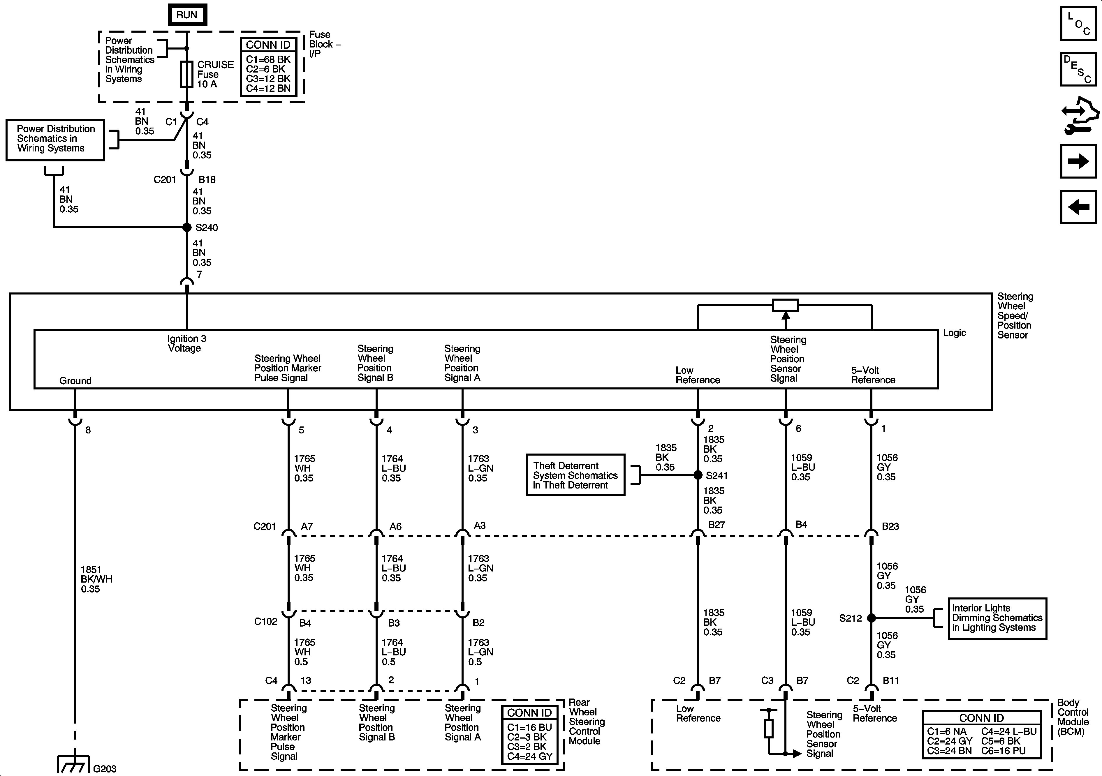
🢒 Steering Wheel Speed/Position
Steering Wheel Speed/Position
Steering Wheel Speed/Position
Master Electrical Component List
Rear Wheel Steering Description and Operation
Control Module References
Rear Wheel Position Controls
Power, Ground, Serial Data and Mode Selection
Ignition Switch - START, RUN, and ACC/RUN/START Bus Bars and IGN A and CRANK Fuses
4WD, BRAKE, CRUISE, HTR/AC, HVAC 1, and IGN 3 Fuses
G203 - 1 of 2
Vehicle Theft Deterrent
Interior Lights Dimming Control and LED Dimming Supply - 1 of 2