GM Service Manual Online
For 1990-2009 cars only
Makes
🢒
Chevrolet
🢒
1998
🢒
Chevy P12 Chassis
🢒
Brakes
🢒
Hydraulic Brakes
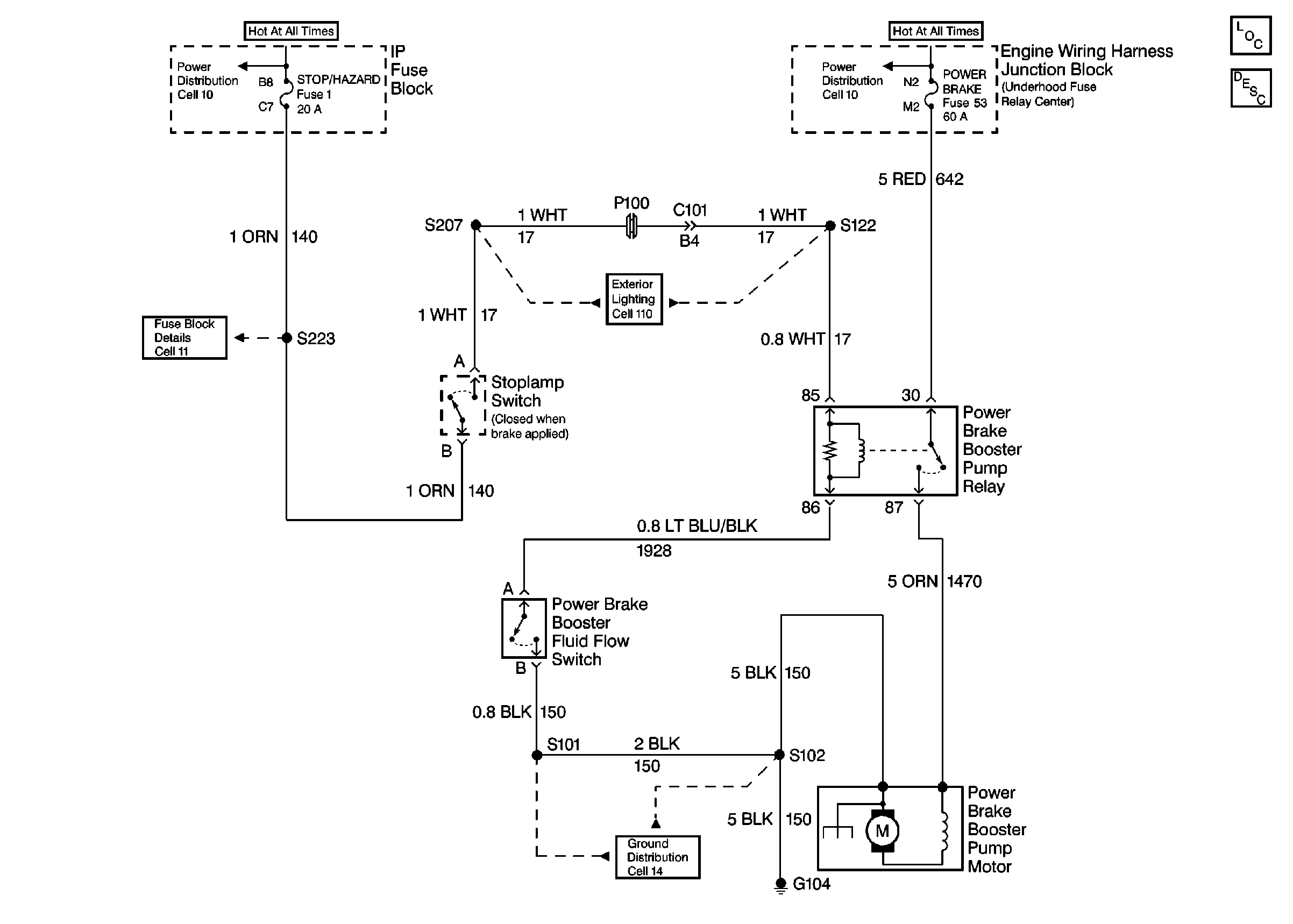
🢒 Power Brake Booster Pump Schematics
Cell 57: Brake Booster Pump Circuit
Cell 10: Always Hot Secondary Fuses
Cell 10: Battery, Always Hot Primary Fuses
Cell 11: Horn, Brake Lamp, Pwr Accy #1, Radio Bat, Cig Ltr, Aux Pwr, Stop/Haz Fuses
Exterior Lights Schematics
Hydraulic Brakes Components
Hydraulic Brake Booster Description
Cell 14: G104
Cell 57: Hydraulic Booster Pump Circuit