GM Service Manual Online
For 1990-2009 cars only
Makes
🢒
Chevrolet
🢒
1999
🢒
Chevy P12 Chassis
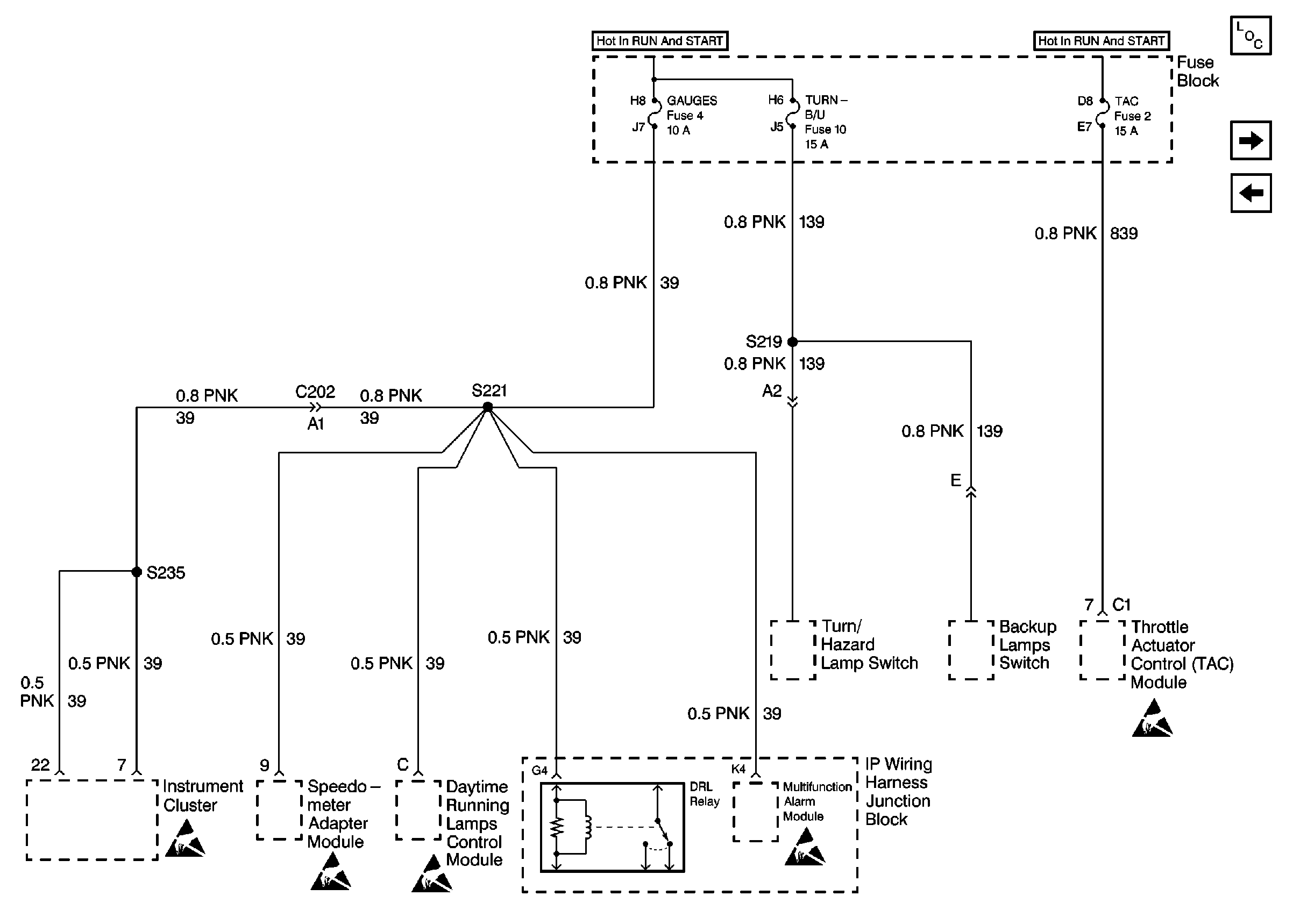
🢒 Cell 11: GAUGES, TURN/BU, and TAC fuses
Cell 11: GAUGES, TURN/BU, and TAC fuses
Cell 11: GAUGES, TURN/BU, and TAC fuses
Power and Grounding Components
Cell 11: ALT/START, AUTO PARK, and ENG-I fuses
Cell 11: ENG-LH, PCM-I, and ENG-RH fuses
Handling ESD Sensitive Parts Notice
Handling ESD Sensitive Parts Notice
Handling ESD Sensitive Parts Notice
Handling ESD Sensitive Parts Notice
Handling ESD Sensitive Parts Notice