GM Service Manual Online
For 1990-2009 cars only
Makes
🢒
Chevrolet
🢒
1997
🢒
Chevy P32 RV/Van Chassis
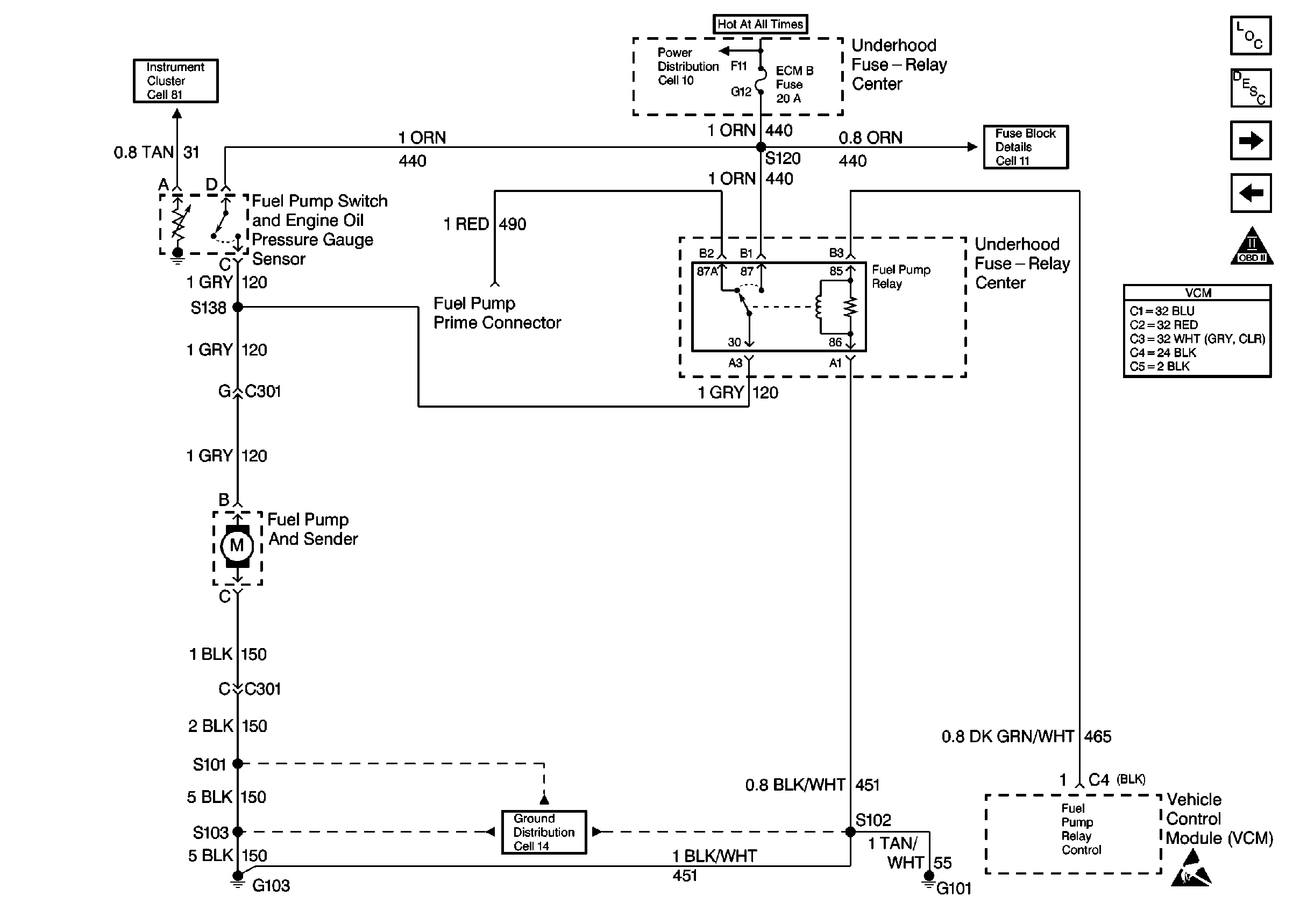
🢒 Fuel Pump Controls 7.4L
Fuel Pump Controls 7.4L
Fuel Pump Controls 7.4L
Engine Controls Components
Information Sensors 5.7L, 7.4L
Fuel Injector Controls 7.4L
Ignition Controls 7.4L
OBD II Symbol Description Notice