GM Service Manual Online
For 1990-2009 cars only
Makes
🢒
Chevrolet
🢒
1998
🢒
Chevy P42 Commercial Chassis
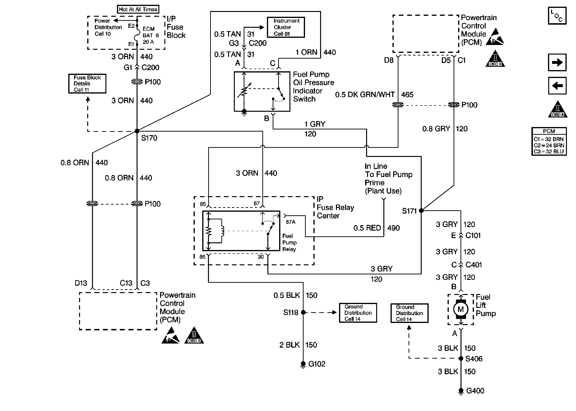
🢒 Cell 23: Fuel Controls
Cell 23: Fuel Controls
Cell 23: Fuel Control
Engine Controls Components L57 MFI
Cell 23: PCM And Injector Pump
Cell 23: Ignition
OBD II Symbol Description Notice