GM Service Manual Online
For 1990-2009 cars only

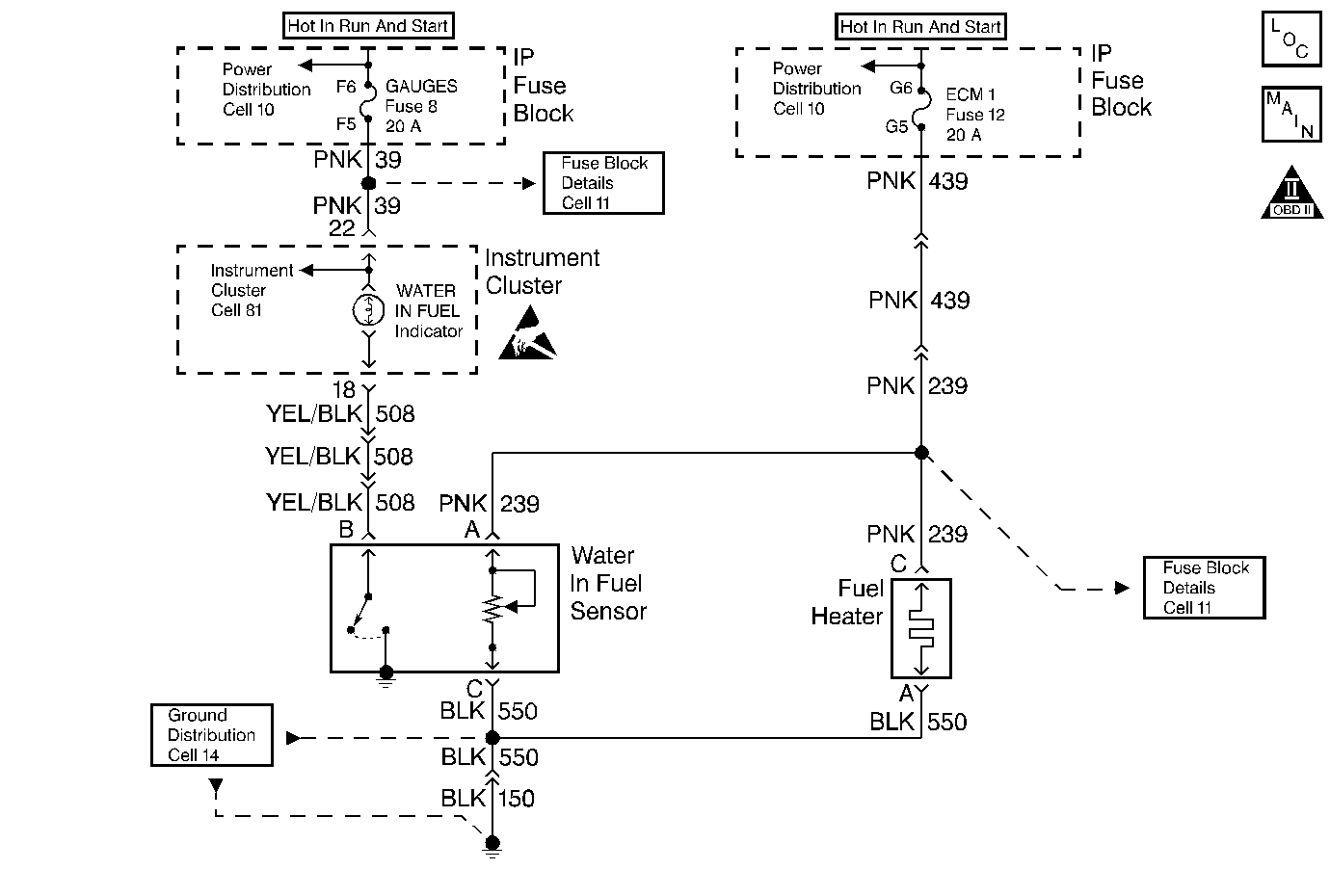
Water-in-Fuel Lamp Diagnosis EFI/MFI


Object Number: 439244  Size: MF
Engine Controls Components
Cell 22: Water in Fuel Circuit, Fuel Heater and Temperature Sensor
OBD II Symbol Description Notice
Handling ESD Sensitive Parts Notice

Circuit Description

The fuel manager/filter assembly consists of the fuel heater, the water in fuel sensor and a filter. The filter contains the coalescer (the device that combines small droplets of water into larger ones) and the filter/separator.

A fuel lift pump delivers diesel fuel from the tank to the fuel filter. As fuel enters the filter, it passes first though the fuel heater. The heater contains a thermostatic switch. The switch opens or closes to turn the heater OFF or ON, depending on the temperature of the fuel.

The fuel then passes through the filter. Next the fuel flows through the water coalescer. Here the droplets of water in the fuel combine into larger drops, the drops fall to the water reservoir in the filter. When fuel flows from the fuel manager/filter assembly to the injection pump, the fuel is clean and free of water.

The solid state water in fuel sensor supplies voltage to a probe. When the probe touches water, the module closes a switch. This completes a circuit to ground to light the Water In Fuel lamp.

A time delay circuit in the water in fuel module grounds the lamp briefly to test the bulb each time the system is turned ON.

The fuel heater is operated by a built-in thermostatic switch. When the switch is closed, battery voltage is supplied to the heater.

Test Description

  1. This step will determine if the ignition feed circuit is open.

  2. This step will determine if the ground circuit is OK.

  3. This step will determine if the fuse, bulb, and wiring are OK.

Step

Action

Value(s)

Yes

No

1

Turn the ignition ON leaving the engine OFF.

Does the water In fuel light come ON briefly?

--

Go to Step 5

Go to Step 2

2

  1. Disconnect the water In fuel sensor.
  2. With a test light connected to ground, probe terminal A.
  3. Verify the ignition is ON with the engine OFF.

Is the test light ON?

--

Go to Step 3

Go to Step 6

3

With the test light, jumper the harness terminals A and C with the ignition still ON.

Is the test light ON?

--

Go to Step 4

Go to Step 8

4

With the test light connected to ground, probe terminal B of the harness connector.

Is the test light ON?

--

Go to Step 11

Go to Step 10

5

Operate the vehicle within the conditions under which the concern was noted.

Does the system operate properly?

--

System OK

Go to Step 1

6

  1. Check the ignition feed circuit for an open.
  2. If a problem is found, repair the problem as necessary. Refer to Wiring Repairs.

Was a problem found?

--

Go to Step 12

Go to Step 7

7

  1. Check for a poor ignition feed connection at the sensor.
  2. If a problem is found, repair the problem as necessary. Refer to Wiring Repairs.

Was a problem found?

--

Go to Step 12

Go to Step 11

8

  1. Check the ground circuit for an open.
  2. If a problem is found, repair the problem as necessary. Refer to Wiring Repairs.

Was a problem found?

--

Go to Step 12

Go to Step 9

9

  1. Check for a poor ground circuit connection at the sensor.
  2. If a problem is found, repair the problem as necessary. Refer to Wiring Repairs.

Was a problem found?

--

Go to Step 12

Go to Step 11

10

Repair the open in the lamp circuit. Refer to Wiring Repairs.

Is the action complete?

--

Go to Step 12

--

11

Replace the water In fuel sensor. Refer to Water in Fuel Indicator Sensor Replacement .

Is the action complete?

--

Go to Step 12

--

12

Operate the vehicle within the conditions under which the original problem was noted.

Does the system operate properly?

--

System OK

Go to Step 1