GM Service Manual Online
For 1990-2009 cars only
Figure 1:

Video System Schematics - w/o ULT


Object Number: 1608937  Size: FS
Master Electrical Component List
Video Entertainment System Description and Operation
Control Module References
Power, Ground, Serial Data, and Audio Output - ULT
B+ Bus - 1 of 2
CIG LTR, EAP, and INFO Fuses
CIG LTR, EAP, and INFO Fuses
Entertainment Schematic Icons
Rear Seat Entertainment - w/ U42
External Radio Source - U42
SP207
G203 1 of 3
G203 2 of 3
Figure 2:

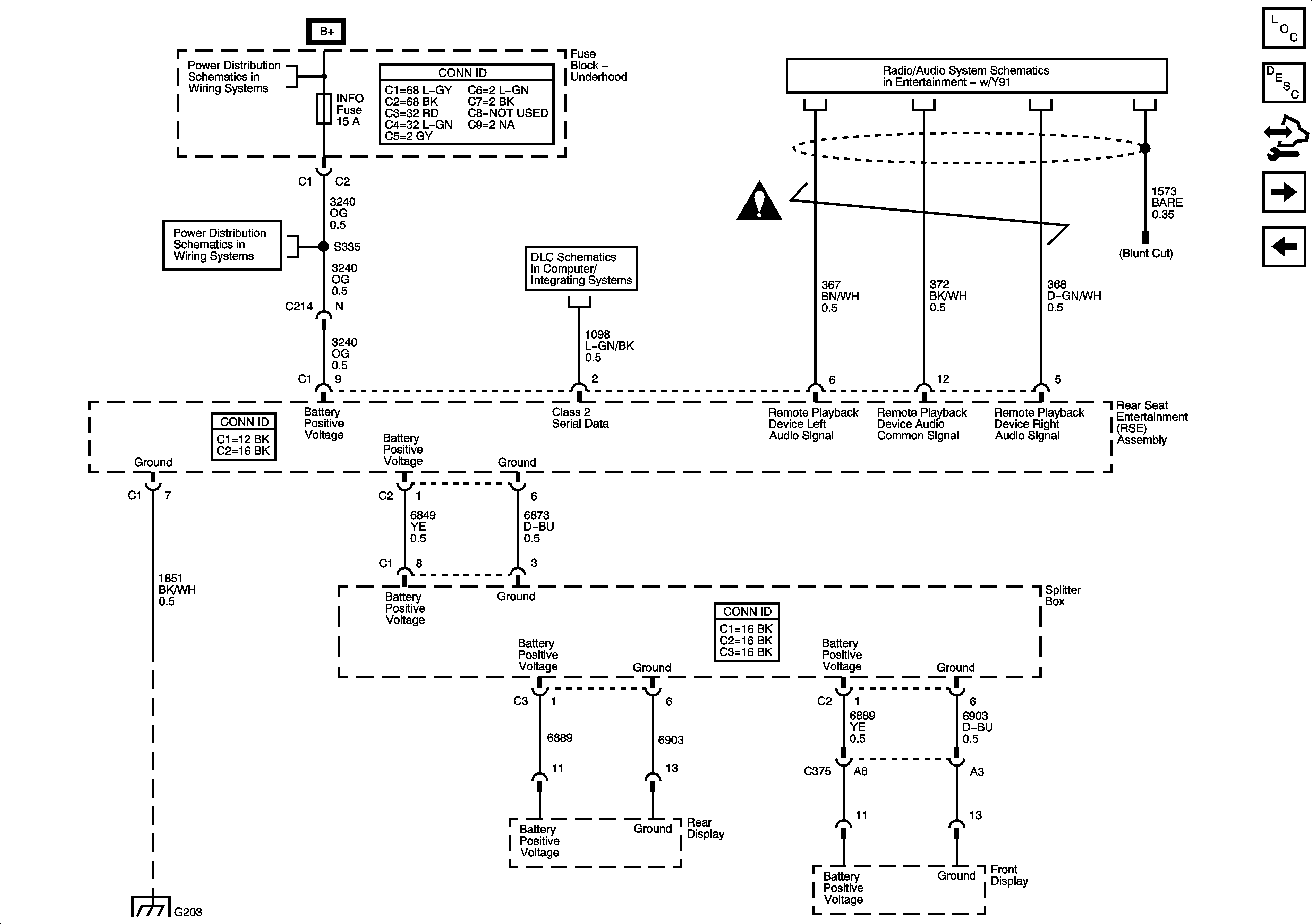
Power, Ground, Serial Data, and Audio Output - ULT


Object Number: 1608938  Size: FS
Master Electrical Component List
Video Entertainment System Description and Operation
Control Module References
Audio and Video Output to Splitter and Rear Display - ULT
Video System Schematics - except ULT
B+ Bus - 1 of 2
CIG LTR, EAP, and INFO Fuses
SP207
Entertainment Schematic Icons
External Radio Source - U42
G203 2 of 3
Figure 3:

Audio and Video Output to Splitter and Rear Display - ULT


Object Number: 1608939  Size: FS
Master Electrical Component List
Video Entertainment System Description and Operation
Control Module References
Audio and Video Output to Front Display - ULT
Power, Ground, Serial Data, and Audio Output - ULT
Entertainment Schematic Icons
Entertainment Schematic Icons
Figure 4:

Audio and Video Output to Front Display - ULT


Object Number: 1608940  Size: FS
Master Electrical Component List
Video Entertainment System Description and Operation
Control Module References
Audio and Video Output to Splitter and Rear Display - ULT
Entertainment Schematic Icons
Entertainment Schematic Icons