GM Service Manual Online
For 1990-2009 cars only

Disassembled Views Colorado

Figure 1:

Transmission Cases


Object Number: 881251  Size: LF
(1)Input Shaft Seal
(2)Transmission Front Case
(6)Rear Bushing
(7)Transmission Intermediate Case
(10)4WD Extension Housing
(12)RWD Extension Housing
(20)RWD Output Shaft Seal
(21)4WD Output Shaft Seal
(23)Extension Housing Stud
(24)Extension Housing Bolt
(24)Extension Housing Bolt
(25)Oil Drain Plug
(26)Oil Drain Plug Gasket
(27)Oil Fill Plug
(28)Oil Fill Plug Gasket
(30)Front Bearing Retainer
(31)Front Bearing Retainer Bolt
(35)Rear Bearing Retainer
(36)Rear Bearing Retainer Bolt
(40)Oil Baffle Bolt to Shift Shaft
(41)Oil Baffle Bolt to Intermediate Case
(42)Oil Baffle
(43)Oil Receiver
(44)Oil Trough Bolt, RWD Only
(45)Oil Trough, RWD Only
(50)Clutch Housing
(51)Clutch Housing Bolt
(52)Clutch Housing Bolt with Sealer
(63)Shift Shaft Bushing Large Plug
(64)Shift Shaft Bushing Small Plug
(65)Shift Rail Plug
(70)Intermediate Case Rear Location Pin
(71)Intermediate Case Front Location Pin
(72)Case Location Pin
(80)Chip Collector Magnet
(91)Reverse Control Lever Restrictor
(92)Reverse Control Lever Restrictor Pin
(93)Reverse Control Lever Restrictor Pin Plug
(295)Front Case Shift Shaft Bushing
(296)Intermediate Case Shift Shaft Bushing
(297)Extension Housing Shift Shaft Bushing
(300)Vehicle Speed Sensor (VSS), RWD Only
(301)VSS O-Ring Seal, RWD Only
(310)Backup Lamp Switch
(312)Bracket Bolt
(313)Wiring Harness Bracket
(315)Extension Lower Bracket
(316)Extension Upper Bracket
(520)Shift Control Lever Assembly
(521)Control Lever Housing Bolt
(522)Shift Control Housing Gasket
(523)Shift Control Housing Location Pin
Figure 2:

Input Shaft and Output Shaft Components


Object Number: 881252  Size: LF
(100)Input Shaft
(101)Input Shaft Bearing Retaining Ring
(102)Input Shaft Bearing Outer Retaining Ring
(103)Input Shaft Bearing
(110)1st Gear
(113)1st Gear Bearing
(114)1st Gear Bearing Spacer
(115)1st Gear Thrust Washer Lock Pin
(116)1st Gear Thrust Washer
(120)2nd Gear
(123)2nd Gear Bearing
(130)3rd Gear
(133)3rd Gear Bearing
(150)5th Gear
(170)Reverse Gear
(180)5th Gear Retaining Ring
(181) Speed Sensor Reluctor Wheel Retaining Ring, RWD Only
(182)Speed Sensor Reluctor Wheel Locating Ball, RWD Only
(183)Speed Sensor Reluctor Wheel, RWD Only
(190)RWD Output Shaft
(191)Output Shaft Front Support Bearing
(193)Output Shaft Rear Bearing
(194)Output Shaft Rear Bearing Outer Retaining Ring
(195)4WD Output Shaft
(201)1st/2nd Gear Synchronizer Hub Retaining Ring
(203)3rd/4th Gear Synchronizer Hub Retaining Ring
(212)1st/2nd Gear Synchronizer Spring
(213)1st/2nd Gear Synchronizer Insert
(215)1st/2nd Gear Synchronizer Hub
(216)1st Gear Outer Blocking Ring
(217)1st Gear Internal Blocking Ring
(218)1st Gear Inner Blocking Ring
(219)1st Gear Blocking Ring Assembly
(226)2nd Gear Outer Blocking Ring
(227)2nd Gear Internal Blocking Ring
(228)2nd Gear Inner Blocking Ring
(229)2nd Gear Blocking Ring Assembly
(232)3rd/4th Gear Synchronizer Insert
(233)3rd/4th Gear Synchronizer Spring
(234)3rd/4th Gear Synchronizer Sleeve
(235)3rd/4th Gear Synchronizer Hub
(236)3rd Gear Outer Blocking Ring
(237)3rd Gear Internal Blocking Ring
(238)3rd Gear Inner Blocking Ring
(239)3rd Gear Blocking Ring Assembly
(246)4th Gear Blocking Ring
Figure 3:

Countershaft and Reverse Idler Shaft Components


Object Number: 1526777  Size: LF
(175)Reverse Idler Gear
(177)Reverse Idler Gear Shaft
(247)5th Gear Synchronizer Insert
(248)5th Gear Synchronizer Spring
(249)5th Gear/Reverse Synchronizer Spring
(254)5th/Reverse Synchronizer Sleeve
(255)5th Synchronizer Gear
(256)5th Gear/Reverse Synchronizer Spring Retainer Ring
(259)5th/Reverse Gear Synchronizer Assembly
(278)Reverse/5th Gear Synchronizer Ring
(400)Countershaft
(401)Countershaft Front Bearing Retaining Ring
(402)Countershaft Front Bearing Outer Retaining Ring
(403)Countershaft Front Bearing
(404)Countershaft Rear Bearing
(405)5th Synchronizer Gear Retaining Ring
(450)5th Countershaft Gear
(451)5th Countershaft Gear Thrust Washer Lock Pin
(452)5th Countershaft Gear Thrust Washer
(453)5th Countershaft Gear Bearing
Figure 4:

Shift Control and Shift Components


Object Number: 1526780  Size: LF
(7)Transmission Intermediate Case
(207)Reverse Shift Fork Retaining Ring
(209)5th Shift Fork Pin
(210)1st/2nd Shift Fork
(211)1st/2nd Shift Shaft
(230)3rd/4th Shift Fork
(231)3rd/4th Shift Shaft
(250)5th Shift Fork
(251)5th Shift Shaft
(270)Reverse Shift Fork
(271)Reverse Shift Shaft
(272)Reverse Shift Fork Bracket
(273)Reverse Shift Fork Bracket Bolt
(274)Reverse Shift Lever
(280)Shift Control Lever Socket
(281)Shift Control Shaft
(282)Shift Control Lever Socket Bolt
(285)Reverse Shift Shaft Detent Ball
(286)Reverse Shift Shaft Detent Spring
(287)Shift Shaft Detent Ball
(287)Shift Shaft Detent Ball
(288)Shift Shaft Detent Spring
(288)Shift Shaft Detent Spring
(289)Shift Shaft Detent Plug
(289)Shift Shaft Detent Plug
(290)Shift Shaft Retaining Ring
(290)Shift Shaft Retaining Ring
(290)Shift Shaft Retaining Ring
(290)Shift Shaft Retaining Ring
(291)Shift Shaft Interlock Pin
(291)Shift Shaft Interlock Pin
(291)Shift Shaft Interlock Pin
(292)1st/2nd Shift Shaft Interlock Pin
(298)3rd/4th Shift Fork Bolt
(299)1st/2nd Shift Fork Bolt
(500)Shift Control Lever
(501)Shift Control Lever Spring Seat
(502)Shift Control Lever Shaft Bushing
(503)Shift Control Housing
(504)Shift Control Lever Plunger
(505)Shift Lever Pin
(506)Shift Control Lever Shaft Spring
(508)Shift Control Lever Shaft Seal
(509)Control Lever Boot
(510)Shift Control Shaft Boot
(511)Shift Control Lever Retainer
(512)Control Lever Housing Gasket
(513)Shift Control Lever Retainer Bolt
(520)Shift Control Lever Assembly

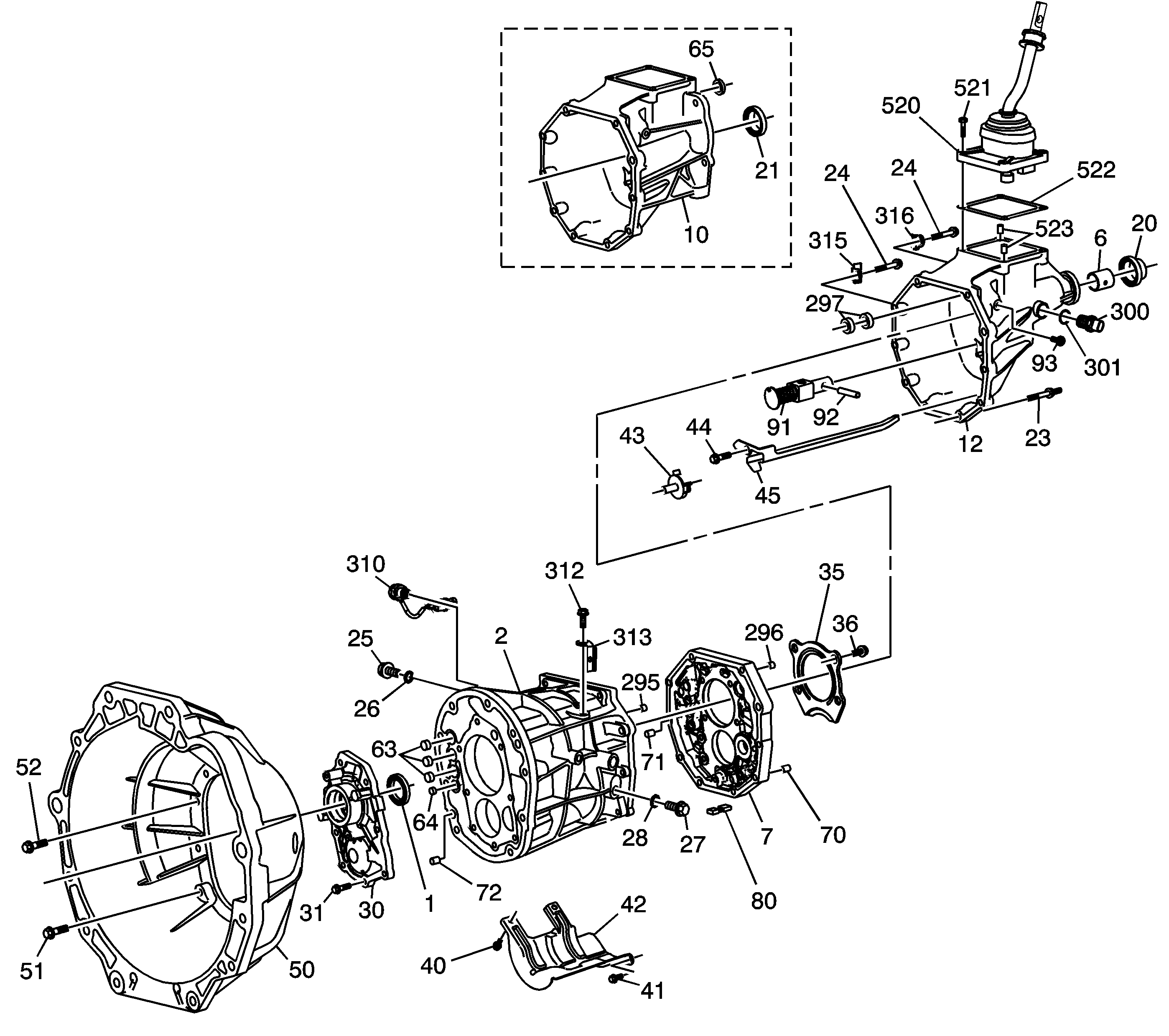
Disassembled Views Solstice

Figure 1:

Transmission Cases


Object Number: 1644156  Size: LF
(1)Input Shaft Seal
(2)Transmission Front Case
(6)Transmission Extension Bushing
(7)Transmission Intermediate Case
(8)Output Shaft Seal
(9)O-ring Seal
(12)Transmission Extension
(20)Output Shaft Dirt Deflector
(23)Transmission Extension Bolt/Screw
(25)Transmission Oil Drain Plug
(26)Transmission Oil Drain Plug Gasket
(27)Transmission Oil Fill Plug
(28)Transmission Oil Fill Plug Gasket
(30)Input Shaft Bearing Retainer
(31)Input Shaft Bearing Retainer Bolt/Screw
(35)Main Shaft Rear Bearing Retainer
(36)Main Shaft Rear Bearing Retainer Bolt/Screw
(40)Manual Transmission Fluid Baffle Bolt/Screw
(41)Manual Transmission Fluid Baffle Bolt/Screw
(42)Manual Transmission Fluid Baffle
(43)Manual Transmission Oil Nozzle
(44)Manual Transmission Oil Trough Bolt/Screw
(45)Manual Transmission Oil Trough
(50)Clutch Housing
(51)Clutch Housing Bolt/Screw
(52)Clutch Housing Bolt/Screw
(55)Shift Control Shaft
(56)Shift Control Socket Bolt
(57)Shift Control Socket
(58)Bolt
(59)Shift Control Housing Gasket
(60)Shift Control Housing Assembly with Shift Control Shaft
(61)Shift Control Housing Bolt/Screw
(62)Manual Transmission Control Bracket
(63)Shift Shaft Hole Large Plug
(64)Shift Shaft Hole Small Plug
(66)Manual Transmission Control Bracket Upper Bolt/Screw
(67)Manual Transmission Control Lever Spring Retaining Bolt/Screw
(68)Manual Transmission Control Lever Retainer
(69)Manual Transmission Control Bolt/Screw - Adapter to Bracket
(70)Transmission Intermediate Case Location Pin - Front
(71)Transmission Intermediate Case Location Pin - Rear
(72)Transmission Case Location Pin
(73)Manual Transmission Control Bracket Lower Bolt/Screw
(74)Output Flange
(75)Output Shaft Nut
(77)Manual Transmission Output Sensor Assembly Bolt
(78)Oil Fill Plug
(80)Transmission Chip Collector Magnet
(91)Manual Transmission Control Lever Restrictor Assembly
(92)Manual Transmission Control Lever Restrictor Retainer Pin
(93)Manual Transmission Control Lever Restrictor Retainer Pin Hole Plug
(295)Front Case Shift Shaft Bushing
(296)Intermediate Case Shift Shaft Bushing
(297)Extension Housing Shift Shaft Bushing
(300)Manual Transmission Output Sensor Assembly
(301)Vehicle Speed Sensor Hole Plug O-ring Seal
(310)Park/Neutral Position and Backup Lamp Switch Assembly
(312)Transmission Wiring Harness Bracket Bolt/Screw
(313)Manual Transmission Wiring Harness Clamp
(315)Manual Transmission Control Shaft Lower Adapter Clamp
(316)Manual Transmission Control Shaft Upper Adapter Clamp
(509)Manual Transmission Control Lever Boot
Figure 2:

Input Shaft and Output Shaft Components


Object Number: 1644157  Size: LF
(100)Input Shaft
(101)Input Shaft Bearing Retaining Ring - Inner
(102)Input Shaft Bearing Retaining Ring - Outer
(103)Input Shaft Bearing Assembly
(110)1st Gear
(113)1st Gear Bearing Assembly
(114)1st Gear Bearing Spacer
(115)1st Gear Thrust Washer Lock Pin
(116)1st Gear Thrust Washer
(120)2nd Gear
(123)2nd Gear Bearing Assembly
(130)3rd Gear
(133)3rd Gear Bearing Assembly
(150)5th Gear
(170)Reverse Gear
(176)Speed Sensor Reluctor Wheel Spacer
(178)Speed Sensor Reluctor Wheel Spacer
(179)Rear Output Shaft Bearing
(182) Speed Sensor Driven Gear Locating Ball
(183)Manual Transmission Output Shaft Speed Sensor Reluctor Wheel
(190)Main Shaft
(191)Main Shaft Front Bearing Assembly
(193)Main Shaft Rear Bearing Assembly
(194)Main Shaft Rear Bearing Retaining Ring
(201)1st/2nd Gear Synchronizer Hub Retaining Ring
(203)3rd/4th Gear Synchronizer Hub Retaining Ring
(212)1st/2nd Gear Synchronizer Spring
(213)1st/2nd Gear Synchronizer Insert
(215)1st/2nd Gear Synchronizer Hub
(216)1st Gear Outer Blocking Ring
(217)1st Gear Internal Blocking Ring
(218)1st Gear Inner Blocking Ring
(219)1st Gear Blocking Ring Assembly
(226)2nd Gear Outer Blocking Ring
(227)2nd Gear Internal Blocking Ring
(228)2nd Gear Inner Blocking Ring
(229)2nd Gear Blocking Ring Assembly
(232)3rd/4th Gear Synchronizer Insert
(233)3rd/4th Gear Synchronizer Spring
(234)3rd/4th Gear Synchronizer Sleeve
(235)3rd/4th Gear Synchronizer Hub
(236)3rd Gear Outer Blocking Ring
(237)3rd Gear Internal Blocking Ring
(238)3rd Gear Inner Blocking Ring
(239)3rd Gear Blocking Ring Assembly
(246)4th Gear Blocking Ring
Figure 3:

Counter Gear and Reverse Idler Shaft Components


Object Number: 1526777  Size: LF
(175)Reverse Idler Gear
(177)Reverse Idler Gear Shaft
(247)5th/Reverse Gear Synchronizer Insert
(248)5th/Reverse Gear Synchronizer Spring
(249)5th/Reverse Gear Synchronizer Spring
(254)5th/Reverse Gear Synchronizer Sleeve
(255)5th/Reverse Synchronizer Gear Assembly
(256)5th/Reverse Gear Synchronizer Spring Retainer Ring
(259)5th/Reverse Gear Synchronizer Assembly
(278)5th/Reverse Gear Synchronizer Ring
(400)Counter Gear Shaft
(401)Counter Gear Front Bearing Retaining Ring
(402)Counter Gear Front Bearing Retainer
(403)Counter Gear Front Bearing Assembly
(404)Counter Gear Rear Bearing Assembly
(405)5th Gear Synchronizer Retaining Ring
(450)5th Counter Gear
(451)Counter Gear Key Pin
(452)5th Gear Thrust Washer
(453)5th Gear Bearing Assembly
Figure 4:

Shift Control and Shift Components


Object Number: 1644158  Size: LF
(7)Transmission Intermediate Case
(200)Manual Transmission Control Lever Washer
(202)Shift Shaft Detent Plug
(204)Shift Control Housing
(205)Vent
(206)Manual Transmission Control Lever Insulator
(207)Reverse Shift Fork Retaining Ring
(208)Manual Transmission Control Lever
(209)5th Shift Fork Pin
(210)1st/2nd Shift Fork
(211)1st/2nd Shift Shaft
(214)Transmission Shift Control Lever Boot
(220)Transmission Shift Control Lever Spring
(223)Shift Control Shaft Boot
(224)Shift Control Shaft
(225)Shift Shaft Detent
(230)3rd/4th Shift Fork
(231)3rd/4th Shift Shaft
(240)Rubber Balls
(241)Shift Control Housing Detent
(242)Shift Control Housing Detent Plug Spring
(243)Shift Control Housing Detent Plug
(250)5th/Reverse Shift Fork Assembly
(251)5th Shift Shaft
(270)Reverse Shift Fork
(271)Reverse Shift Shaft
(272)Reverse Shift Fork Bracket
(273)Reverse Shift Fork Bracket Bolt/Screw
(274)Reverse Shift Lever
(280)Shift Control Lever Select Socket
(281)Shift Control Select Shaft
(282)Shift Control Lever Socket Bolt/Screw
(285)Reverse Shift Shaft Detent Ball
(286)Reverse Shift Shaft Detent Spring
(287)Shift Shaft Detent Ball
(288)Shift Shaft Detent Spring
(289)Shift Shaft Detent Plug
(290)Transmission Shift Fork Retaining Ring
(291)1st/2nd Shift Shaft Pin
(291)3rd/4th Shift Shaft Pin
(291)Shift Shaft Interlock Pin
(292)1st/2nd Shift Shaft Fork Pin
(298)3rd/4th Shift Fork Bolt/Screw
(299)1st/2nd Shift Fork Bolt/Screw
(520)Manual Transmission Control Assembly