GM Service Manual Online
For 1990-2009 cars only
Makes
🢒
Chevrolet
🢒
2007
🢒
Chevy Suburban - 4WD
🢒
Diagnostic Navigation
🢒
Vehicle Diagnostic Information
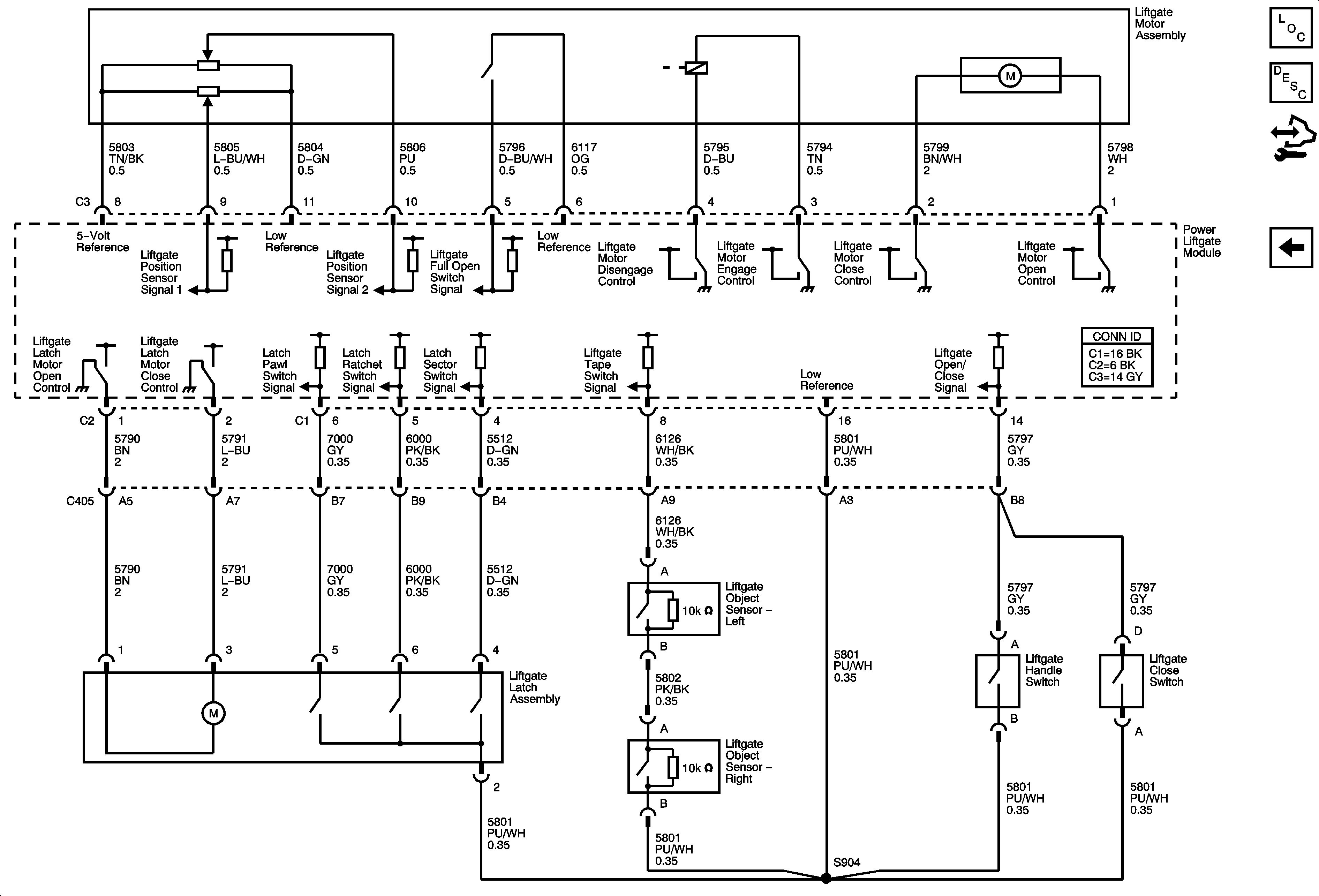
🢒 Liftgate Schematics
Figure
1:
Module Power, Ground, Serial Data, and Front Switch (E61)
Master Electrical Component List
Rear Hatch/Gate Description and Operation
Control Module References
Liftgate Motor Controls (E61)
B+ Bus - 1 of 3
IS LAMPS, LT STOP TRN, OBS DET, REAR SEAT, and STOP LAMPS Fuses and LT DR Circuit Breaker
IS LAMPS, LT STOP TRN, OBS DET, REAR SEAT, and STOP LAMPS Fuses and LT DR Circuit Breaker
Low Speed Bus - SP200 - 3 of 3 and SP300
Rear
Door Jamb Switches
I/P Bulb Dimming
G402 - E52
G200 - 1 of 2
Figure
2:
Liftgate Motor Controls (E61)
Master Electrical Component List
Rear Hatch/Gate Description and Operation
Control Module References
Module Power, Ground, Serial Data, and Front Switch (E61)