GM Service Manual Online
For 1990-2009 cars only
Makes
🢒
Chevrolet
🢒
2007
🢒
Chevy Suburban - 4WD
🢒 Front
Front
Front
Master Electrical Component List
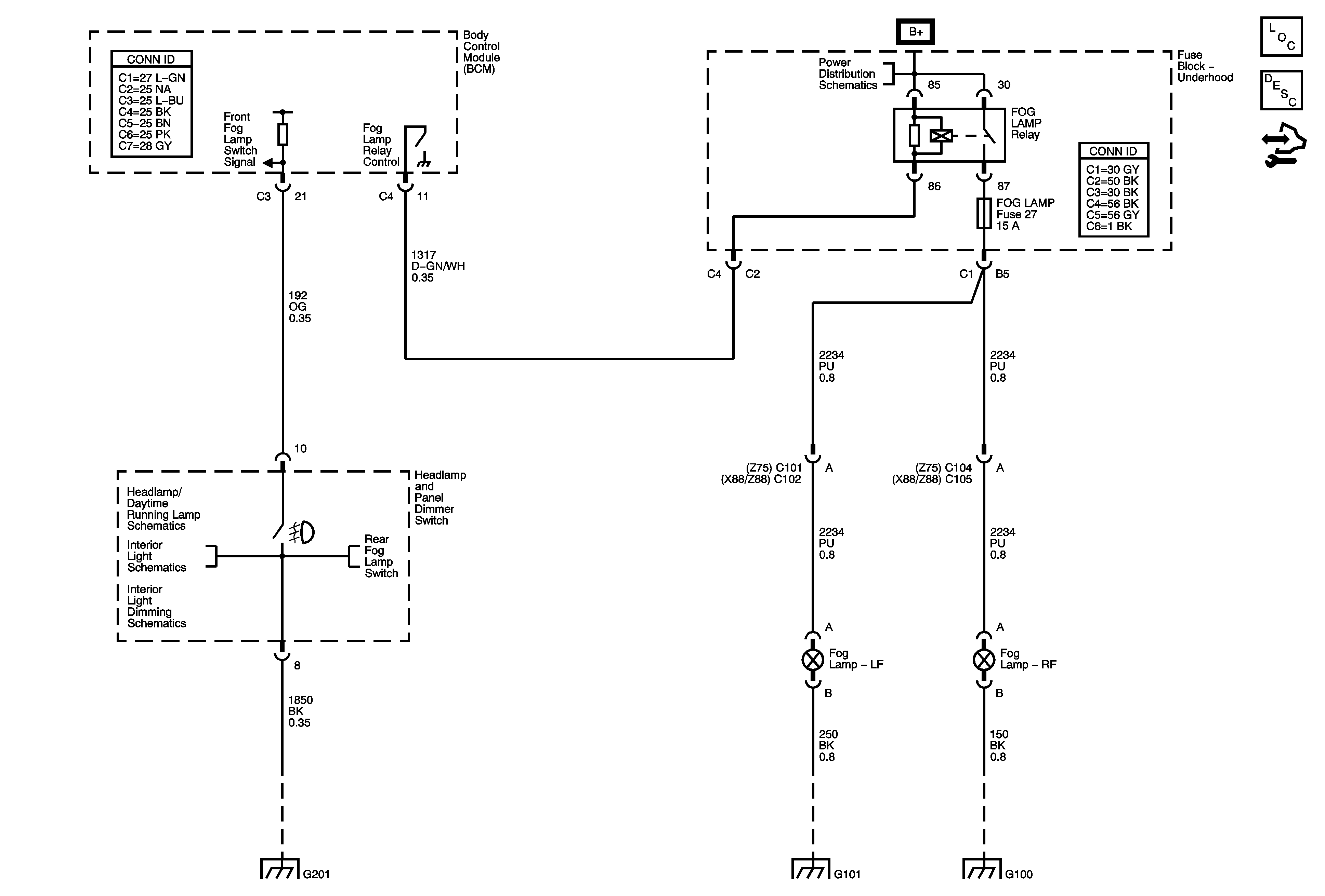
Exterior Lighting Systems Description and Operation
Control Module References
Rear - Export
B+ Bus - 1 of 3
Headlamp and Daytime Running Lamp Controls
Inadvertent Lamp Control
Dimming Control and LED Dimming - 1 of 3
G201
G101
G100