GM Service Manual Online
For 1990-2009 cars only
Makes
🢒
Chevrolet
🢒
2007
🢒
Chevy Suburban - 4WD
🢒 Shift Controls and Indicators
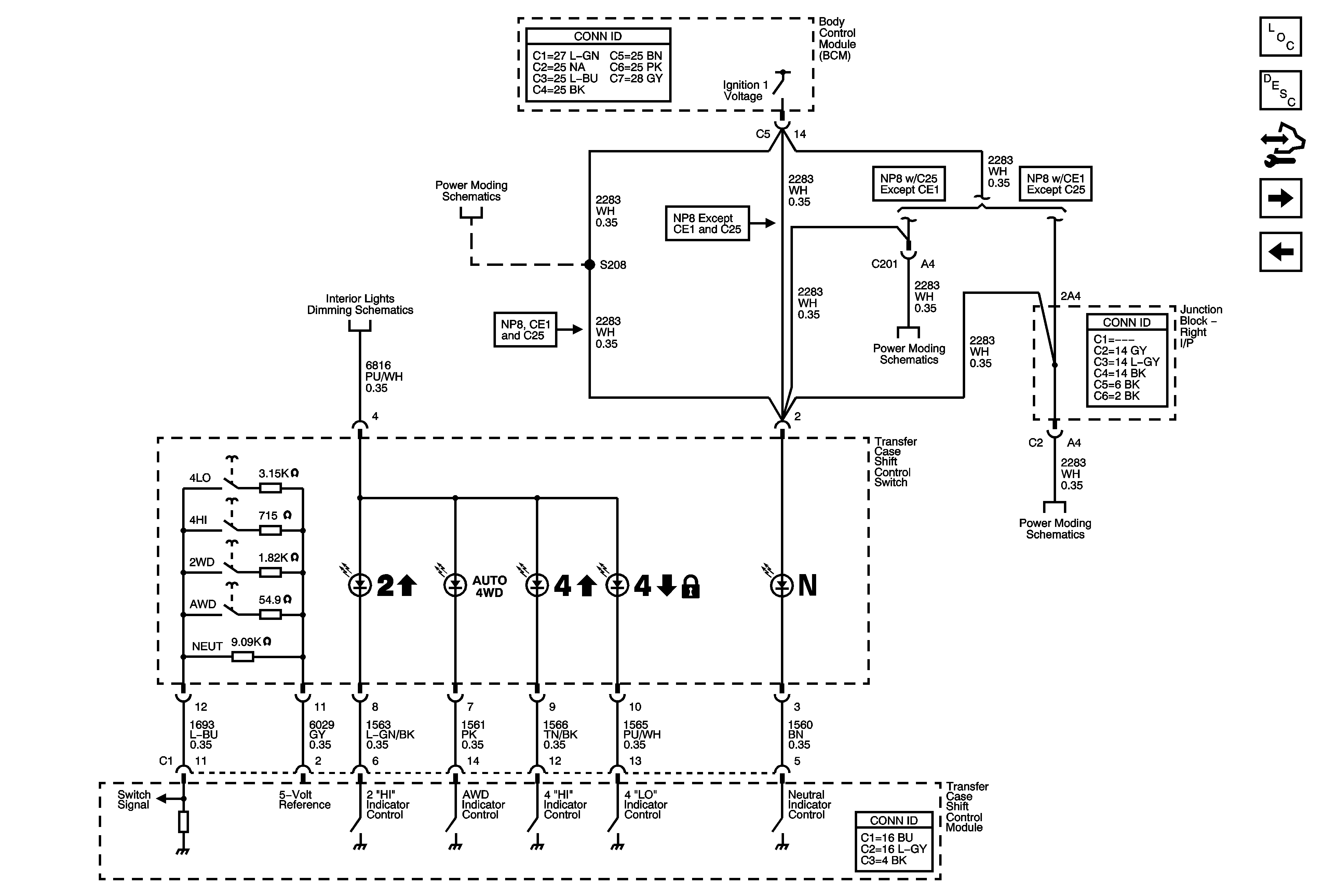
Shift Controls and Indicators
Shift Control and Indicators
Master Electrical Component List
Transfer Case Description and Operation
Control Module References
Encoder Motor and Serial Data
Power and Ground
LED Dimming - 3 of 3
Ignition 1 Voltage
Ignition 1 Voltage
Ignition 1 Voltage