GM Service Manual Online
For 1990-2009 cars only
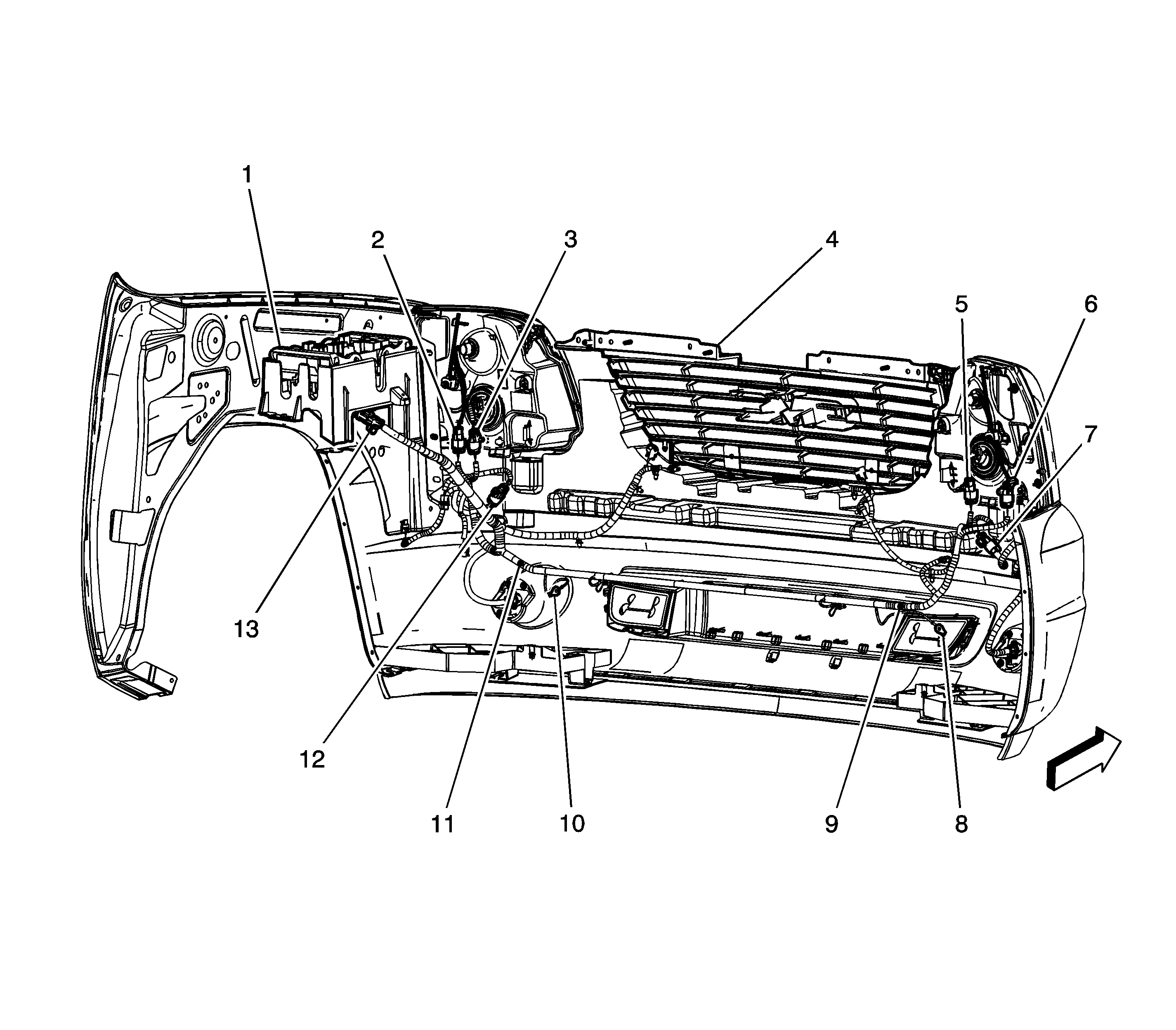
Figure 1:

Front Fascia Harnesses (X88)


Object Number: 1695174  Size: LF
(1)Fuse Block - Underhood
(2)X103
(3)X100
(4)Grille
(5)X106
(6)X105 (T96)
(7)G101
(8)J101
(9)J100
(10)J190
(11)X102 (T96)
Figure 2:

Front Fascia Harnesses (Z75)


Object Number: 1695169  Size: LF
(1)Fuse Block - Underhood
(2)X100
(3)Grille
(4)X104 (T96)
(5)X106
(6)J103
(7)G101
(8)J101
(9)Horn Relay (EXP)
(10)J100
(11)X101 (T96)
(12)J102
(13)X103
Figure 3:

Front Fascia Harnesses (Z88)


Object Number: 1695158  Size: LF
(1)Fuse Block - Underhood
(2)X101
(3)X107 (VYU)
(4)Grille
(5)X108 (VYU)
(6)X104
(7)X105 (T96)
(8)G101
(9)J101
(10)G100
(11)J100
(12)X102 (T96)
(13)X103
Figure 4:

Forward Lamp Harness (HP2)


Object Number: 1985397  Size: LF
(1)X106
(2)G101
(3)J101
(4)X104
(5)X120
(6)X100
(7)X101
(8)J161
(9)J160
(10)G100
(11)J162
Figure 5:

Front Axle (NQH)


Object Number: 1695149  Size: LF
(1)Frame
(2)X110
(3)Front Axle Housing
(4)Front Axle Actuator
Figure 6:

Engine Harness - Front


Object Number: 1694888  Size: LF
(1)G103
(2)X111
(3)J105
(4)X109
(5)Fuse Block - Underhood X2
(6)J104
(7)Transmission Control Module (TCM) Connector
(8)Engine Control Module (ECM) X1
(9)X110 (NQH)
(10)Engine Control Module (ECM) X2
(11)G102
(12)X112
Figure 7:

Engine Harness - Rear


Object Number: 1694890  Size: LF
(1)Fuse Block - Underhood X2
(2)X113
(3)J106
(4)Mass Air Flow (MAF) Sensor Sensor Connector
(5)X300
(6)X175
Figure 8:

Engine Harness - Left Rear (HP2)


Object Number: 1985313  Size: LF
(1)X112
(2)G102
(3)G103
(4)X120
(5)X109
(6)X111
(7)X110
Figure 9:

Engine Harness - Right Rear (HP2)


Object Number: 1985302  Size: LF
(1)X300
(2)X113
(3)X176
(4)X175
Figure 10:

Ignition Coil Harnesses


Object Number: 1694891  Size: LF
(1)Upper Intake
(2)J107
(3)J108
(4)X111
(5)J109
(6)J111
(7)J110
(8)X113
(9)J112
Figure 11:

Brake Clutch Harness (JF4)


Object Number: 1695155  Size: LF
(1)X205
(2)Dash Panel
(3)Junction Block - Left I/P X7
Figure 12:

Brake Clutch Harness (without JF4)


Object Number: 1695153  Size: LF
(1)X205
(2)Dash Panel
Figure 13:

I/P Harness - Engine Compartment (YE9)


Object Number: 1694971  Size: LF
(1)G110
(2)Fuse Block - Underhood X5
(3)Fuse Block - Underhood X4
(4)Fuse Block - Underhood Stud 2 Terminal
(5)X103
(6)X109
(7)X115
(8)J113
(9)Dash Panel
Figure 14:

I/P Harness - Passenger Compartment (YE9)


Object Number: 1694973  Size: LF
(1)J201
(2)J207
(3)J200
(4)G201
(5)JX200
(6)X205
(7)Junction Block - Left I/P X1
(8)X212
(9)X212
(10)Junction Block - Left I/P X2
(11)J203
(12)J206
(13)X208 (U84)
(14)Junction Block - Right I/P
(15)X207
(16)Floor Panel
(17)X202
(18)X200
(19)Data Link Connector (DLC)
(20)Fuse Block - I/P X1
(21)X201
Figure 15:

I/P Harness - Engine Compartment (Z75 and Y91)


Object Number: 1694972  Size: LF
(1)G110
(2)Fuse Block - Underhood X5
(3)Fuse Block - Underhood X4
(4)X103
(5)X109
(6)X115
(7)X117 (BRS)
(8)Dash Panel
Figure 16:

I/P Harness - Passenger Compartment Z75 and Y91


Object Number: 1694969  Size: LF
(1)JX200
(2)G201
(3)J201
(4)J200
(5)X203
(6)X204 (U42)
(7)X205
(8)X201
(9)Junction Block - Left I/P X1
(10)Junction Block - Left I/P X2
(11)J202 (UQ5 with DNU)
(12)J203
(13)J204
(14)J205
(15)X206 (DNU)
(16)X213 (UE1)
(17)X208 (U84)
(18)Junction Block - Right I/P
(19)X207
(20)X209 (UVC)
(21)X206 (U42 without DNU)
(22)X210 (UQS)
(23)X211 (D07)
(24)Floor Panel
(25)X202
(26)X200
(27)Junction Block - Left I/P X3
(28)Fuse Block - I/P
Figure 17:

I/P Harness - Engine Compartment (HP2)


Object Number: 1985293  Size: LF
(1)X129
(2)X115
(3)X109
(4)X103
(5)X150
Figure 18:

I/P Harness - Left Side (HP2)


Object Number: 1985285  Size: LF
(1)JX200
(2)G201
(3)X201
(4)X205
(5)X202
(6)X200
Figure 19:

I/P Harness - Right Side (HP2)


Object Number: 1985287  Size: LF
(1)X212
(2)X215
(3)X207
Figure 20:

I/P Extension Harness (YE9 without Y91)


Object Number: 2067153  Size: LF
(1)Splice Pack JX201 (2 Or More Of U2K, UK6 or UE1)
(2)X203
(3)X204 (U42)
(4)X212
(5)X206 (U42)
(6)X213 (COAX)
(7)X211 (D07)
Figure 21:

I/P Extension Harness (HP2, except Y91)


Object Number: 1985283  Size: LF
(1)JX201
(2)X203
(3)X212
(4)X209 (UVC)
(5)X211 (D07)
Figure 22:

Front HVAC Module


Object Number: 1694908  Size: LF
(1)Air Temperature Actuator - Right
(2)Recirculation Actuator
(3)Junction Block - Right I/P X4
(4)G200
(5)Blower Motor
(6)Air Temperature Sensor - Lower Right (CJ2)
(7)Air Temperature Actuator - Left
(8)Blower Motor Control Module
(9)Air Temperature Sensor - Lower Left (CJ2)
(10)Mode Actuator
Figure 23:

Console Harness (Z75)


Object Number: 1695144  Size: LF
(1)X211 (D07)
(2)Console Trim
(3)J330 (D07)
(4)X309 (AN3)
(5)X210 (UQS)
Figure 24:

Console Harness (D07)


Object Number: 1695146  Size: LF
(1)Floor Panel
(2)Console
(3)X309 (UQS)
(4)J330
(5)X211 (D07)
Figure 25:

Driver Seat Harness AN3 with KB6


Object Number: 1694896  Size: LF
(1)J305 (AN3)
(2)Seat Lumbar Motor - Driver
(3)Seat Frame
(4)J312 (AN3)
(5)J311 (AN3)
(6)J305 (AG1 without AN3)
(7)J310 (AN3)
(8)J309 (AN3)
(9)J307 (KB6)
(10)J308 (KB6)
(11)J306 (AN3)
(12)X303
Figure 26:

Passenger Seat Harness (AN3 with KB6)


Object Number: 1694894  Size: LF
(1)Seat Frame
(2)Seat Lumbar Motor - Passenger Connector
(3)Seat Lumbar Motor - Passenger Connector
(4)J318 (KB6)
(5)J317 (KB6)
(6)X305
(7)J313
(8)J314 (AN3)
(9)J315 (AN3)
(10)J316 (AN3 without KB6)
Figure 27:

Headliner Harness (without E52)


Object Number: 1695041  Size: LF
(1)X306 (U42 without DNU)
(2)J326
(3)J327
(4)J328
(5)Junction Block - Left I/P X8
(6)Junction Block - Left I/P X9
(7)Junction Block - Left I/P X10
(8)X203
(9)X204 (U42)
(10)X304
Figure 28:

Headliner Harness (Short Wheel Base with Y91)


Object Number: 1695038  Size: LF
(1)X306 (U42)
(2)X403 (E52)
(3)Headliner
(4)J325 (CJ2)
(5)J326
(6)J327
(7)J328
(8)Junction Block - Left I/P X8
(9)X203
(10)X204 (U42)
(11)X304
Figure 29:

Headliner Harness (Short Wheel Base with YE9)


Object Number: 1695033  Size: LF
(1)X304
(2)X403 (E52)
(3)Headliner
(4)J325 (CJ2)
(5)J326
(6)J327
(7)J328
(8)Junction Block - Left I/P X10
(9)Junction Block - Left I/P X8
(10)Junction Block - Left I/P X9
(11)X203
Figure 30:

Headliner and Antenna Harnesses (Long Wheel Base)


Object Number: 1695024  Size: LF
(1)X406 (E52)
(2)Headliner
(3)J329 (DNU)
(4)J325 (CJ2)
(5)J326
(6)J327
(7)J328
(8)X203
(9)X204 (U42)
(10)Junction Block - Left I/P X8
(11)Junction Block - Left I/P X9
(12)Junction Block - Left I/P X10
(13)X213 (UE1)
(14)X208 (U84)
(15)X304
(16)X306
(17)X403 (E52)
Figure 31:

Driver Door Harness


Object Number: 1694868  Size: LF
(1)Door Frame
(2)Fuse Block - I/P Connector
(3)X500 (ASF)
Figure 32:

Passenger Door Harness


Object Number: 1694870  Size: LF
(1)Junction Block - Right I/P X3
(2)Door Frame
(3)X600 (ASF)
Figure 33:

Left Rear Door Harness


Object Number: 1694874  Size: LF
(1)Door Frame
(2)X700
Figure 34:

Right Rear Door Harness


Object Number: 1694876  Size: LF
(1)X800
(2)Door Frame
Figure 35:

Body Harness - Passenger Compartment (without E52)


Object Number: 1694963  Size: LF
(1)G301
(2)J304 (AG2)
(3)X305
(4)X800
(5)G304
(6)X307 (ARS or KA6)
(7)X311
(8)X310 (UD7)
(9)X308 (ARS or KA6)
(10)G303
(11)X700
(12)JX300
(13)X303
(14)X275
(15)X500 (ASF)
(16)X202
(17)X200
(18)Junction Block - Left I/P X13
(19)Junction Block - Left I/P X12
(20)Junction Block - Left I/P X11
(21)J303
(22)X309 (UQS)
(23)J302
(24)X600 (ASF)
(25)X207
(26)X209 (UVC)
(27)G302
Figure 36:

Body Harness - Front Compartment (Short Wheel Base)


Object Number: 1694949  Size: LF
(1)X207
(2)G301
(3)G302
(4)X305
(5)X800
(6)G304
(7)X307 (ARS or KA6)
(8)J302
(9)J303
(10)X700
(11)G303
(12)JX300
(13)X303
(14)Fuse Block - I/P X2
(15)Fuse Block - I/P X3
(16)X275
(17)X500 (ASF)
(18)X202
(19)X200
(20)Dash Panel
(21)X309 (UQS)
(22)X600 (ASF)
(23)X209 (UVC)
Figure 37:

Body Harness - Rear Compartment (Short Wheel Base)


Object Number: 1694955  Size: LF
(1)X403 (E52)
(2)X407 (C69)
(3)G402 (E52)
(4)J400
(5)X405 (E52)
(6)X404 (E52)
(7)X408 (E52 with UD7)
(8)Left Rear Wheel Liner
(9)X308 (ARS or KA6)
(10)X307 (ARS or KA6)
Figure 38:

Body Harness - Front Compartment (Long Wheel Base)


Object Number: 1694938  Size: LF
(1)X600 (ASF)
(2)G302
(3)X305
(4)X800
(5)G304
(6)X307 (ARS or KA6)
(7)X403 (E52)
(8)J302
(9)J303
(10)X308 (ARS or KA6)
(11)G303
(12)X700
(13)JX300
(14)X303
(15)X275
(16)X500 (ASF)
(17)X200
(18)X202
(19)X309 (UQS)
(20)G301
(21)X207
(22)X209 (UVC)
Figure 39:

Body Harness - Rear Compartment (Long Wheel Base)


Object Number: 1694944  Size: LF
(1)X403 (E52)
(2)X408 (E52 with UD7)
(3)X407 (C69)
(4)G402 (E52)
(5)X406 (E52)
(6)J400 (E52)
(7)X405 (E52)
(8)X404 (E52)
(9)Rear Floor Panel
Figure 40:

Chassis Harness (Except E52)


Object Number: 1694898  Size: LF
(1)Frame
(2)J331
(3)X310
(4)X115
(5)X412
(6)X409
(7)X411
(8)G400
(9)G401
(10)J301 (Z55 or Z95)
(11)X300
(12)J300
(13)G300
Figure 41:

Chassis Harness (Short Wheel Base)


Object Number: 1694902  Size: LF
(1)X115
(2)Fuse Block - Underhood X3
(3)Fuse Block - Underhood Stud 1 Terminal
(4)J300
(5)X300
(6)J331
(7)X412
(8)Trailer Connector
(9)X411
(10)G400
(11)G401
(12)G305 (EXP)
(13)J301 (Z55 or Z95)
(14)G300
Figure 42:

Chassis Harness (Long Wheel Base)


Object Number: 1694899  Size: LF
(1)X115
(2)Fuse Block - Underhood X3
(3)X412
(4)Trailer Connector
(5)X411
(6)G400
(7)G401
(8)J331
(9)J301 (Z55 or Z95)
(10)X300
(11)J300
(12)G300
Figure 43:

Chassis Harness (HP2)


Object Number: 1985281  Size: LF
(1)G400
(2)X411
(3)G401
(4)G300
(5)X129
(6)X115
(7)X300
(8)X412
Figure 44:

Rear HVAC Module - (Short Wheel Base with C69)


Object Number: 1694907  Size: LF
(1)X407 (C69)
(2)G402 (E52)
(3)Blower Motor - Auxiliary
(4)Mode Actuator - Auxiliary
(5)Air Temperature Actuator - Auxiliary
(6)Blower Motor Control Module - Auxiliary
(7)Air Temperature Sensor - Lower Auxiliary (CJ2)
Figure 45:

Rear HVAC Module (Long Wheel Base with C69)


Object Number: 1694906  Size: LF
(1)Mode Actuator - Auxiliary
(2)Blower Motor - Auxiliary
(3)X407 (C69)
(4)G402 (E52)
(5)Blower Motor Control Module - Auxiliary
(6)Air Temperature Actuator - Auxiliary
(7)Air Temperature Sensor - Lower Auxiliary (C69 with CJ2)
(8)Air Temperature Sensor - Upper Auxiliary (C69 with CJ2)
Figure 46:

Liftgate Harness (E52)


Object Number: 1695151  Size: LF
(1)X405
(2)J900
(3)Rear Window Defogger X2
(4)X900
(5)X901
(6)J904
(7)J903
(8)J902
(9)Rear Window Defogger X1
(10)J901