GM Service Manual Online
For 1990-2009 cars only

Engine Front Cover Removal RPO LY2/LC9/LY5/LMG


    Object Number: 1704624  Size: SH
  1. Remove the front cover bolts (1).
  2. Remove the front cover (2) and gasket (3).
  3. Discard the front cover gasket.

  4. Object Number: 1704625  Size: SH
  5. Remove the oil seal (4).
  6. Remove the bolts (1, 6), camshaft position (CMP) sensor (2), and wire harness (5).
  7. Remove the O-ring (3) from the sensor, as required.

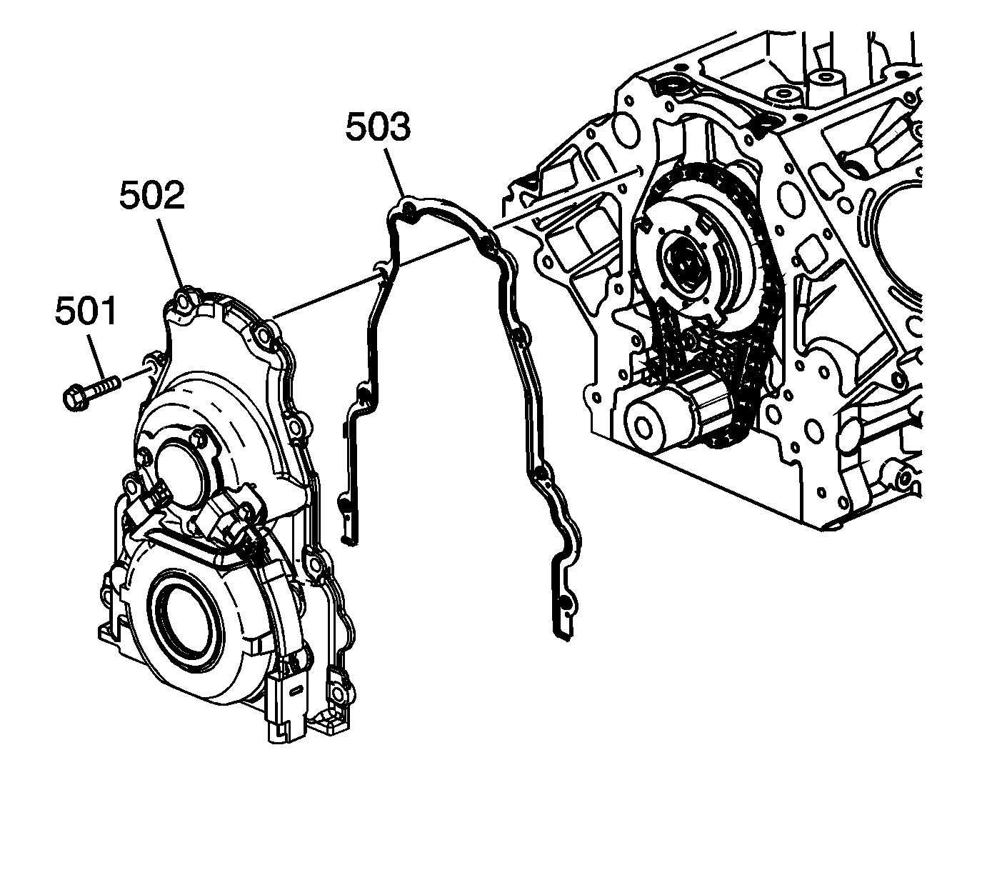
Engine Front Cover Removal RPO LY6/L76/L92


    Object Number: 1658162  Size: SH
  1. Remove the front cover bolts (501).
  2. Remove the front cover (502) and gasket (503).
  3. Discard the front cover gasket.

  4. Object Number: 1658163  Size: SH
  5. Remove the camshaft position (CMP) sensor wire harness (737) and bolts (738).

  6. Object Number: 1658166  Size: SH
  7. Remove the CMP sensor (703).
  8. Remove the O-ring (704) from the sensor, as required.

  9. Object Number: 1658168  Size: SH
  10. Remove the CMP actuator magnet (752), bolts (751), and gasket (753).
  11. Remove the oil seal (140).