GM Service Manual Online
For 1990-2009 cars only
Makes
🢒
Chevrolet
🢒
2008
🢒
Chevy Suburban - 4WD
🢒
Diagnostic Navigation
🢒
Vehicle Diagnostic Information
🢒 Rear Seat Schematics
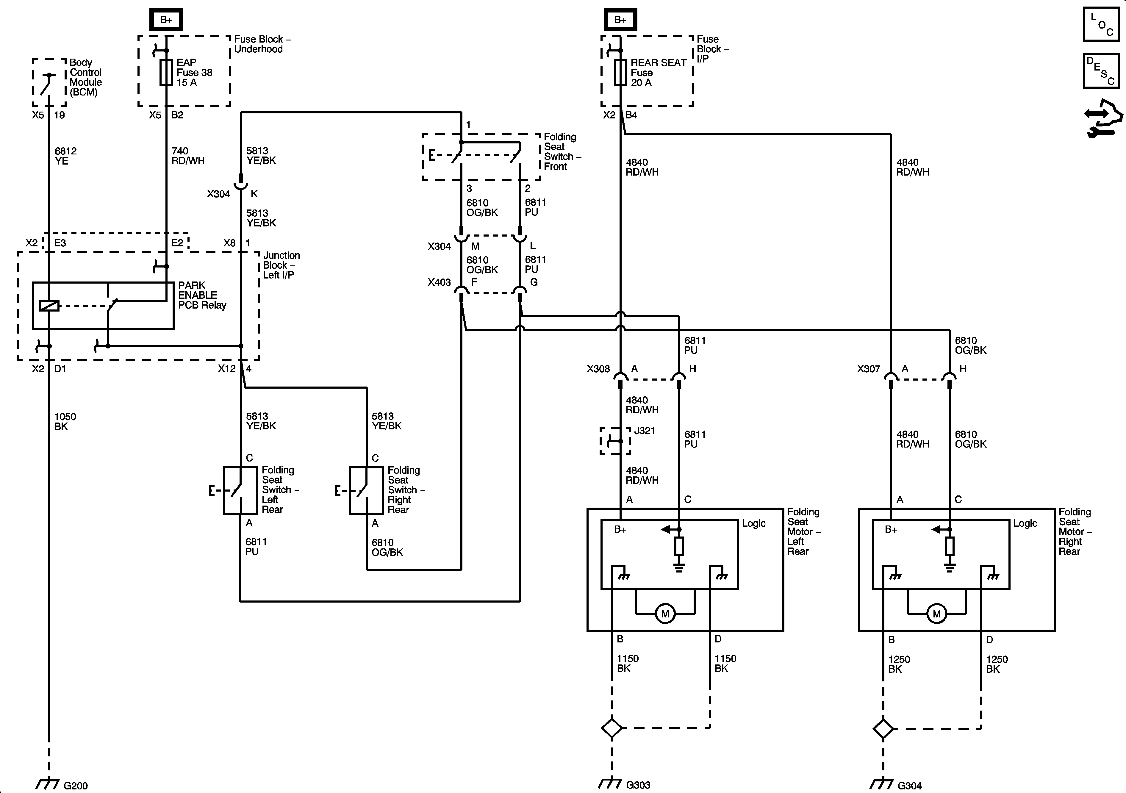
Folding Seat Controls - ARS
Master Electrical Component List
Power Seats System Description and Operation (Rear Folding Seat)
Control Module References
ALC/COMP, EAP, and LGM Fuses
IS LAMPS, LT STOP TRN, OBS DET, REAR SEAT, and STOP LAMPS Fuses and LT DR Circuit Breaker
G200 - 1 of 2
G303, G304, and G305
G303, G304, and G305