GM Service Manual Online
For 1990-2009 cars only
Makes
🢒
Chevrolet
🢒
2009
🢒
Chevy Suburban - 4WD
🢒
Diagnostic Navigation
🢒
Vehicle Diagnostic Information
🢒 Steering Wheel Schematics
Steering Wheel Schematics Steering Wheel Schematics
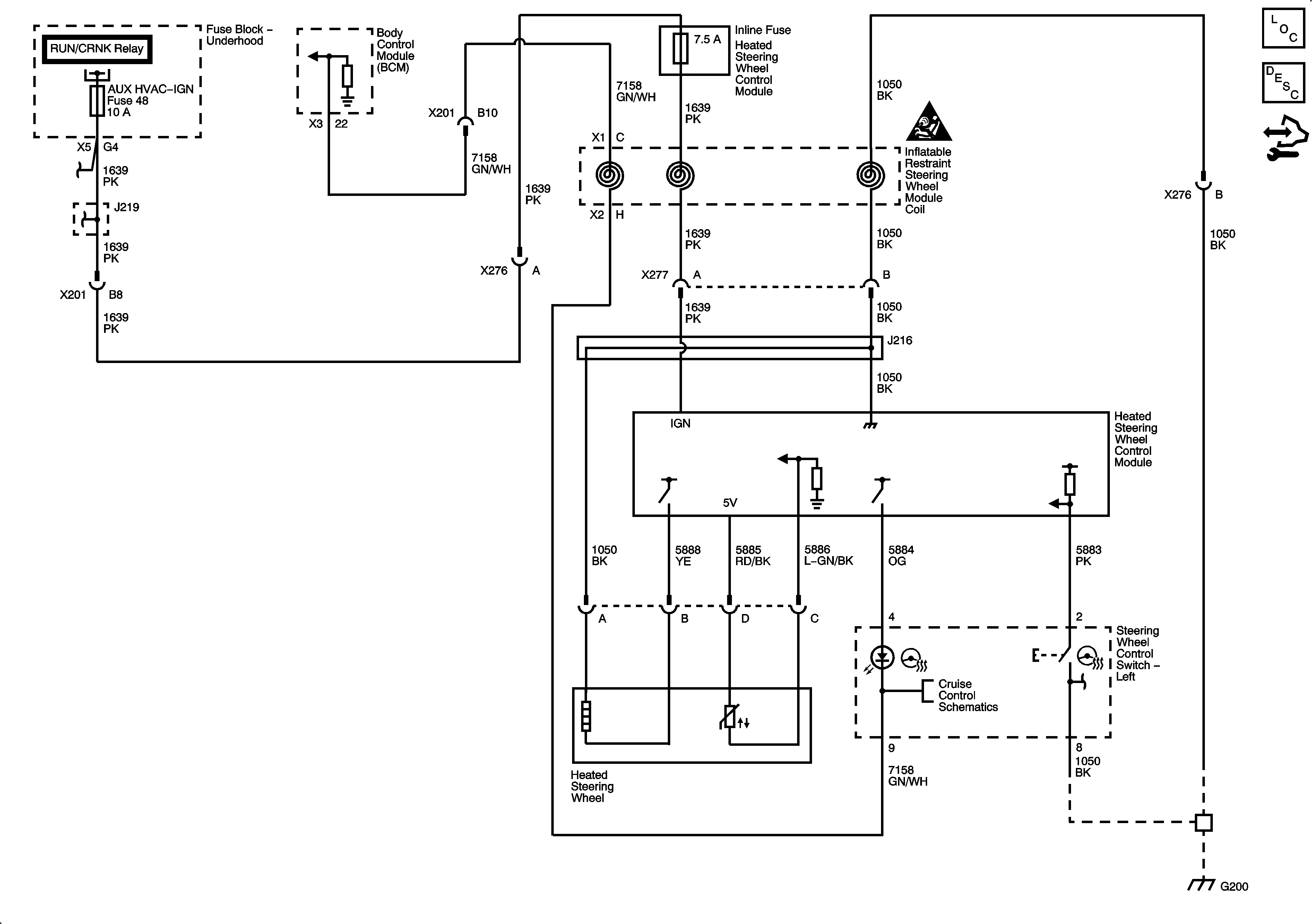
Heated Steering Wheel (KA9)
Steering Wheel Schematics Tilt/Telescoping Steering Column
Heated/Cooled Seat - Passenger - X88 or Z88 with KB6