GM Service Manual Online
For 1990-2009 cars only
Makes
🢒
Chevrolet
🢒
2009
🢒
Chevy Suburban - 4WD
🢒
Diagnostic Navigation
🢒
Vehicle Diagnostic Information
🢒 Driver Seat Schematics
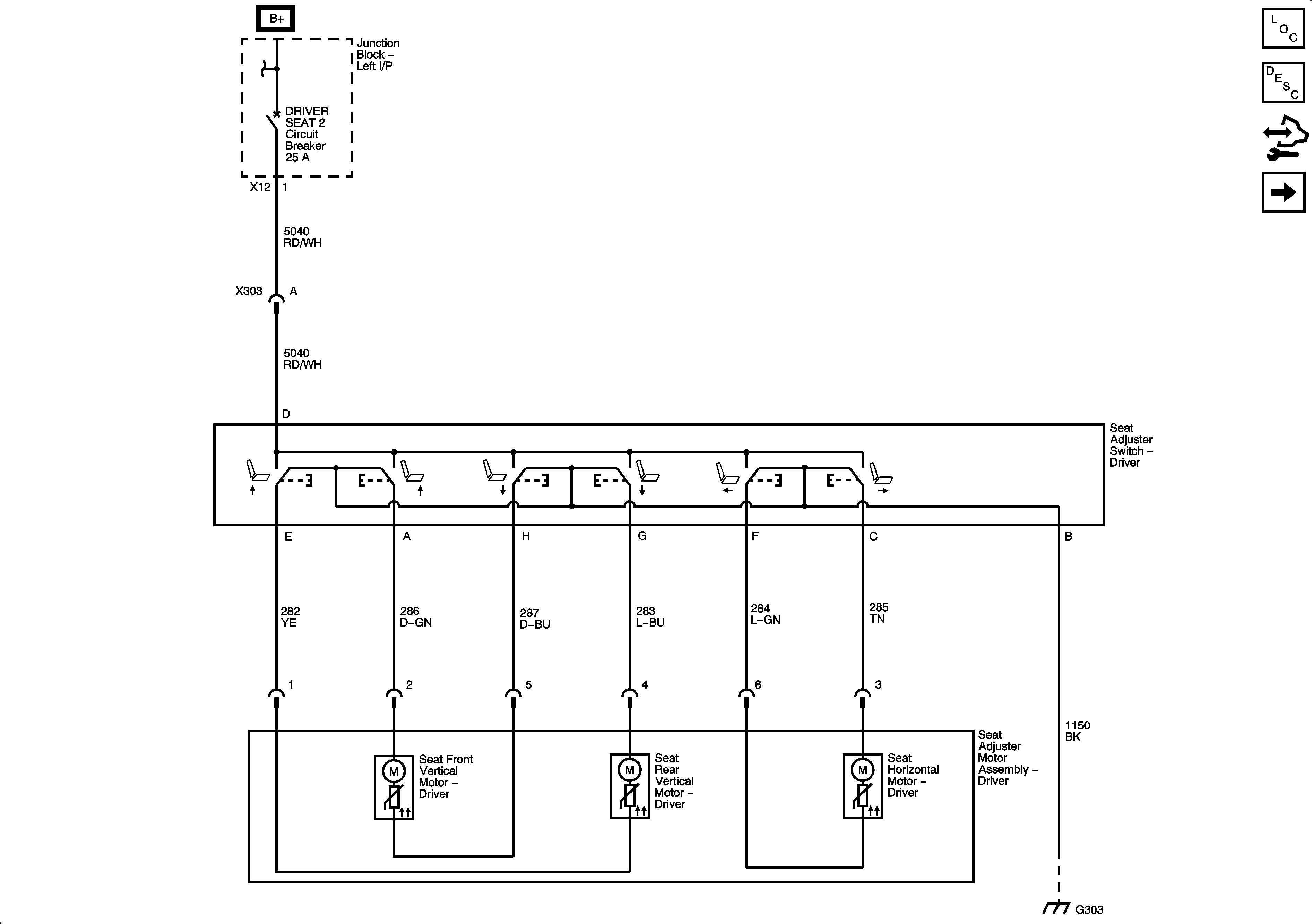
Figure
1:
6-Way Power
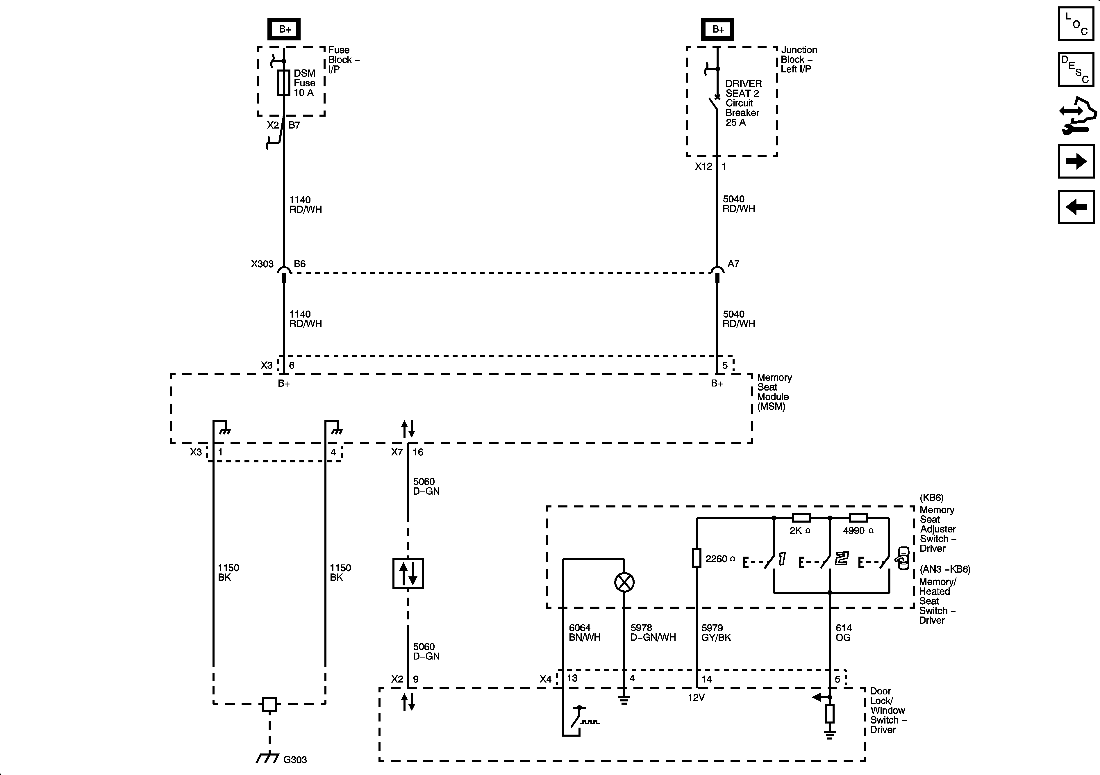
Figure
2:
Module Power, Ground, Serial Data, and Memory Switch
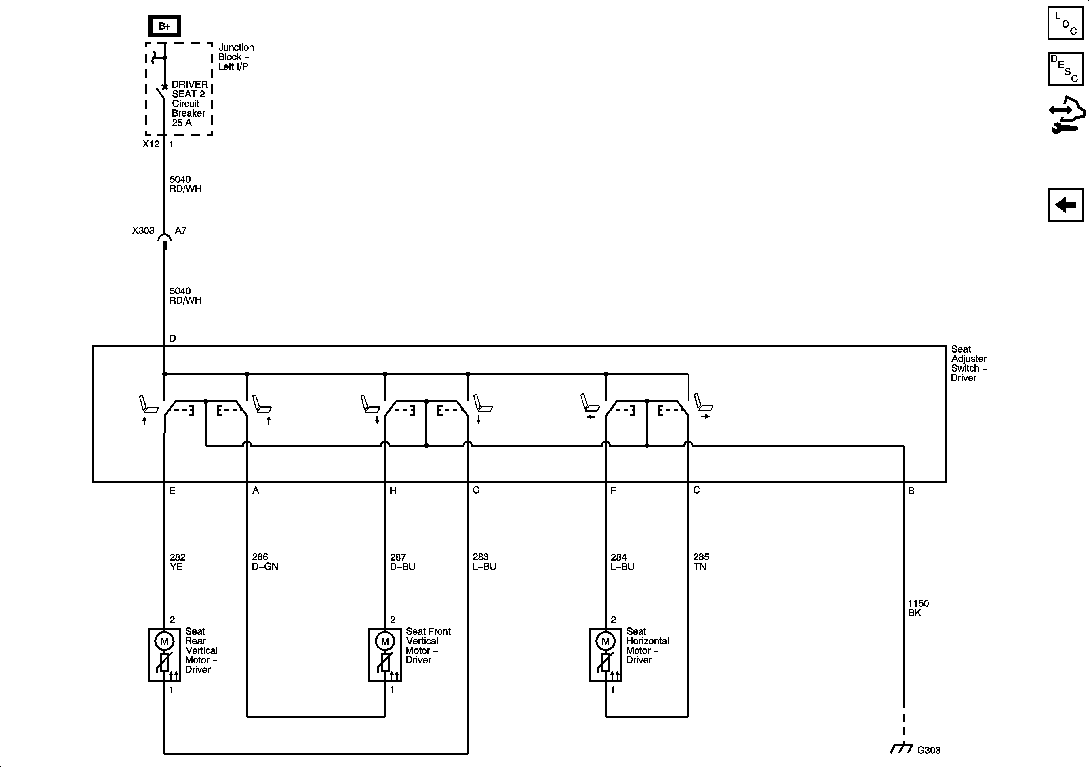
Figure
3:
Seat Adjuster Switches - AN3
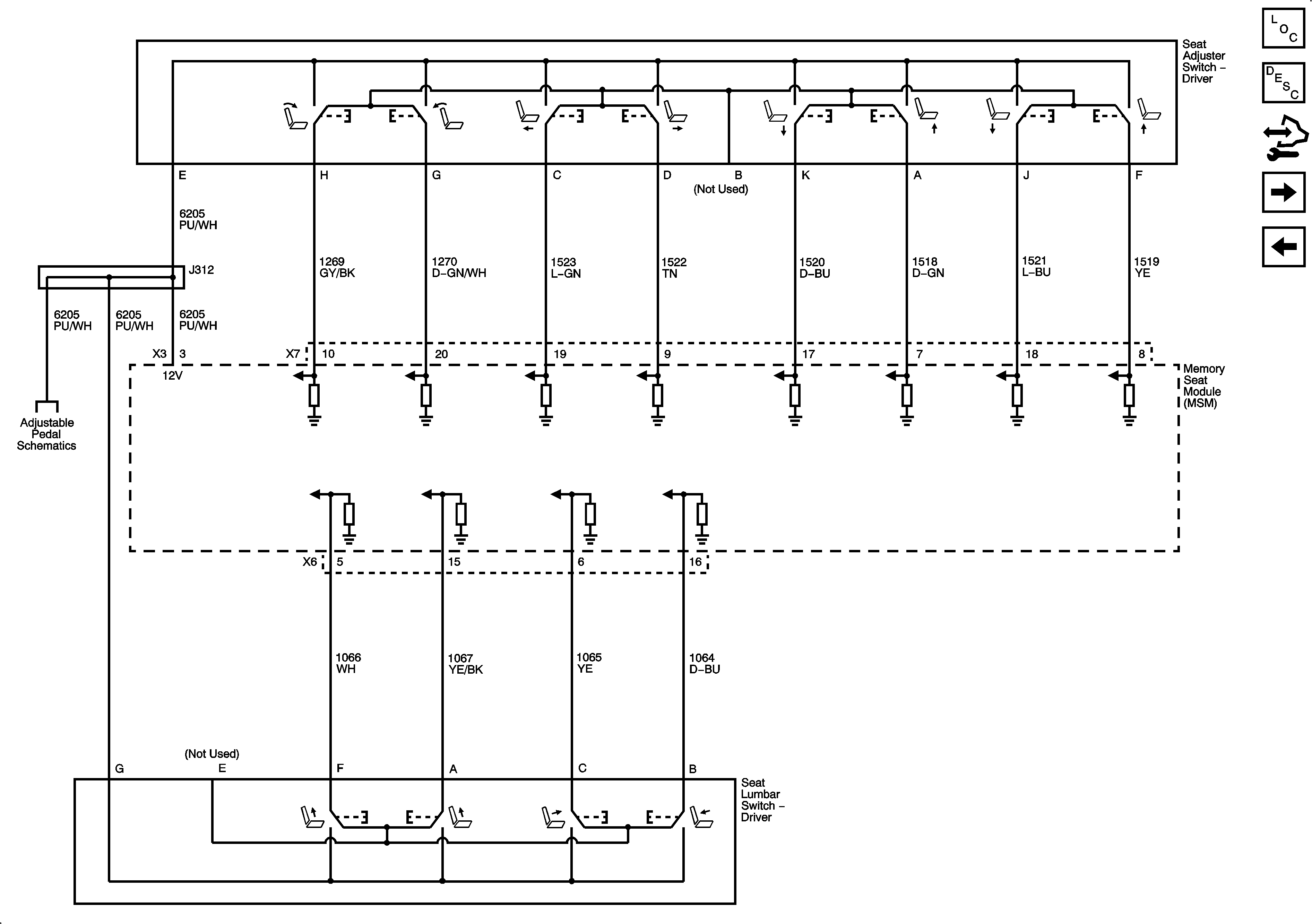
Figure
4:
Motors and Position Sensors - AN3
Figure
5:
6-Way Power - HP2