GM Service Manual Online
For 1990-2009 cars only
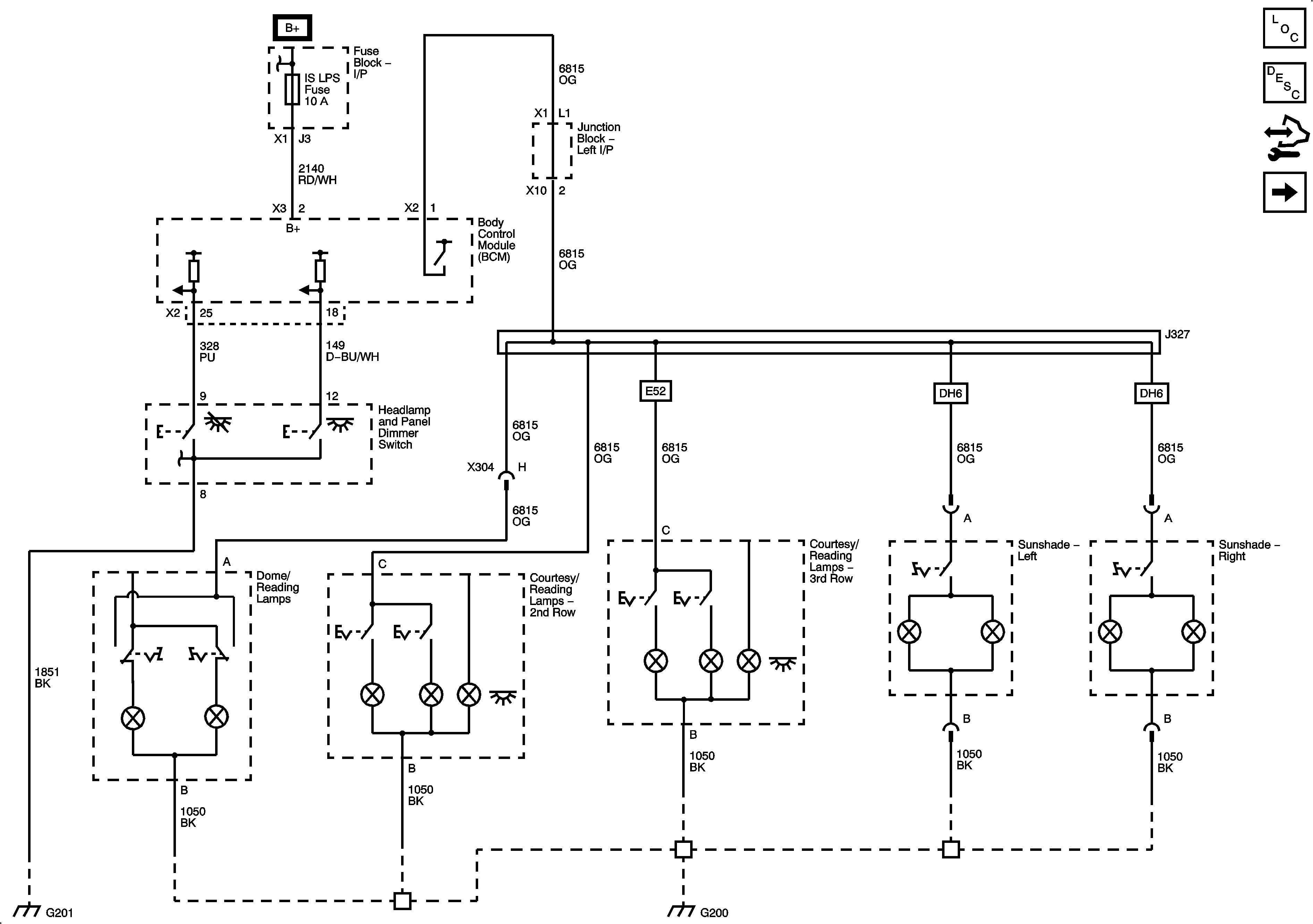
Figure 1:

Inadvertent Lamp Control


Object Number: 2075186  Size: FS
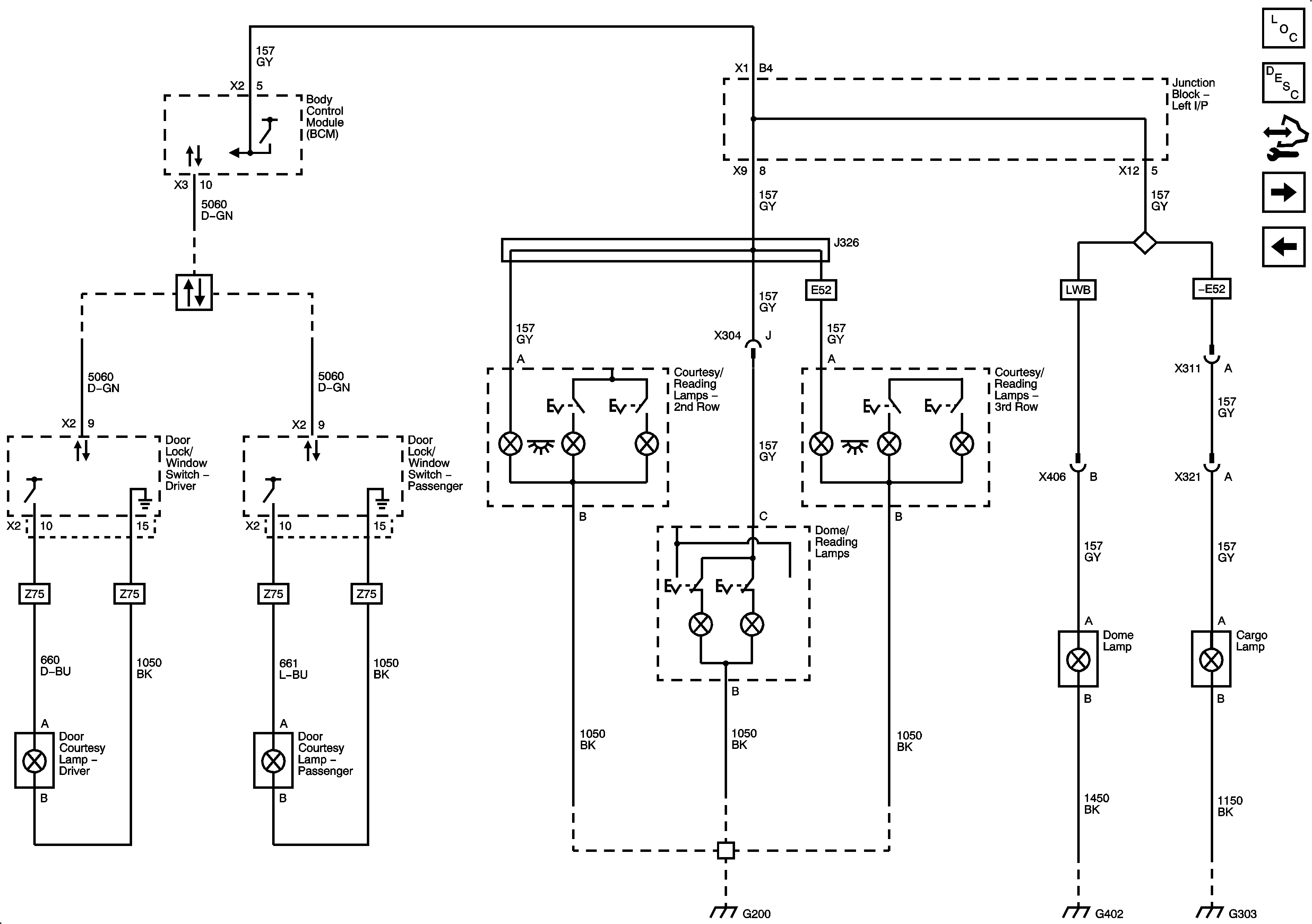
Figure 2:

Courtesy Lamp Control


Object Number: 2075188  Size: FS
Figure 3:

Door Jamb Switches


Object Number: 2075190  Size: FS