GM Service Manual Online
For 1990-2009 cars only
Makes
🢒
Chevrolet
🢒
2005
🢒
Cobalt
🢒 Keyless Entyry
Keyless Entyry
Master Electrical Component List
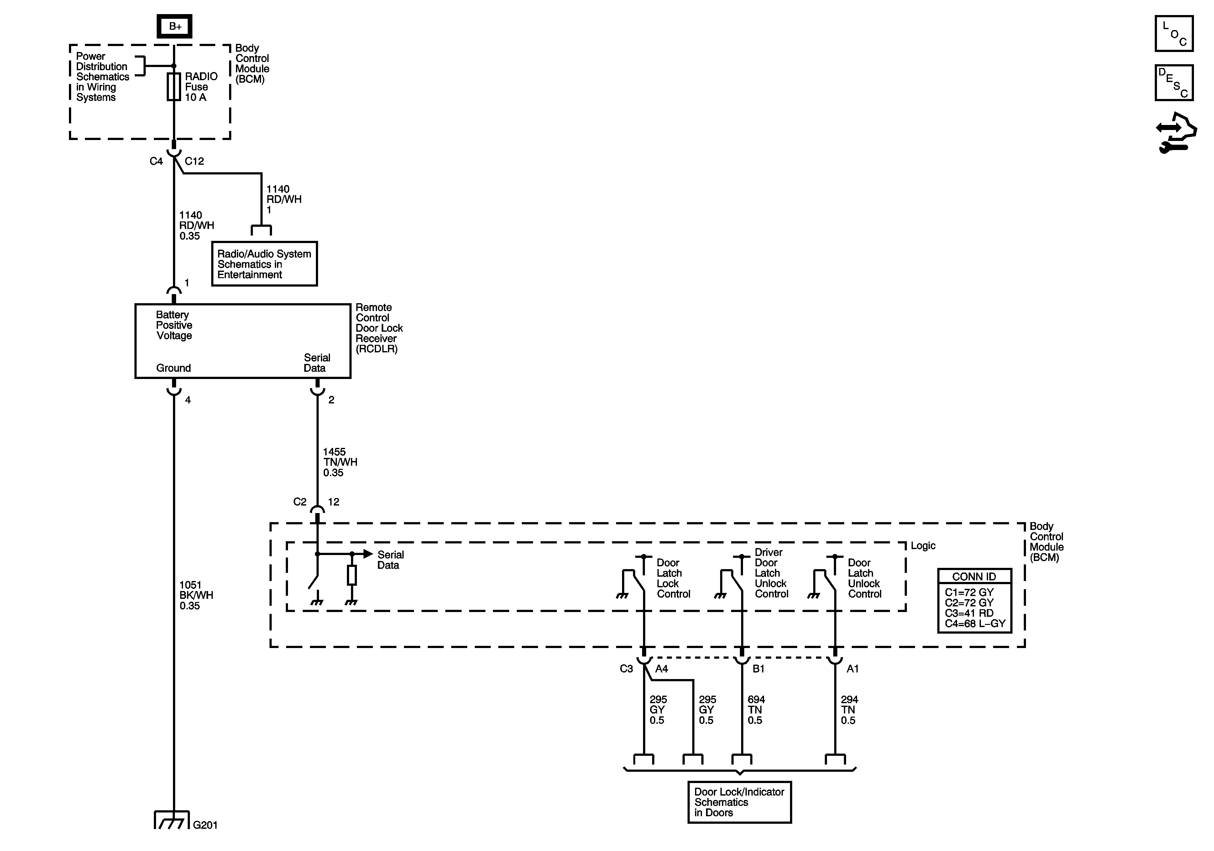
Keyless Entry System Description and Operation
Control Module References
RDO Fuse, DR LCK Fuse, INT LIGHTS Fuse, PWR WNDW Fuse, S ROOF Fuse, ECM/TCM Fuse, SDM Fuse, RAP Relay, INTERIOR LAMPS PCB Relay, Door Lock PCB Relays
CD AND MP3 w/Amplifier - 1 of 2
G201
Door Lock/Indicators