GM Service Manual Online
For 1990-2009 cars only
Makes
🢒
Chevrolet
🢒
2005
🢒
Cobalt
🢒 Transmission Switches, TFT and A/T ISS Sensor
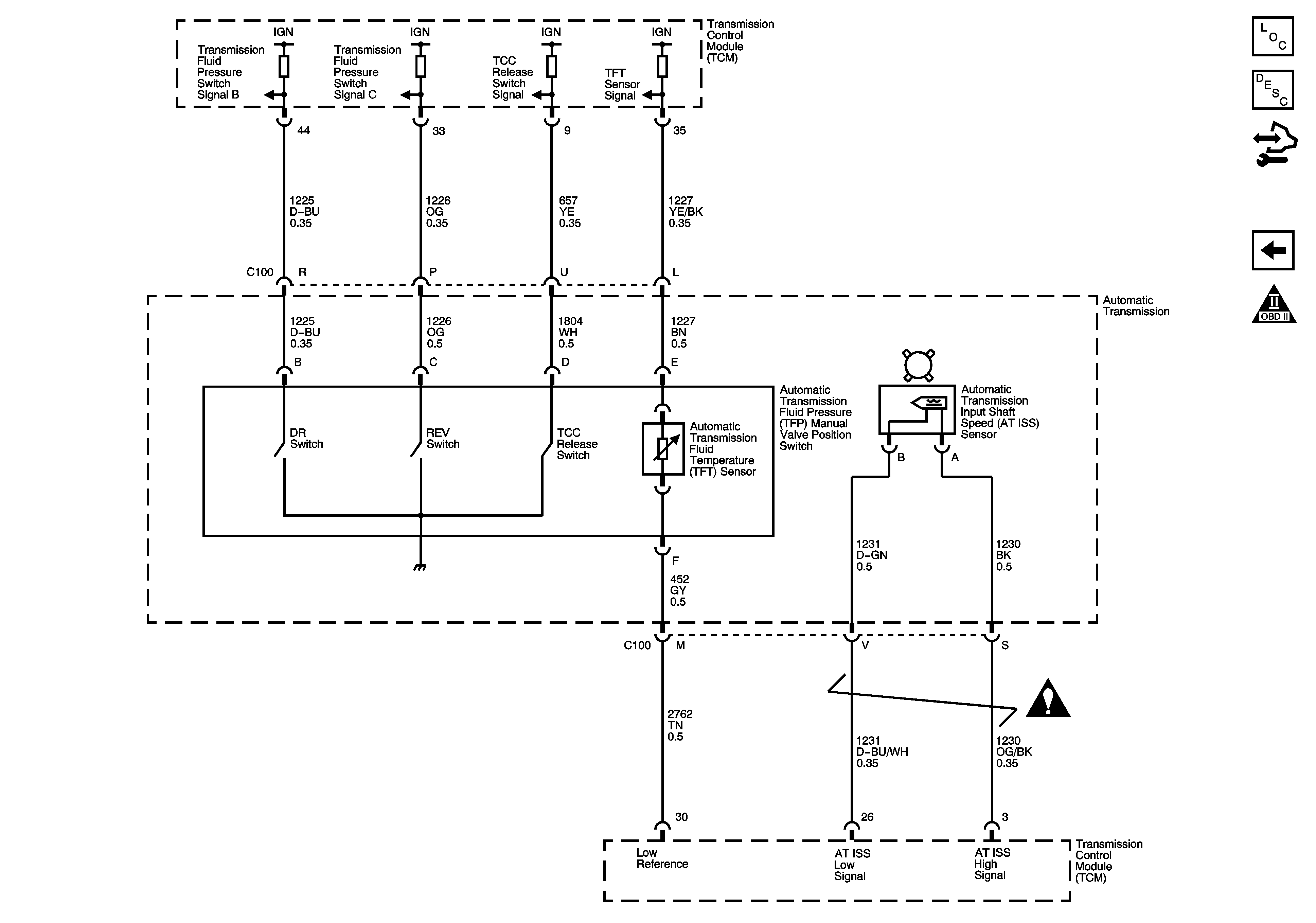
Transmission Switches, TFT and A/T ISS Sensor
Transmission Switches, TFT and A/T ISS Sensor
Master Electrical Component List
Transmission Component and System Description
Control Module References
Transmission Solenoids and VSS
Automatic Transmission Schematic Icons
Automatic Transmission Schematic Icons