GM Service Manual Online
For 1990-2009 cars only
Makes
🢒
Chevrolet
🢒
2008
🢒
Colorado Pickup - 2WD
🢒
Diagnostic Navigation
🢒
Vehicle Diagnostic Information
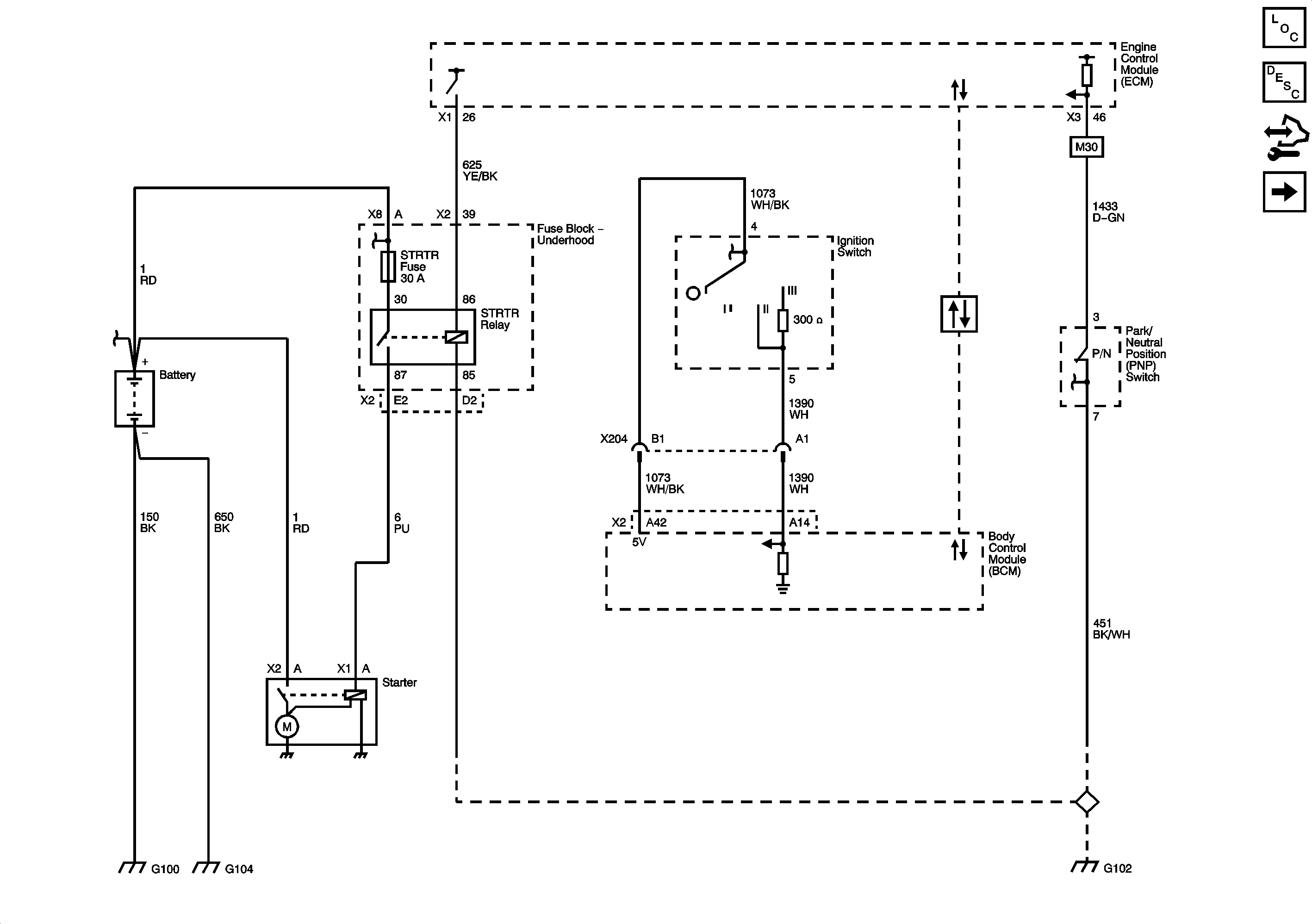
🢒 Starting and Charging Schematics
Figure
1:
Starting System - MA5
Master Electrical Component List
Starting System Description and Operation
Control Module References
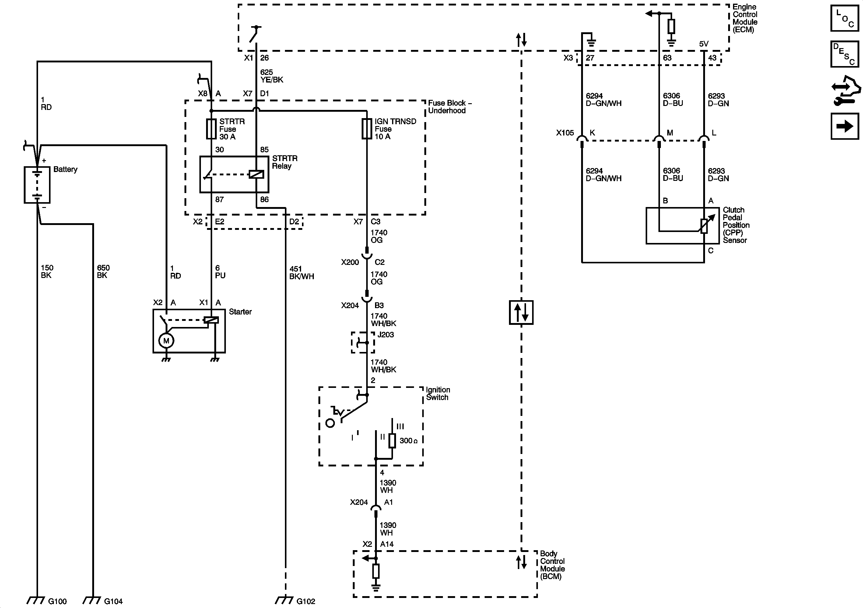
Starting System - M30
Figure
2:
Starting System - M30
Master Electrical Component List
Starting System Description and Operation
Control Module References
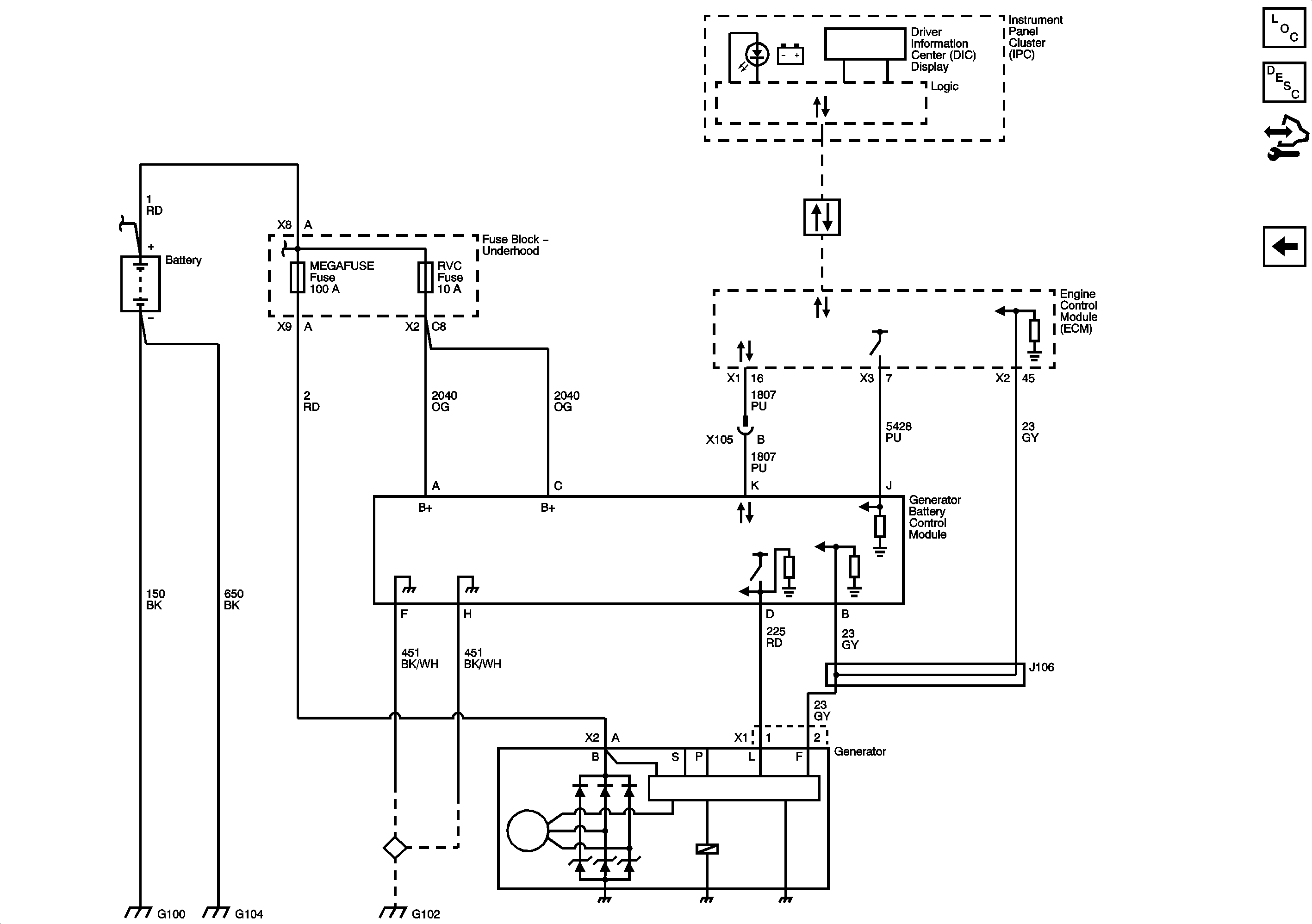
Charging System
Starting System - MA5
Figure
3:
Charging System
Master Electrical Component List
Charging System Description and Operation
Control Module References
Starting System - M30