GM Service Manual Online
For 1990-2009 cars only

Range Selector Lever Cable Bracket Replacement 2.9L and 3.7L

Removal Procedure

  1. Ensure the vehicle is in the PARK position.
  2. Raise and support the vehicle. Refer to Lifting and Jacking the Vehicle.

  3. Object Number: 1302081  Size: SH

    Note: Do not pull on the boot portion of the cable.

  4. Complete the following in order to disconnect the range selector cable (3) from the transmission range selector lever ball stud.
  5. 3.1. Insert a flat-bladed tool between the range selector cable end (5) and the range selector lever (1).
    3.2. Pry the range selector cable end (5) away from the range selector lever (1).
  6. Remove the retainer (4) from the range selector cable (3).
  7. Push the range selector cable locking tabs inward toward each other to release from the bracket (2).

  8. Object Number: 1350750  Size: SH
  9. Disconnect the fuel hose/pipe retainer (4) from the range selector cable bracket (3).

  10. Object Number: 1302098  Size: SH
  11. Disconnect the transmission vent hose retainer (6) from the range selector cable bracket.

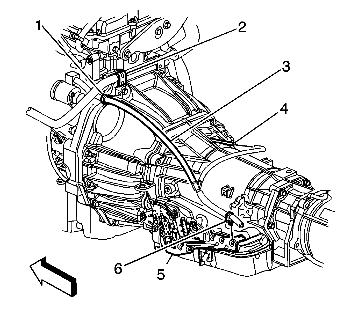
  12. Object Number: 1302087  Size: SH
  13. Remove the bolts securing the transmission range selector cable bracket to the transmission.
  14. Remove the transmission range selector cable bracket from the transmission.

Installation Procedure


    Object Number: 1302087  Size: SH
  1. Position the transmission range selector cable bracket to the transmission.
  2. Caution: Refer to Fastener Caution in the Preface section.

  3. Install the transmission range selector cable bracket bolts and tighten to 25 N·m (18 lb ft).

  4. Object Number: 1350750  Size: SH
  5. Connect the fuel hose/pipe retainer (4) to the range selector cable bracket (3).

  6. Object Number: 1302098  Size: SH
  7. Connect the transmission vent hose retainer (6) to the range selector cable bracket.

  8. Object Number: 1302081  Size: SH
  9. Install the range selector cable (3) to the bracket (2).
  10. Install the retainer (4) to the range selector cable (3).
  11. Adjust the automatic transmission range selector cable. Refer to Range Selector Lever Cable Adjustment.
  12. Lower the vehicle.

Range Selector Lever Cable Bracket Replacement 5.3L

Removal Procedure

  1. Ensure the vehicle is in the PARK position.
  2. Raise and support the vehicle. Refer to Lifting and Jacking the Vehicle.

  3. Object Number: 1912460  Size: SH
  4. Disconnect the transmission vent hose retainer (4) from the transmission range selector cable bracket.

  5. Object Number: 1900888  Size: SH
  6. Remove the heat shield bolts (1).
  7. Remove the heat shield (2).

  8. Object Number: 1900891  Size: SH

    Note: Do not pull on the boot portion of the cable.

  9. Disconnect the range selector cable end (3) from the range selector lever.
  10. Remove the retainer (1) from the range selector cable (2).
  11. Push the range selector cable locking tabs (2) inward toward each other to release the cable from the bracket.

  12. Object Number: 1302087  Size: SH
  13. Remove the bolts securing the transmission range selector cable bracket to the transmission.
  14. Remove the transmission range selector cable bracket from the transmission.

Installation Procedure


    Object Number: 1302087  Size: SH
  1. Position the transmission range selector cable bracket to the transmission.
  2. Caution: Refer to Fastener Caution in the Preface section.

  3. Install the transmission range selector cable bracket bolts and tighten to 25 N·m (18 lb ft).

  4. Object Number: 1900891  Size: SH
  5. Install the range selector cable (2) to the range selector cable bracket. Ensure the range selector cable retaining tabs fully engage the range selector cable bracket.
  6. Install the retainer (1) to the range selector cable (2).
  7. Connect the range selector cable end (3) to the transaxle range switch lever.

  8. Object Number: 1900888  Size: SH
  9. Install the heat shield (2).
  10. Install the heat shield bolts (1) and tighten to 10 N·m (89 lb in).

  11. Object Number: 1912460  Size: SH
  12. Connect the transmission vent hose retainer (4) to the transmission range selector cable bracket.
  13. Adjust the automatic transmission range selector cable. Refer to Range Selector Lever Cable Adjustment.
  14. Lower the vehicle.