GM Service Manual Online
For 1990-2009 cars only
Figure 1:

2.2L


Object Number: 98232  Size: SH
(1)Coolant Temperature Lead
(2)TCC Switch Connection
(3)Negative Battery Cable
(4)Engine Harness Ground Leads
(5)Transmission Mounting Stud
(6)Low Oil Level Lead
(7)Positive Battery Cable
(8)Oxygen Sensor
(9)Coolant Fan Lead
Figure 2:

2.2L


Object Number: 98234  Size: SH
(1)Oil Pressure Switch
(2)VSS
(3)Back-up Lamp Switch
(4)Transmission Mount Bracket
(5)Engine Wiring Harness
Figure 3:

2.2L


Object Number: 98235  Size: SH
(1)Canister Purge
(2)Oil Pressure Switch
(3)VSS
(4)Back-up Lamp Switch
Figure 4:

2.2L


Object Number: 98237  Size: SH
Figure 5:

Low Oil Level Sensor Wiring (2.2L)


Object Number: 98238  Size: SH
(1)Low Oil Level Sensor
(2)Oil Pan
(3)Starter Motor
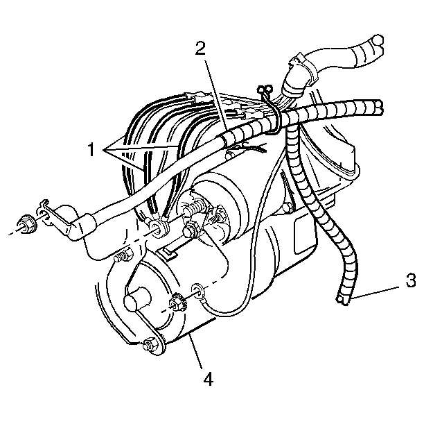
Figure 6:

Starter Motor Wiring (2.2L)


Object Number: 98239  Size: SH
(1)Fusible Links
(2)Positive Battery Cable
(3)Low Oil Level Sensor Lead
(4)Starter Motor
Figure 7:

TBI Wiring (2.2L)


Object Number: 98240  Size: SH
(1)IAC Motor Connection
(2)Injector Harness Lead
(3)EGR Solenoid Connection
(4)MAT Sensor Connection
(5)MAP Sensor Connection
(6)TPS Sensor Connection
Figure 8:

A/C Compressor Wiring (2.2L)


Object Number: 98241  Size: SH
(1)Oxygen Sensor
(2)A/C Transducer
(3)Radiator Support
(4)A/C Pipe
(5)Generator
Figure 9:

3100


Object Number: 98242  Size: SH
(1)IAC Sensor
(2)EGR Solenoid
(3)EGR Solenoid Lead
(4)TPS Connector
(5)MAT Sensor
(6)ABS Wheel Sensor Lead
(7)TCC Connector
(8)Coolant Fan Lead
Figure 10:

3100


Object Number: 98243  Size: SH
(1)Engine Wiring Harness Ground Leads
(2)Engine Wiring Harness
Figure 11:

3100


Object Number: 98245  Size: MF
(1)Ground Leads
(2)Neutral Start Switch
(3)Transmission Shift Cable Bracket
(4)Engine Harness
(5)Engine Harness Lead to Rear
(6)MAT Sensor Lead
(7)Front Left ABS Lead
(8)TCC Connector
Figure 12:

Starter Harness Routing (L82)


Object Number: 98246  Size: SH
(1)Engine Wiring Harness
(2)Oil Pressure Sensor
(3)Starter Motor Assembly
(4)Detonation Sensor
(5)Oil Pan
(6)A/C Compressor Clutch Connection
(7)A/C Compressor
(8)Water Pump
(9)Crank Sensor Inter Connection
Figure 13:

3100


Object Number: 98247  Size: SH
(1)Crankshaft Sensor
(2)Low Oil Level Sensor Lead
(3)Vehicle Speed Sensor
Figure 14:

3100


Object Number: 98248  Size: SH
(1)Engine Wiring Harness
(2)SIR Lead
(3)Body Bracket
(4)Radiator Overflow Bottle
Figure 15:

3100


Object Number: 98249  Size: MF
(1)Right Coil Connection
(2)Blower Motor Resistor Connector
(3)Engine Wiring Harness
(4)Oxygen Sensor
(5)Left Coil Connection
(6)TPS Lead
(7)IAC Lead
(8)EGR Solenoid Lead
Figure 16:

Master Cylinder Wiring


Object Number: 98251  Size: SH
(1)Brake Pressure Lead
(2)ABS Solenoid Lead
(3)3-way ABS Motor Pack Lead
(4)6-way ABS Motor Pack Lead
(5)Engine Harness
Figure 17:

Cooling Fan


Object Number: 98252  Size: SH
(1)A/C Line (L82 only)
(2)Cooling Fan
Figure 18:

Bulkhead Connector


Object Number: 98253  Size: SH
(1)Forward Lamp Harness Bulkhead Connector
(2)Hood Release Cable
(3)Engine Harness
(4)Fuel Pump Primer Lead
(5)F.O.D. (Left Side)
(6)Ground Lead
Figure 19:

ABS Motor Pack Wiring


Object Number: 98254  Size: MF
(1)Wiper Motor
(2)Fluid Level Sensor
(3)Air Cleaner Support
(4)Engine Harness
(5)EGR/IAC/TPS Branch (L82)