GM Service Manual Online
For 1990-2009 cars only
Makes
🢒
Chevrolet
🢒
1996
🢒
Corsica
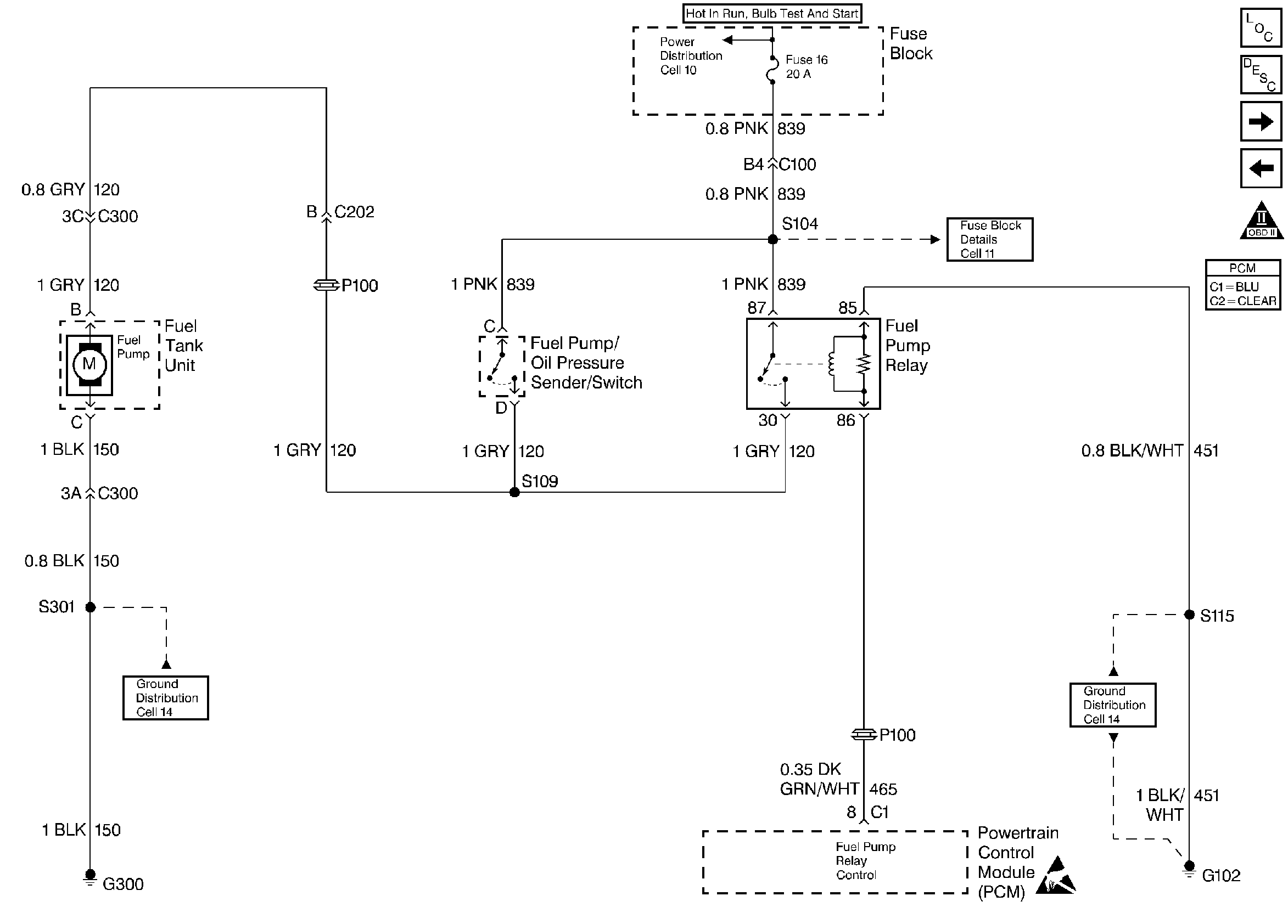
🢒 Fuel Tank Unit, Fuel Pump/Oil Pressure Sender/Switch, and Fuel Pump Relay
Fuel Tank Unit, Fuel Pump/Oil Pressure Sender/Switch, and Fuel Pump Relay
Fuel Tank Unit, Fuel Pump/Oil Pressure Sender/Switch, and Fuel Pump Relay
Fuel Injectors
Knock Sensor, Instrument Cluster, CMP, CKPs, and Ignition Control Module
OBD II Symbol Description Notice
Handling ESD Sensitive Parts Notice