GM Service Manual Online
For 1990-2009 cars only

Removal Procedure

  1. Disconnect the electrical connector.

  2. Object Number: 13571  Size: SH
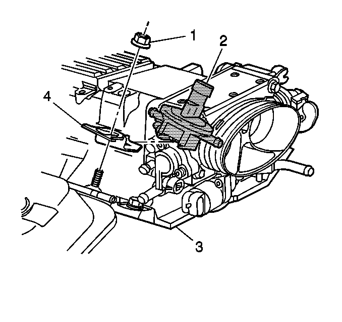
  3. Remove the vacuum lines (4) from the EVAP vacuum switch (3) and the EVAP vacuum control soleniod (1).

  4. Object Number: 13504  Size: SH
  5. Remove the EVAP vacuum switch (2) from the bracket (4).

Installation Procedure


    Object Number: 13504  Size: SH
  1. Install the New EVAP vacuum switch (2) to the bracket (4).

  2. Object Number: 13571  Size: SH
  3. Connect the vacuum lines (4) to the EVAP vacuum switch (3) and the EVAP vacuum control solenoid (1).
  4. Connect the electrical connector.