GM Service Manual Online
For 1990-2009 cars only
Makes
🢒
Chevrolet
🢒
1997
🢒
Corvette
🢒
Engine
🢒
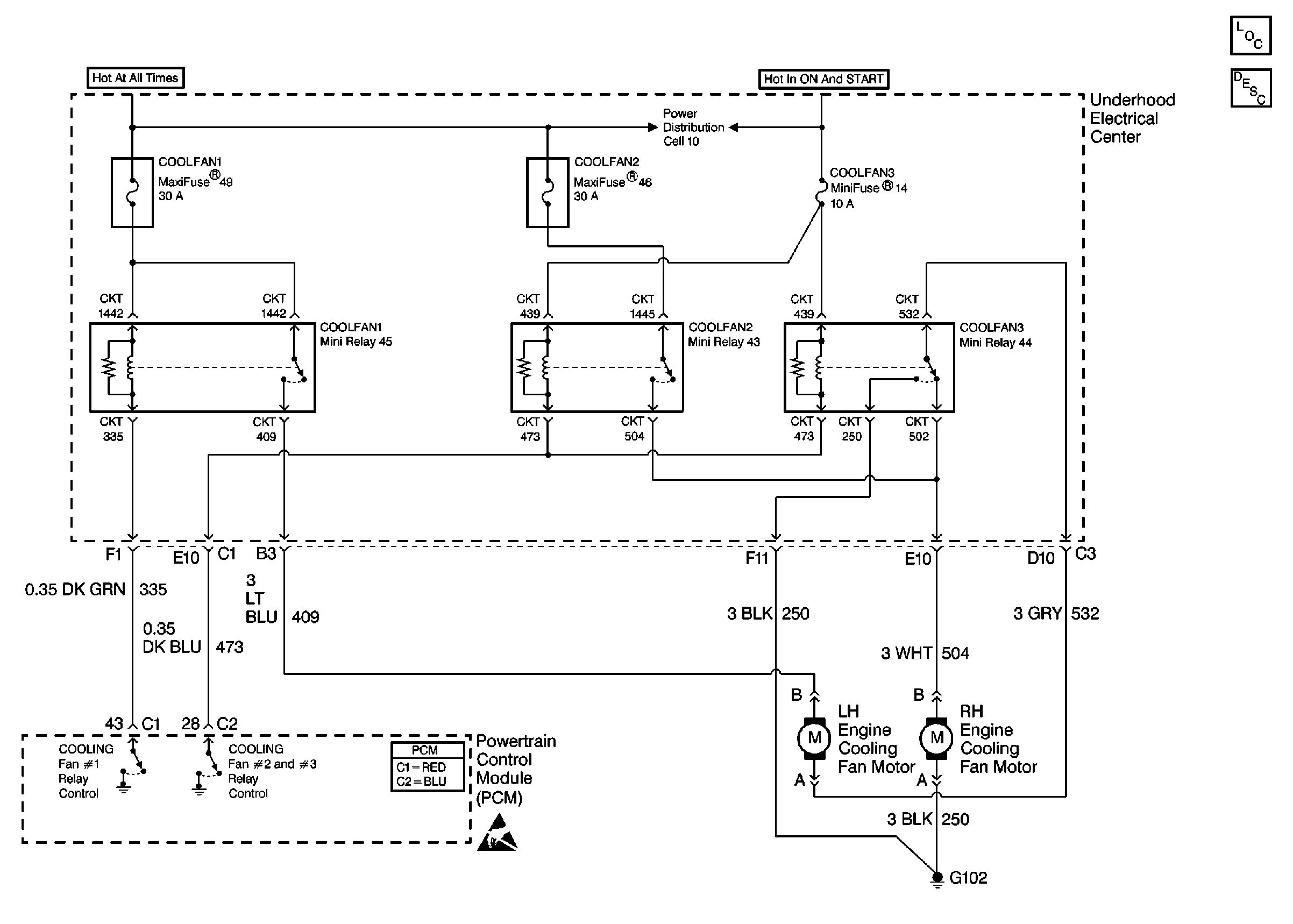
Engine Cooling
🢒 Cooling Fan Schematics
Cell 31