GM Service Manual Online
For 1990-2009 cars only
Makes
🢒
Chevrolet
🢒
1997
🢒
Corvette
🢒
Brakes
🢒
Hydraulic Brakes
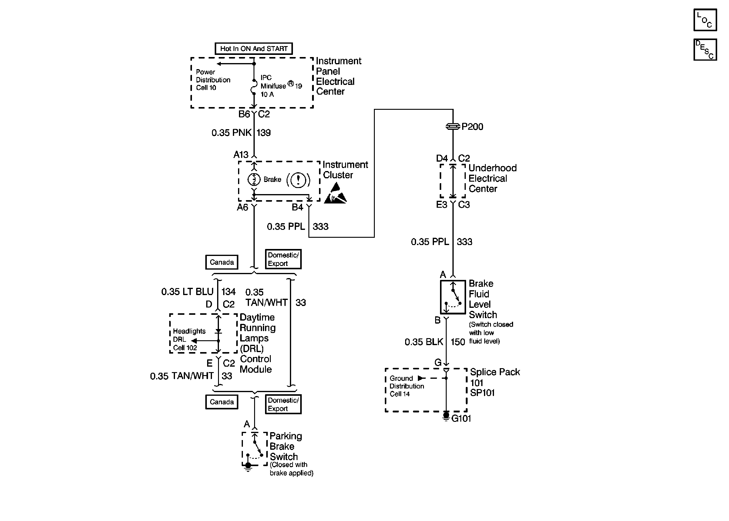
🢒 Brake Warning System Schematics
Cell 41:
Power Distribution Schematics
Handling ESD Sensitive Parts Notice
Power Distribution Schematics
Hydraulic Brakes Components