GM Service Manual Online
For 1990-2009 cars only
Figure 1:

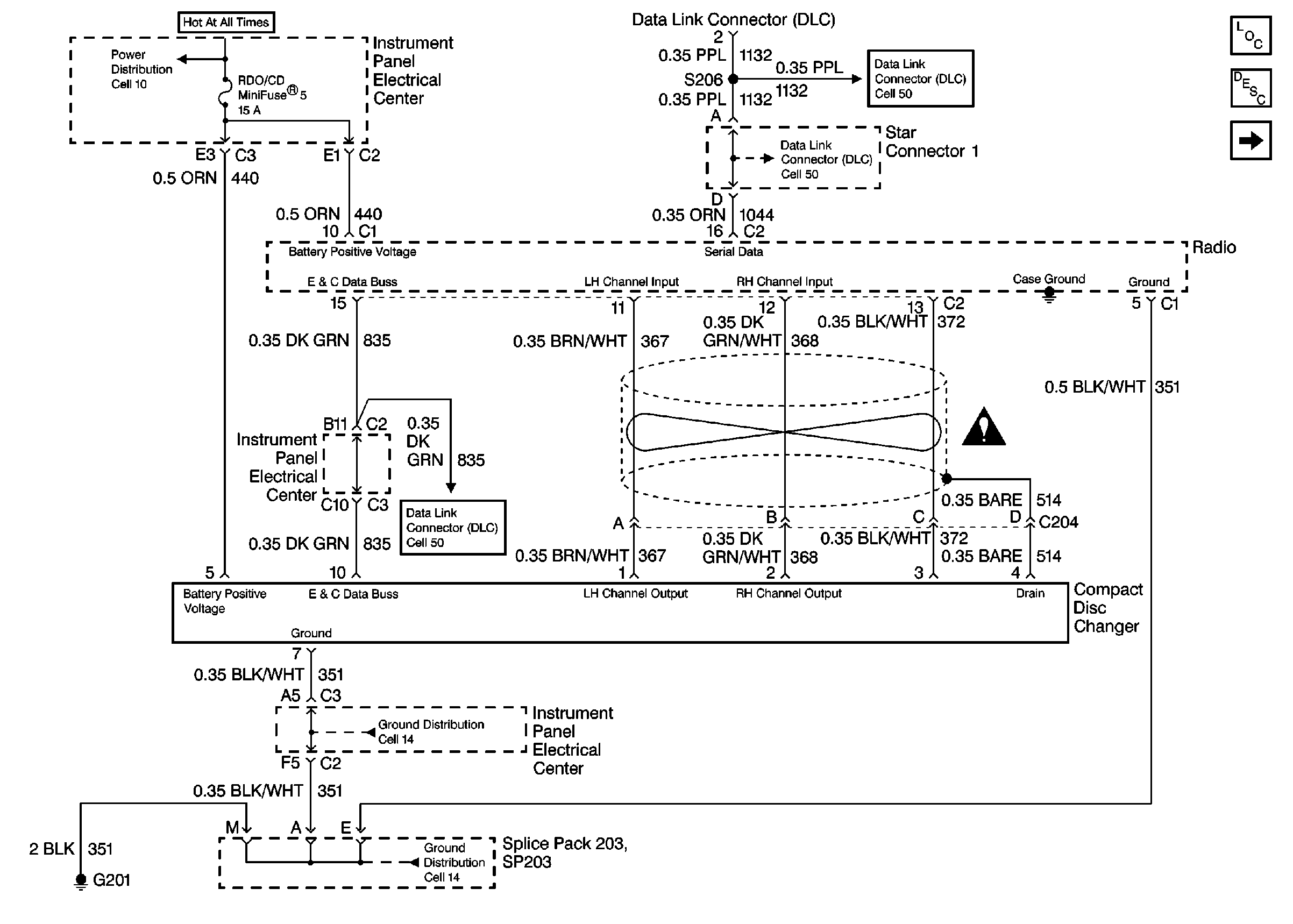
Cell 150: Power, Ground and DLC


Object Number: 175569  Size: FS
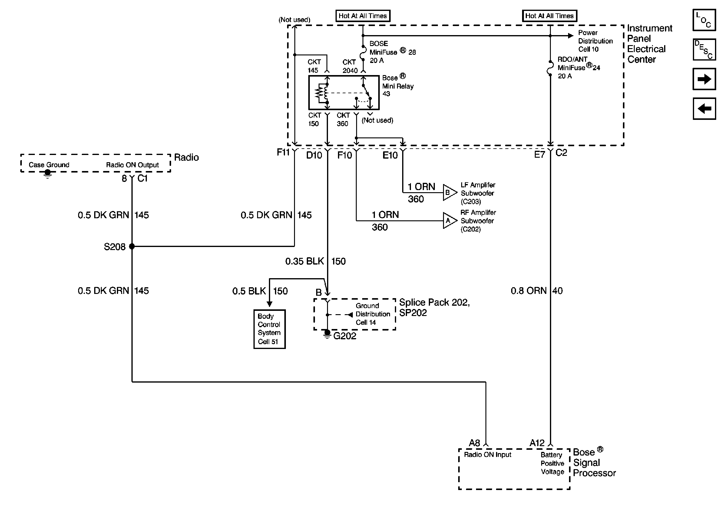
Figure 2:

Cell 150: Bose® Relay Control


Object Number: 69903  Size: FS
Figure 3:

Cell 150: Bose® Signal Processor


Object Number: 69904  Size: FS
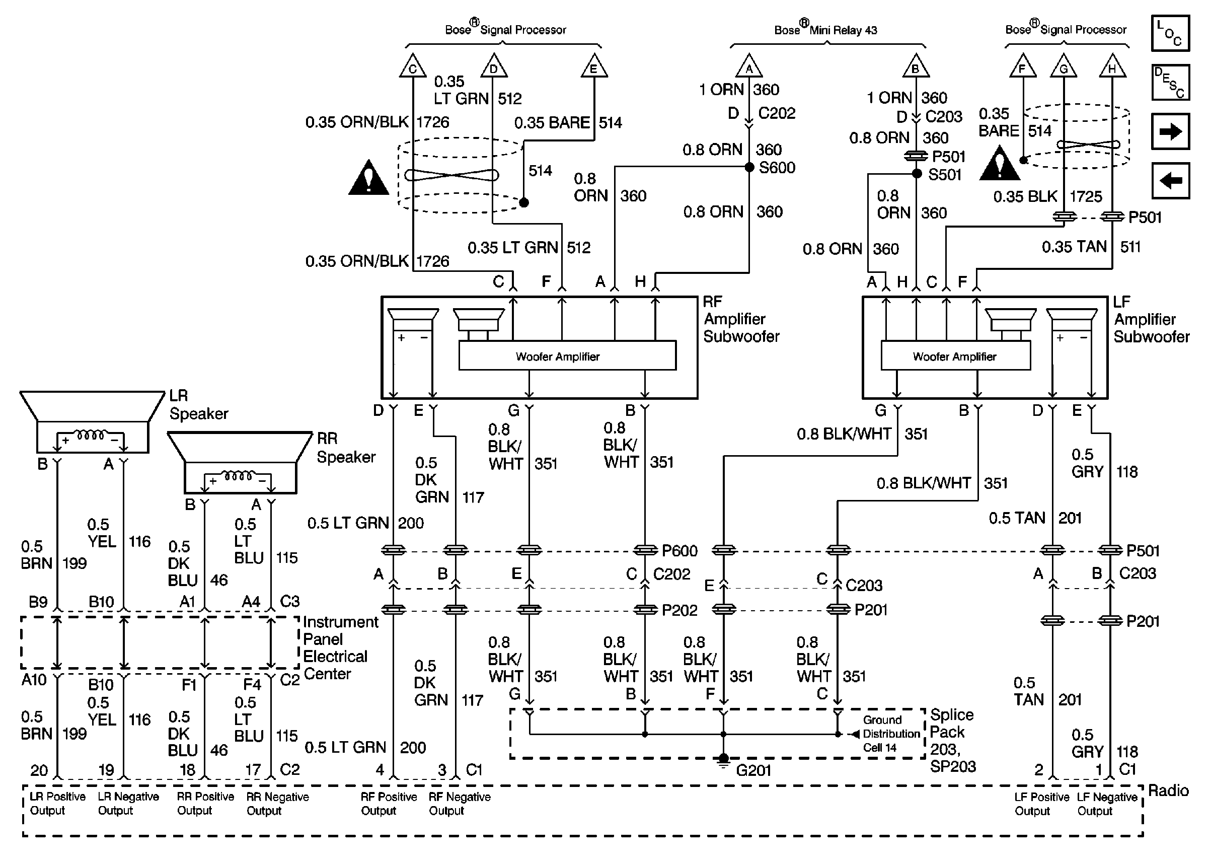
Figure 4:

Cell 150: Front and Rear Speakers


Object Number: 69905  Size: FS
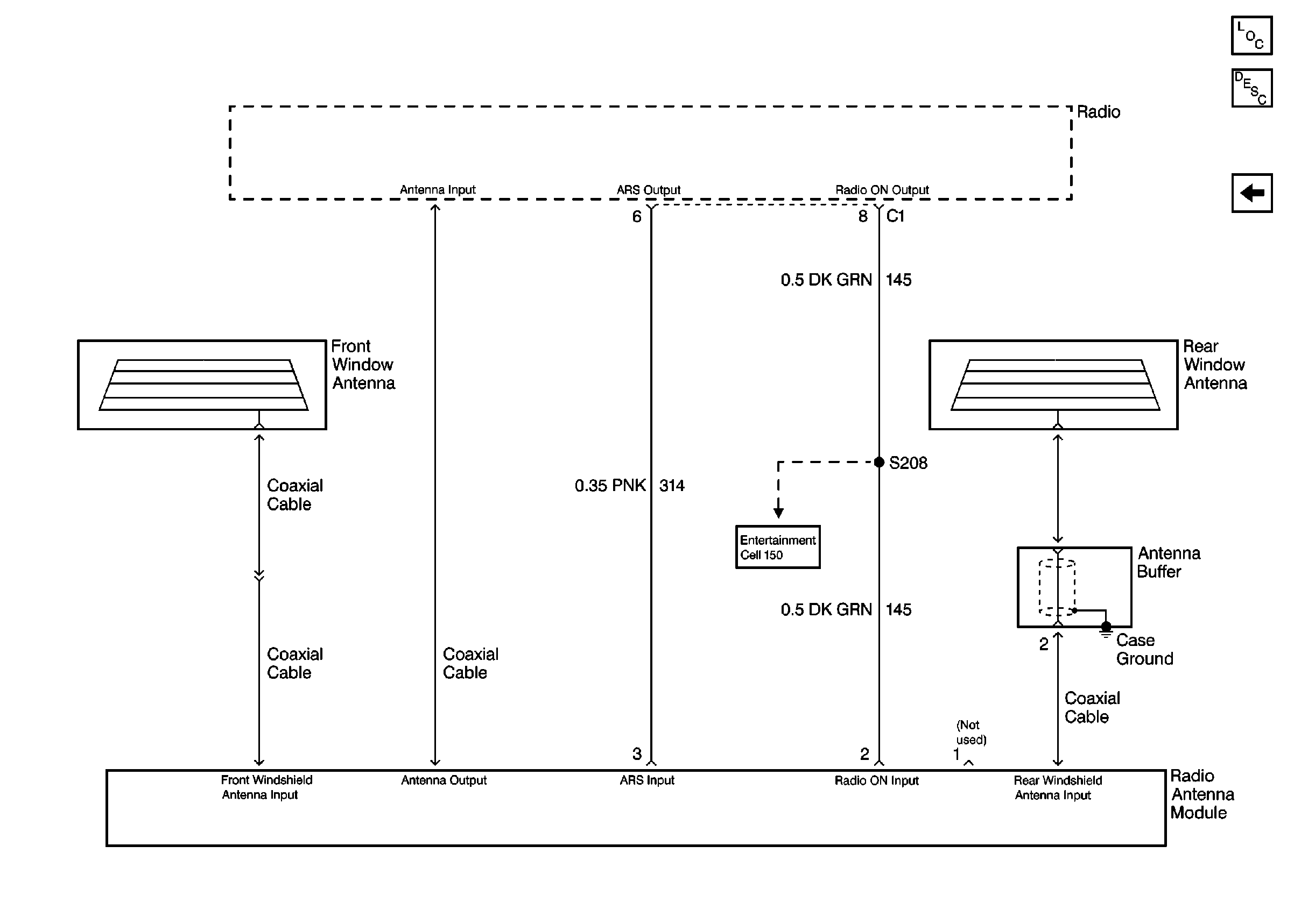
Figure 5:

Cell 150: Radio Antenna Module


Object Number: 334722  Size: FS