GM Service Manual Online
For 1990-2009 cars only

Object Number: 66437  Size: LF
OBD II Symbol Description Notice
Engine Controls Components
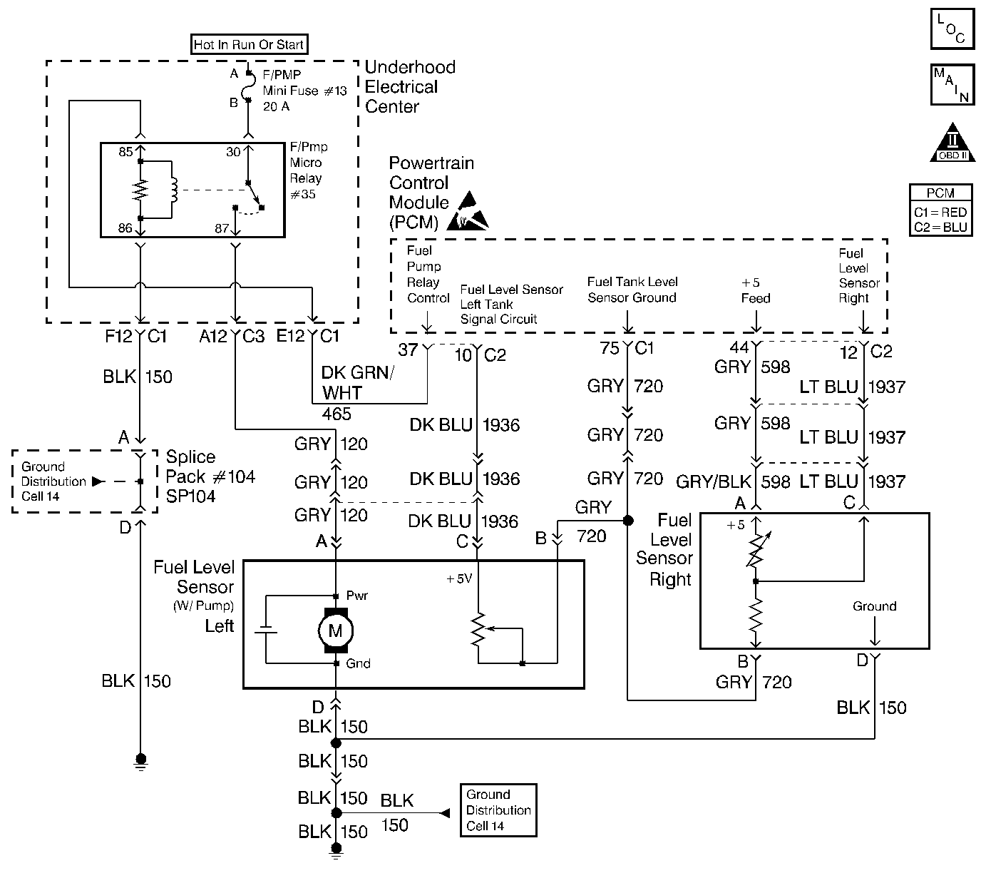
Cell 20: Fuel Pump and Fuel Level Sensors
Handling ESD Sensitive Parts Notice

Circuit Description

The Fuel Level sensor 2, mounted in the rear side of the right fuel tank, measures fuel level changes within the right fuel tank. The Fuel Level sensor 2 has a 5.0 volt reference circuit, a ground, and a signal circuit.

When the fuel level is low the sensor output voltage is high. When the fuel level is high the sensor output voltage is low.

The PCM uses inputs from the Fuel Level sensor 1 and the Fuel Level sensor 2 in order to calculate the total fuel remaining in both fuel tanks. The system sends this information via the serial data to the BCM. This information displays on the fuel gauge.

When the PCM senses a signal voltage lower than the normal operating range of the sensor, this DTC sets.

Conditions for Setting the DTC

    • The Fuel Level sensor voltage is below 0.39 volts.
    • The above condition present for greater than 50 seconds.

Action Taken When the DTC Sets

    • The powertrain control module (PCM) stores the DTC information into memory when the diagnostic runs and fails.
    • The malfunction indicator lamp (MIL) will not illuminate.
    • The PCM records the operating conditions at the time the diagnostic fails. The PCM stores this information in the Failure Records.

Conditions for Clearing the DTC

    • A last test failed, or current DTC, clears when the diagnostic runs and does not fail.
    • A history DTC will clear after 40 consecutive warm-up cycles, if no failures are reported by this or any other non-emission related diagnostic.
    • Use a scan tool in order to clear the DTC.

Diagnostic Aids

The following occurs with this DTC set:

    • The vehicle fuel gauge displays empty.
    • The Check Gauge lamp illuminates.
    • The Driver Information Center displays a message.

Using the Freeze Frame and/or Failure Records data may aid in locating an intermittent condition. If you cannot duplicate the DTC, the information included in the Freeze Frame and/or Failure Records data can help determine how many miles since the DTC set. The Fail Counter and Pass Counter can also help determine how many ignition cycles the diagnostic reported a pass and/or a fail. Operate vehicle within the same freeze frame conditions (RPM, load, vehicle speed, temperature etc.) that you observed. This will isolate when the DTC failed. For an intermittent condition, refer to Symptoms .

Test Description

The numbers below refer to the step numbers on the diagnostic table.

  1. This step determines if the fault is present.

Step

2

Action

Value(s)

Yes

No

1

Did you perform the On-Board Diagnostic (OBD) System Check?

--

Go to Step 2

Go to Powertrain On Board Diagnostic (OBD) System Check

2

  1. Install the scan tool.
  2. Idle the engine at the normal operating temperature.
  3. Monitor Failed This Ignition under DTC Status for DTC P1635 using the scan tool

Did DTC P1635 Fail This Ignition cycle?

--

Go to DTC P1635 5 Volt Reference 1 Circuit

Go to Step 3

3

  1. Install the scan tool.
  2. Turn ON the ignition leaving the engine OFF.
  3. Monitor the Fuel Level Sensor Right Tank parameter using the scan tool.

Is the fuel level sensor right tank voltage below the specified value?

0.39V

Go to Step 5

Go to Step 4

4

  1. Turn ON the ignition leaving the engine OFF.
  2. Review the Freeze Frame and/or Failure Records data for this DTC and observe the parameters.
  3. Turn the ignition OFF for 15 seconds.
  4. Start the engine.
  5. Operate the vehicle within the conditions required for this diagnostic to run, and as close to the conditions recorded in Freeze Frame/Failure Records as possible. Special operating conditions that need to be met before the PCM will run this diagnostic, where applicable, are listed in Conditions for Setting the DTC.
  6. Select the Diagnostic Trouble Code (DTC) option and the Clear DTC Information option, then enter the DTC number using the scan tool.

Does the scan tool indicate that this diagnostic failed this ignition?

--

Go to Step 5

Refer to Diagnostic Aids

5

  1. Disconnect the right tank fuel level sensor at the right fuel tank.
  2. Jumper the right tank fuel level sensor 5.0 volt reference circuit and the signal circuit together.
  3. Monitor the Fuel Level Sensor Right Tank parameter using the scan tool.

Is the Fuel Level Sensor Right Tank at the specified value?

5.0V

Go to Step 11

Go to Step 6

6

  1. Connect a test lamp J 35616-200 between B+ and the fuel level sensor right tank signal circuit at the fuel level sensor right tank connector.
  2. Monitor the Fuel Level Sensor Right Tank parameter using the scan tool.

Is the Fuel Level Sensor Right Tank at the specified value?

5.0V

Go to Step 7

Go to Step 9

7

  1. Turn OFF the ignition.
  2. Disconnect the PCM connector located on the same side as the manufacturer's logo. Refer to Powertrain Control Module/Throttle Actuator Control Module Replacement .
  3. Check the right tank fuel level sensor 5.0 volt circuit for an open or a short to ground , repair it as necessary. Refer to Body and Accessories/Wiring Systems .

Was the 5.0 volt reference circuit open or shorted to ground?

--

Go to Step 14

Go to Step 8

8

Check the right tank fuel level sensor 5.0 volt circuit for a poor connection at the PCM and replace the terminal if necessary. Refer to Body and Accessories/Wiring Systems .

Did the terminal require replacement?

--

Go to Step 14

Go to Step 12

9

  1. Turn OFF the ignition.
  2. Disconnect the PCM connector located on the same side as the manufacturer's logo. Refer to Powertrain Control Module/Throttle Actuator Control Module Replacement .
  3. Check the right tank fuel level sensor signal circuit for the following:
  4. • Open circuit.
    • Short to ground.
    • Short to the sensor ground circuit.
  5. If the right tank fuel level sensor signal circuit is open or shorted to ground, repair it as necessary. Refer to Body and Accessories/Wiring Systems .

Did the terminal require replacement?

--

Go to Step 14

Go to Step 10

10

Check the right tank fuel level sensor signal circuit for a poor connection at the PCM and replace the terminal if necessary. Refer to Body and Accessories/Wiring Systems .

Did the terminal require replacement?

--

Go to Step 14

Go to Step 11

11

Replace the right tank fuel level sensor. Refer to Fuel Sender Assembly Replacement .

Is the action complete?

--

Go to Step 14

--

12

  1. Check the terminal contact at the PCM. Refer to Body and Accessories/Wiring Systems.
  2. If you find a problem, repair the problem as necessary.

Did you find and correct the condition?

--

Go to Step 14

Go to Step 13

13

Important:: Program the replacement PCM. Refer to Powertrain Control Module/Throttle Actuator Control Module Replacement .

Replace the PCM.

Is the action complete?

--

Go to Step 14

--

14

  1. Select the Diagnostic Trouble Code (DTC) option and the Clear Information option using the scan tool.
  2. Idle the engine at the normal operating temperature.
  3. Select the Diagnostic Trouble Code (DTC) option and the Specific DTC option, then enter the DTC number using the scan tool.
  4. Operate vehicle within the conditions for setting this DTC as specified in the supporting text, if applicable.

Does the scan tool indicate that this test ran and passed?

--

Go to Step 15

Go to Step 2

15

Select the Capture Info option and the Review Info option using the scan tool.

Are any DTCs displayed that have not been diagnosed?

--

Go to Applicable DTC Table

System OK