GM Service Manual Online
For 1990-2009 cars only
Makes
🢒
Chevrolet
🢒
1998
🢒
Corvette
🢒
General Information
🢒
Maintenance and Lubrication
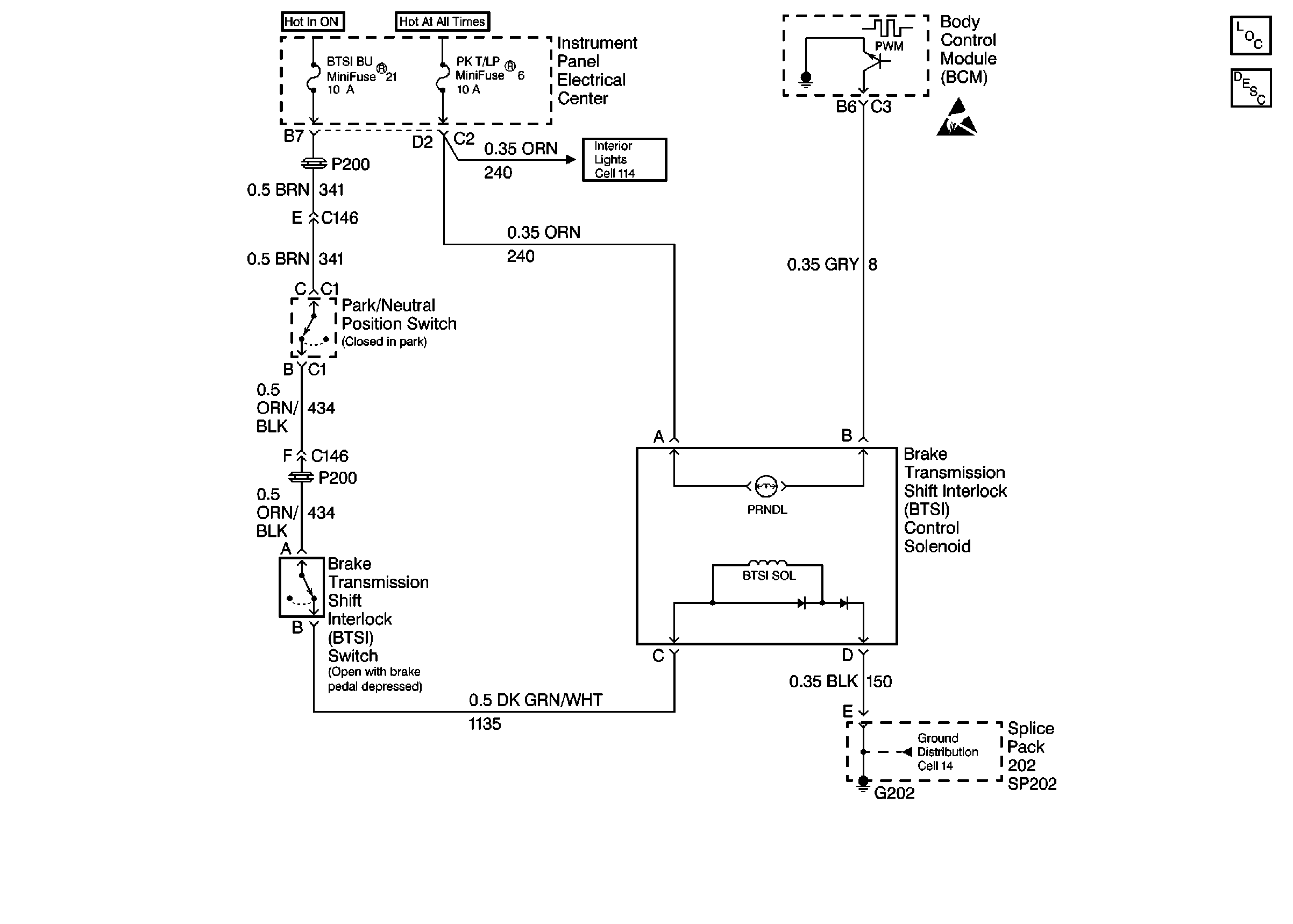
🢒 Shift Lock Control Schematics
Shift Lock Control Schematics Rear Mounted EBTCM/BPMV
Cell 138: Brake Transmission Shift Interlock (BTSI) System
Shift Lock Control Schematics Front Mounted EBTCM/BPMV
Cell 138: Brake Transmission Shift Interlock (BTSI) System