GM Service Manual Online
For 1990-2009 cars only
Makes
🢒
Chevrolet
🢒
1999
🢒
Corvette
🢒
Driveline/Axle
🢒
Propeller Shaft
🢒 Driveline Disassembled Views
Figure
1:
Driveline Assembly (Manual Transmission)
(1)
Bolt
(2)
Washer
(3)
Dowel Pin
(4)
Rear Bellhousing
(5)
Propeller Shaft
(6)
Bearing Housing Assembly
(7)
Bolt
(8)
Washer
(9)
Coupling
(10)
Washer
(11)
Bolt
(12)
O-Ring
(13)
Slinger Washer
(14)
Snap Ring
(15)
Bearing
(16)
Input Shaft
(17)
Washer
(18)
Bolt
(19)
Coupling
(20)
Washer
(21)
Bolt
(22)
Bushing
(23)
Dowel Pin
(24)
Driveline Tube
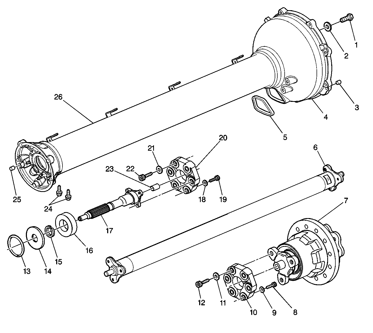
Figure
2:
Driveline Assembly (Automatic Transmission)
(1)
Bolt
(2)
Washer
(3)
Dowel Pin
(4)
Rear Bellhousing
(5)
Access Hole Plug
(6)
Propeller Shaft
(7)
Bearing Housing Assembly
(8)
Bolt
(9)
Washer
(10)
Coupling
(11)
Washer
(12)
Bolt
(13)
O-Ring
(14)
Slinger Washer
(15)
Snap Ring
(16)
Bearing
(17)
Input Shaft
(18)
Washer
(19)
Bolt
(20)
Coupling
(21)
Washer
(22)
Bolt
(23)
Bushing
(24)
Plug
(25)
Dowel Pin
(26)
Driveline Tube
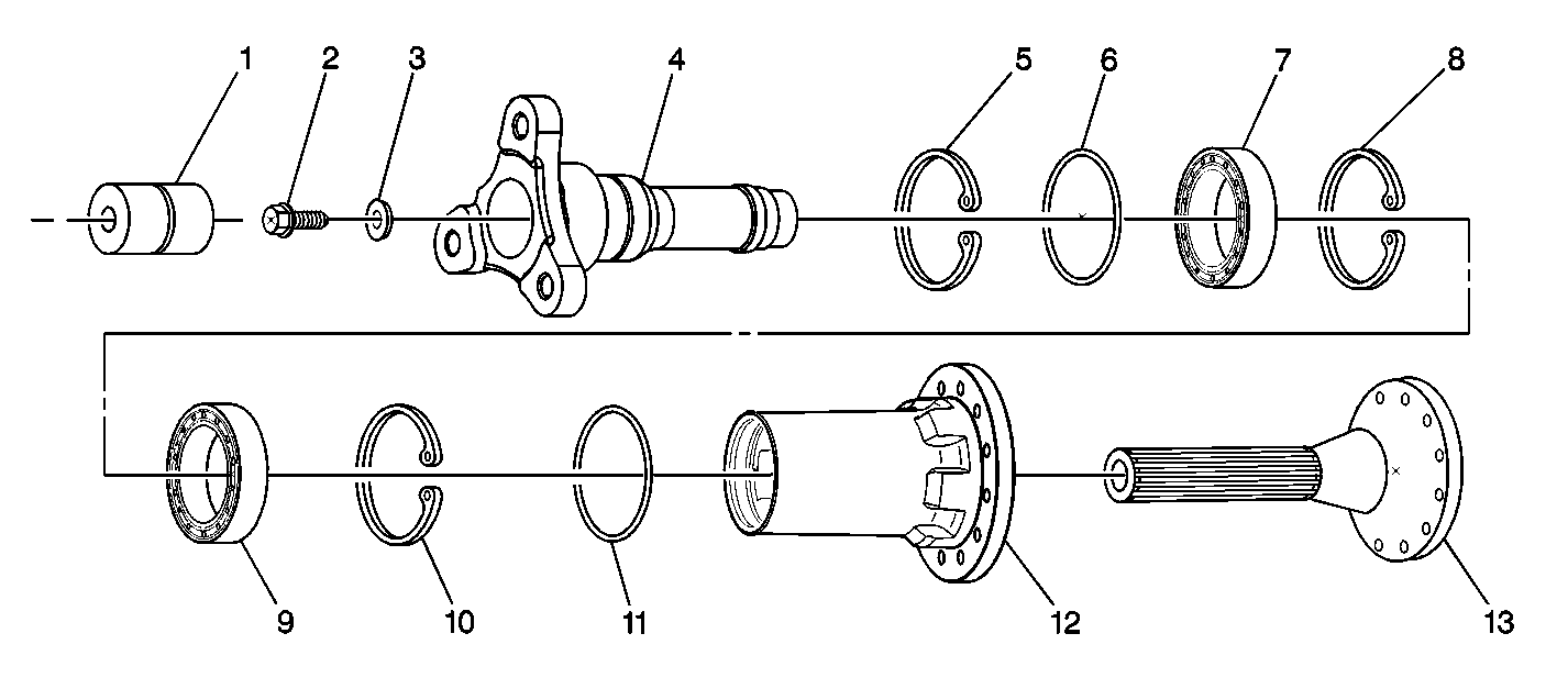
Figure
3:
Rear Bearing Housing Assembly (Manual Transmission)
(1)
Bushing
(2)
Bushing
(3)
Hub
(4)
Snap Ring
(5)
O-Ring
(6)
Bearing
(7)
Snap Ring
(8)
Bearing
(9)
Snap Ring
(10)
O-Ring
(11)
Bearing Housing
Figure
4:
Rear Bearing Housing Assembly (Automatic Transmission)
(1)
Bushing
(2)
Bolt
(3)
Washer
(4)
Hub
(5)
Snap Ring
(6)
O-Ring
(7)
Bearing
(8)
Snap Ring
(9)
Bearing
(10)
Snap Ring
(11)
O-Ring
(12)
Bearing Housing
(13)
Flexplate Spindle