GM Service Manual Online
For 1990-2009 cars only
Makes
🢒
Chevrolet
🢒
2004
🢒
Corvette
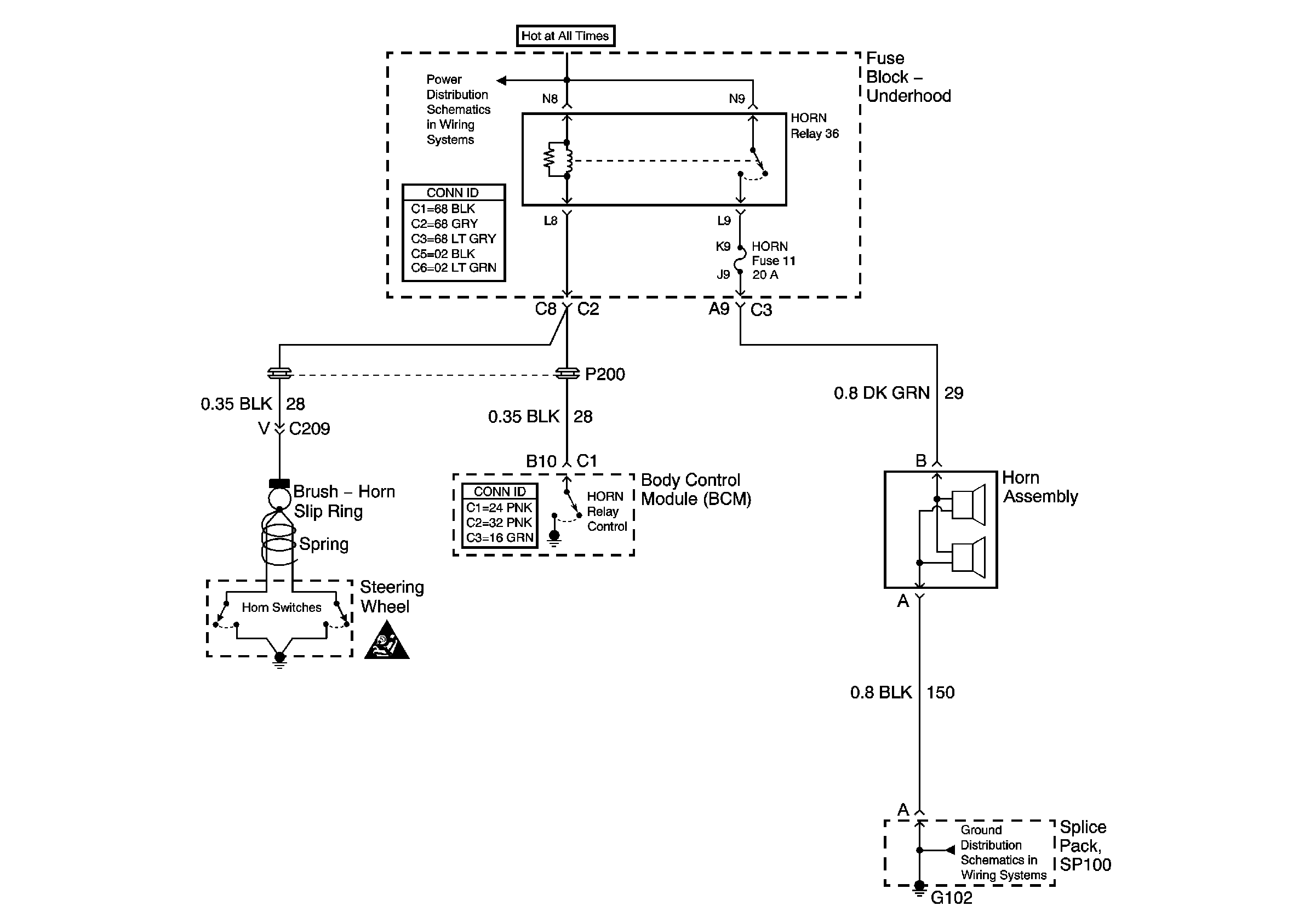
🢒 Horns Schematic
Horns Schematic
Master Electrical Component List
Horns System Description and Operation
Fuse Block-Underhood Fuses 52, 53, 4, 3, 23, 51, 11 and Relay 36
G101 and G102
SIR Caution for Zoning