GM Service Manual Online
For 1990-2009 cars only

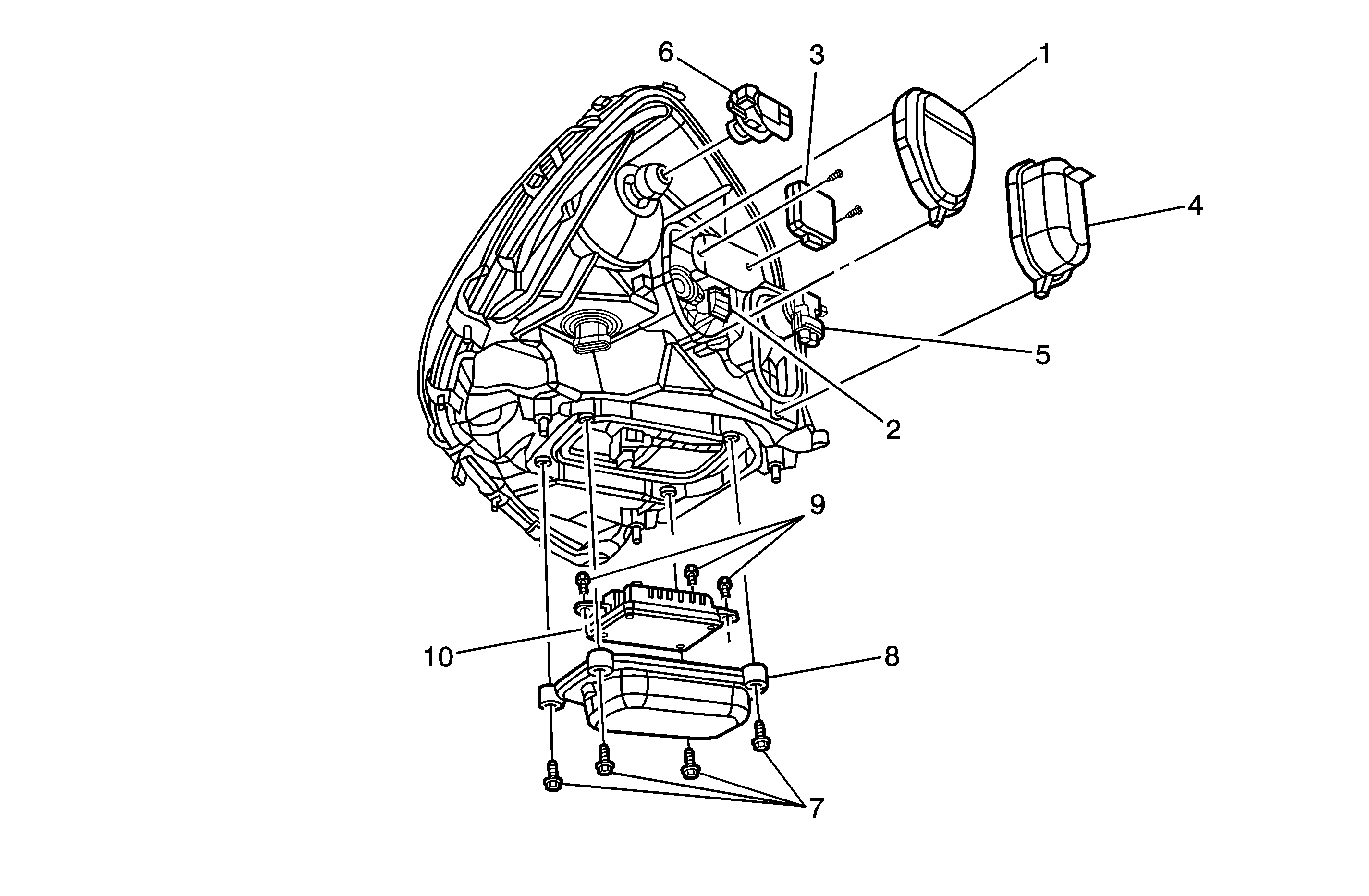
Object Number: 1465927  Size: MF

Callout

Component Name

Notice: Refer to Fastener Notice in the Preface section.

Fastener Tightening Specifications: Refer to Fastener Tightening Specifications .

Headlamp Bulb Replacement

Caution: The high intensity discharge system produces high voltage and current. To reduce the risk of severe shocks and burns:

   • Never open the high intensity discharge system ballast or the arc tube assembly starter.
   • Never probe between the high intensity discharge system ballast output connector and the arc tube assembly.

Caution: The high intensity discharge system produces high voltage and current. In order to reduce the risk of severe shocks and burns, the battery negative cable must be disconnected any time service work is being performed on or around the high intensity discharge system.

Preliminary Procedures

Remove and replace the headlamp assembly. Refer to Headlamp, Fog Lamp, Turn Signal Lamp, Side Marker Lamp Replacement - Front .

1

Headlamp Bulb Access Cover, Low Beam Cover

2

Socket Assembly, Low Beam Headlamp Bulb

3

Bulb Assembly, Low Beam Headlamp Bulb

Notice: When removing or replacing the arc tube, the arc tube must not contact the side of the headlamp housing or the bulb shield. Damage to the arc tube may result.

4

Headlamp Bulb Access Cover, High Beam Cover

5

Bulb Assembly, High Beam Headlamp Bulb

Caution: Refer to Halogen Bulb Caution in the Preface section.

Front Turn Signal Lamp Bulb Replacement

Preliminary Procedures

Remove and replace the headlamp assembly. Refer to Headlamp, Fog Lamp, Turn Signal Lamp, Side Marker Lamp Replacement - Front .

6

Bulb Assembly, Front Turn Signal Lamp

Headlamp Ballast Assembly Replacement

Caution: The high intensity discharge system produces high voltage and current. To reduce the risk of severe shocks and burns:

   • Never open the high intensity discharge system ballast or the arc tube assembly starter.
   • Never probe between the high intensity discharge system ballast output connector and the arc tube assembly.

Caution: The high intensity discharge system produces high voltage and current. In order to reduce the risk of severe shocks and burns, the battery negative cable must be disconnected any time service work is being performed on or around the high intensity discharge system.

Preliminary Procedures

Remove and replace the headlamp assembly. Refer to Headlamp, Fog Lamp, Turn Signal Lamp, Side Marker Lamp Replacement - Front .

7

Screw, Ballast Access Cover

Tighten
3 N·m (27 lb in)

8

Cover, Ballast Access Cover

9

Screw, Ballast

Tighten
3 N·m (27 lb in)

10

Ballast Assembly, Headlamp