|
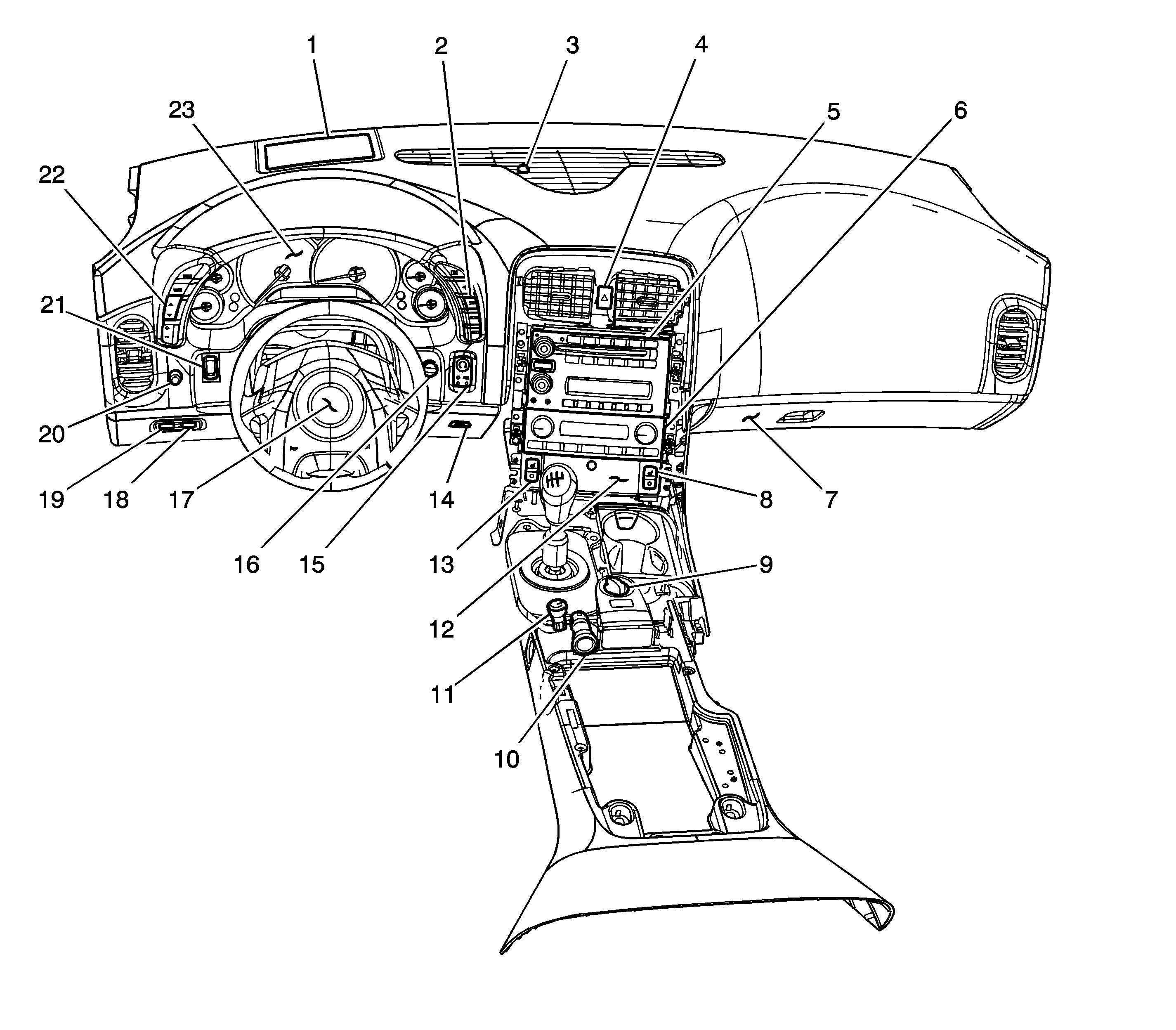
| (1) | Head Up Display (HUD) (UV6) |
| (2) | Driver Information Center (DIC) Switch |
| (3) | Sunload Sensor Assembly |
| (4) | Hazard Switch |
| (5) | Radio |
| (6) | HVAC Control Module |
| (7) | I/P Compartment Lamp |
| (8) | Heated Seat Switch - Passenger (KA1) |
| (9) | Suspension Control Switch |
| (10) | Auxiliary Power Outlet |
| (11) | Traction Control Switch |
| (12) | Cigar Lighter |
| (13) | Heated Seat Switch - Driver (KA1) |
| (14) | Courtesy Lamp - Left |
| (15) | Ignition Mode Switch |
| (16) | Air Temperature Sensor - Inside |
| (17) | Inflatable Restraint Steering Wheel Module |
| (18) | Rear Compartment Lid Release Switch - Interior |
| (19) | Fuel Door Release Switch |
| (20) | I/P Dimmer Switch |
| (21) | Folding Top Control Switch (CM7) |
| (22) | Head Up Display (HUD) Switch (UV6) |
| (23) | Instrument Panel Cluster (IPC) |