GM Service Manual Online
For 1990-2009 cars only
Makes
🢒
Chevrolet
🢒
2006
🢒
Corvette
🢒 Lighting References, 1 of 2
Lighting References, 1 of 2
Lighting References 1 of 2
Master Electrical Component List
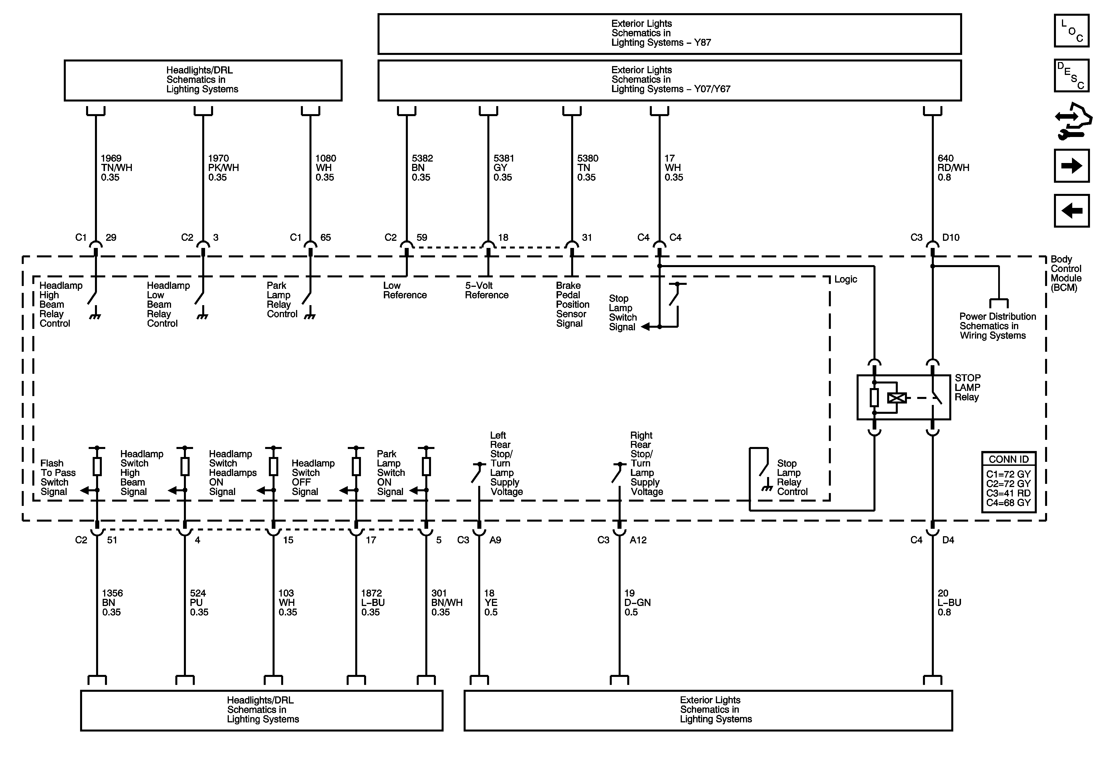
Body Control System Description and Operation
Control Module References
Lighting References, 2 of 2
DLC, Ground and Power
Headlamp/DRL Controls
Hazard, Stop Lamps, and Turn Signal Outputs (Y07/Y67)
Hazard, Stop Lamps, and Turn Signal Outputs (Y87)
Fuse Block - Underhood BATT3 and STOP/B/U/LAMPS Fuses, BCM Fuses: BTSI SOL/COL LOCK, RDO/S-BAND/VICS, REAR FOG/ALDL/TOP SW, REVERSE LAMPS and TONNEAU RELSE and BCK/UP LAMP and STOP LAMP Relays
Headlamp/DRL Controls
Hazard, Stop Lamps, and Turn Signal Inputs