GM Service Manual Online
For 1990-2009 cars only

Engine Front Cover Removal 7.0L


    Object Number: 1669841  Size: SH
  1. Remove the camshaft position (CMP) sensor wire harness (737).

  2. Object Number: 1552543  Size: SH
  3. Remove the front cover bolts (501).
  4. Remove the front cover (502) and gasket (503).

  5. Object Number: 1552506  Size: SH
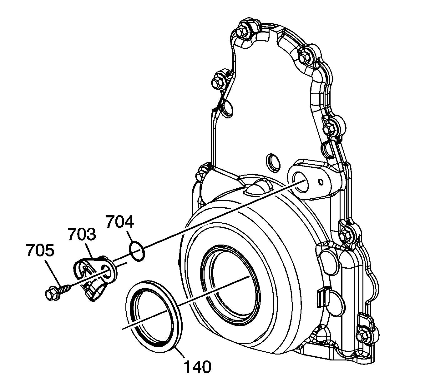
  6. Remove the oil seal (140).
  7. Remove the bolt (705) and CMP sensor (703).
  8. Remove the seal (704) from the sensor, as required.

Engine Front Cover Removal 6.2L


    Object Number: 1704624  Size: SH
  1. Remove the front cover bolts (1).
  2. Remove the front cover (2) and gasket (3).
  3. Discard the front cover gasket.

  4. Object Number: 1704625  Size: SH
  5. Remove the oil seal (4).
  6. Remove the bolts (1, 6), camshaft position (CMP) sensor (2), and wire harness (5).
  7. Remove the O-ring (3) from the sensor, as required.