GM Service Manual Online
For 1990-2009 cars only

Intake Manifold Installation 6.2L


    Object Number: 1876007  Size: SH

    Important: 

       • The intake manifold, throttle body, fuel injection rail, and fuel injectors may be removed as an assembly. If not servicing the individual components, install the intake manifold as a complete assembly.
       • DO NOT use the intake manifold gaskets again. Install NEW intake manifold-to-cylinder head gaskets.

  1. Install NEW intake manifold-to-cylinder head gaskets (514).

  2. Object Number: 1876006  Size: SH
  3. Install the intake manifold (500).
  4. Apply a 5 mm (0.20 in) band of threadlock GM P/N 12345382 (Canadian P/N 10953489) to the threads of the intake manifold bolts (512). Refer to Adhesives, Fluids, Lubricants, and Sealers .
  5. Install the intake manifold bolts (512) and fuel rail stop brackets (712).
  6. Notice: Refer to Fastener Notice in the Preface section.


    Object Number: 1876009  Size: SH
  7. Tighten the intake manifold bolts.
  8. Tighten

    1. Tighten the intake manifold bolts (1-10) a first pass in sequence to 5 N·m (44 lb in).
    2. Tighten the intake manifold bolts (1-10) a final pass in sequence to 10 N·m (89 lb in).

    Object Number: 1876003  Size: SH
  9. Lubricate the manifold absolute pressure (MAP) sensor grommet (715) with clean engine oil.
  10. Install the MAP sensor (714) and grommet (715).
  11. Install the MAP sensor bolt (713).

  12. Object Number: 1876005  Size: SH
  13. Install the positive crankcase ventilation (PCV) - dirty air hose (716).
  14. Install the PCV - fresh air hose.

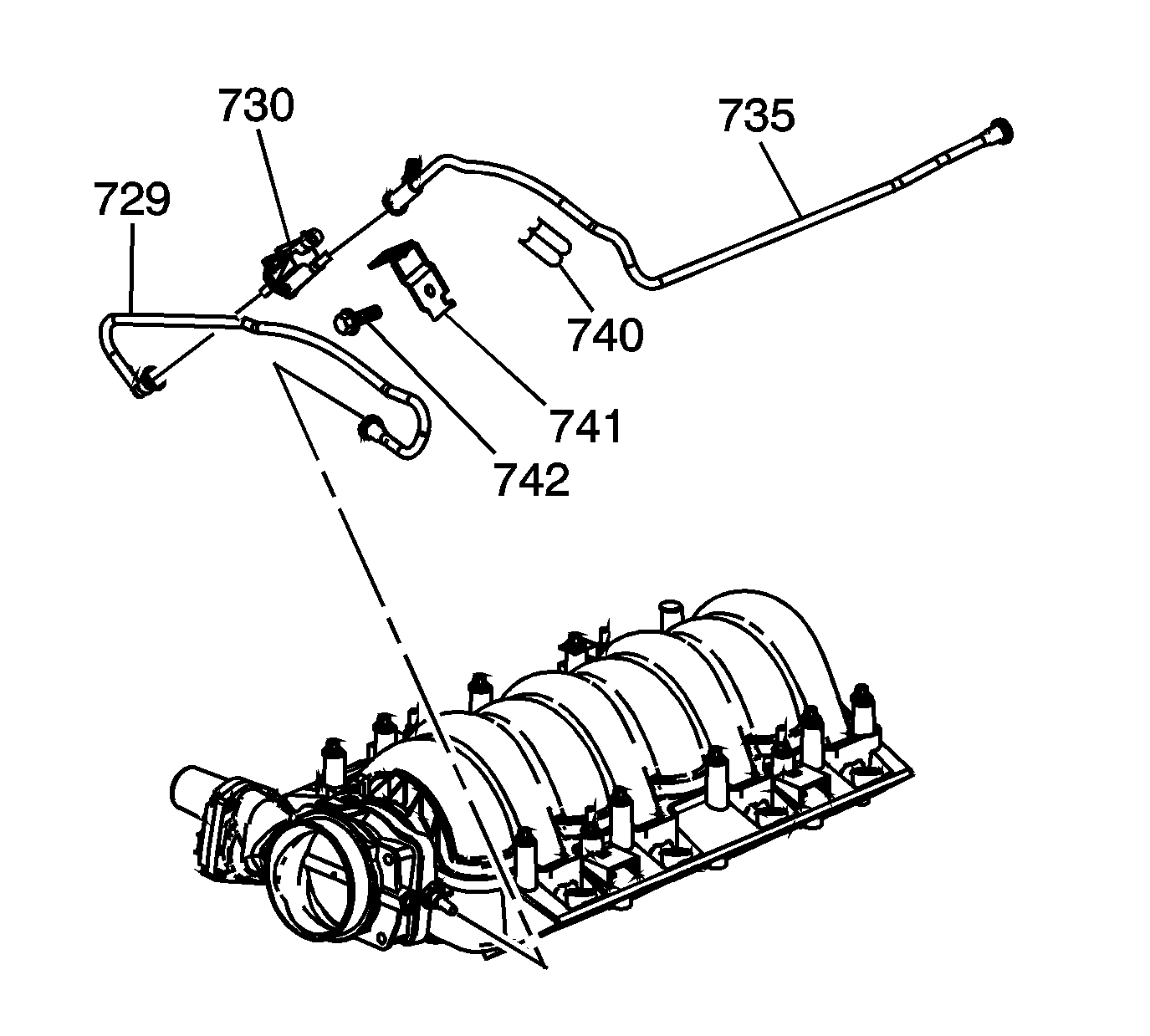
  15. Object Number: 1876004  Size: SH
  16. Install the evaporative emission (EVAP) canister purge solenoid valve (730), bracket (741), and bolt (742).
  17. Tighten
    Tighten the bolt to 50 N·m (37 lb ft).

  18. Install the EVAP tubes (729 and 735).
  19. Install the fuel rail. Refer to Fuel Rail and Injectors Installation .

Intake Manifold Installation 7.0L


    Object Number: 1552471  Size: SH

    Important: 

       • The intake manifold, throttle body, fuel injection rail and fuel injectors may be removed as an assembly. If not servicing the individual components, install the intake manifold as a complete assembly.
       • DO NOT use the intake manifold gaskets again. Install NEW intake manifold-to-cylinder head gaskets.

  1. Install NEW intake manifold-to-cylinder head gaskets (514).

  2. Object Number: 1552532  Size: SH
  3. Install the intake manifold (500).
  4. Apply a 5 mm (0.20 in) band of threadlock GM P/N 12345382 (Canadian P/N 10953489) to the threads of the intake manifold bolts (512). Refer to Adhesives, Fluids, Lubricants, and Sealers .
  5. Notice: Refer to Fastener Notice in the Preface section.


    Object Number: 1552512  Size: SH
  6. Install the intake manifold bolts and fuel rail stop brackets.
  7. Tighten

    1. Tighten the intake manifold bolts (1-10) a first pass in sequence to 5 N·m (44 lb in).
    2. Tighten the intake manifold bolts (1-10) a final pass in sequence to 10 N·m (89 lb in).

    Object Number: 1408858  Size: SH
  8. Lubricate the manifold absolute pressure (MAP) sensor grommet (715) with clean engine oil.
  9. Install the MAP sensor (714) and grommet (715).

  10. Object Number: 1408859  Size: SH
  11. Install the evaporative (EVAP) emission canister purge solenoid valve (730), bracket (741), and bolt (742).
  12. Tighten
    Tighten the bolt to 50 N·m (37 lb ft).

  13. Install the EVAP tubes (729, 735).