GM Service Manual Online
For 1990-2009 cars only
Makes
🢒
Chevrolet
🢒
2008
🢒
Corvette
🢒
Power and Signal Distribution
🢒
Data Communications
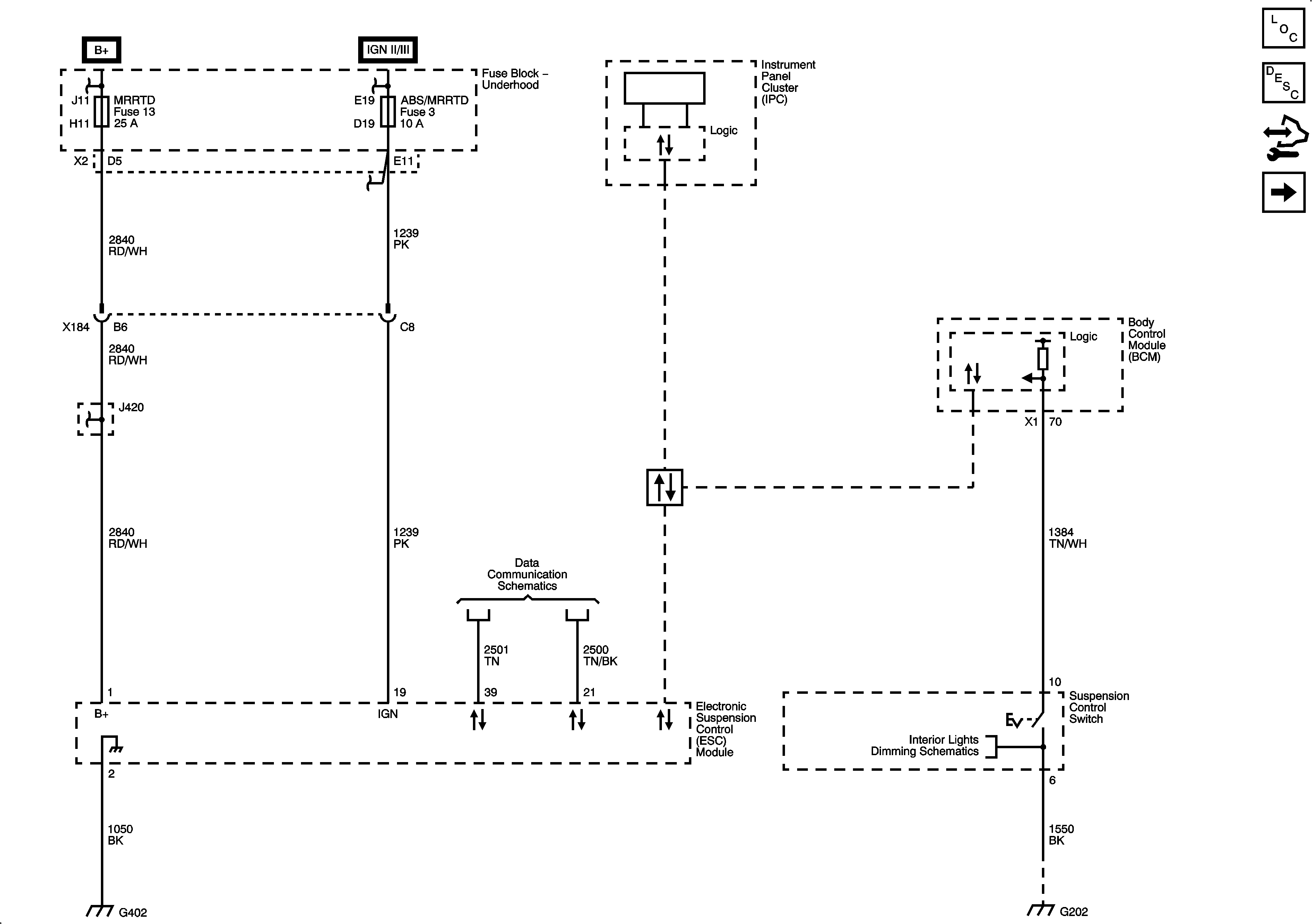
🢒 Electronic Suspension Control Schematics
Figure
1:
Power, Ground, Suspension Control Switch, and Serial Data
Master Electrical Component List
Electronic Suspension Control Description and Operation
Control Module References
Dampers, and Sensors
Figure
2:
Dampers and Sensors
Master Electrical Component List
Electronic Suspension Control Description and Operation
Control Module References
Power, Ground, Suspension Control Switch, and Serial Data