GM Service Manual Online
For 1990-2009 cars only
Makes
🢒
Chevrolet
🢒
2009
🢒
Corvette
🢒
Suspension
🢒
Electronic Suspension Control
🢒 Electronic Suspension Control Schematics
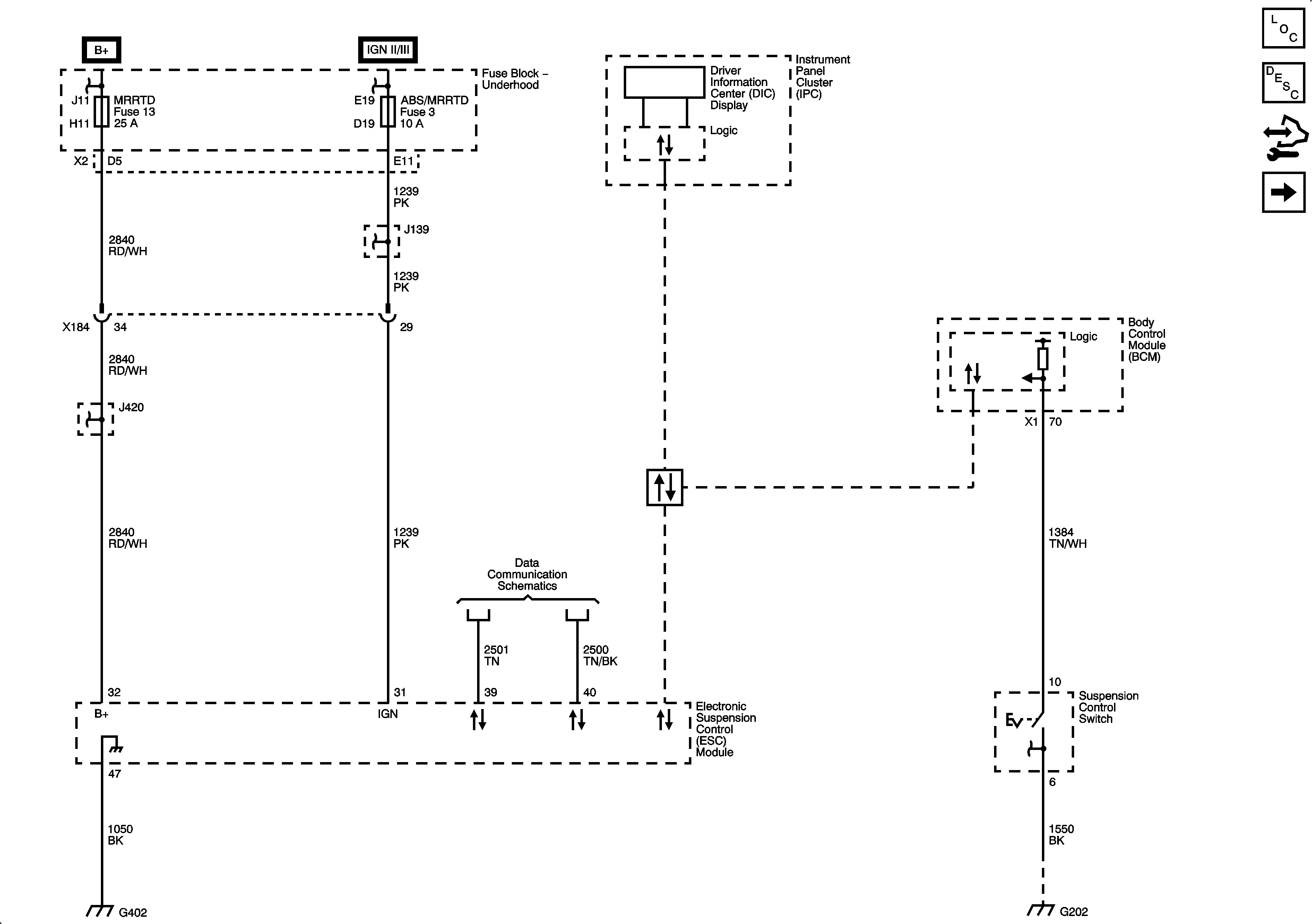
Figure
1:
Power, Ground, Suspension Control Switch, and Serial Data
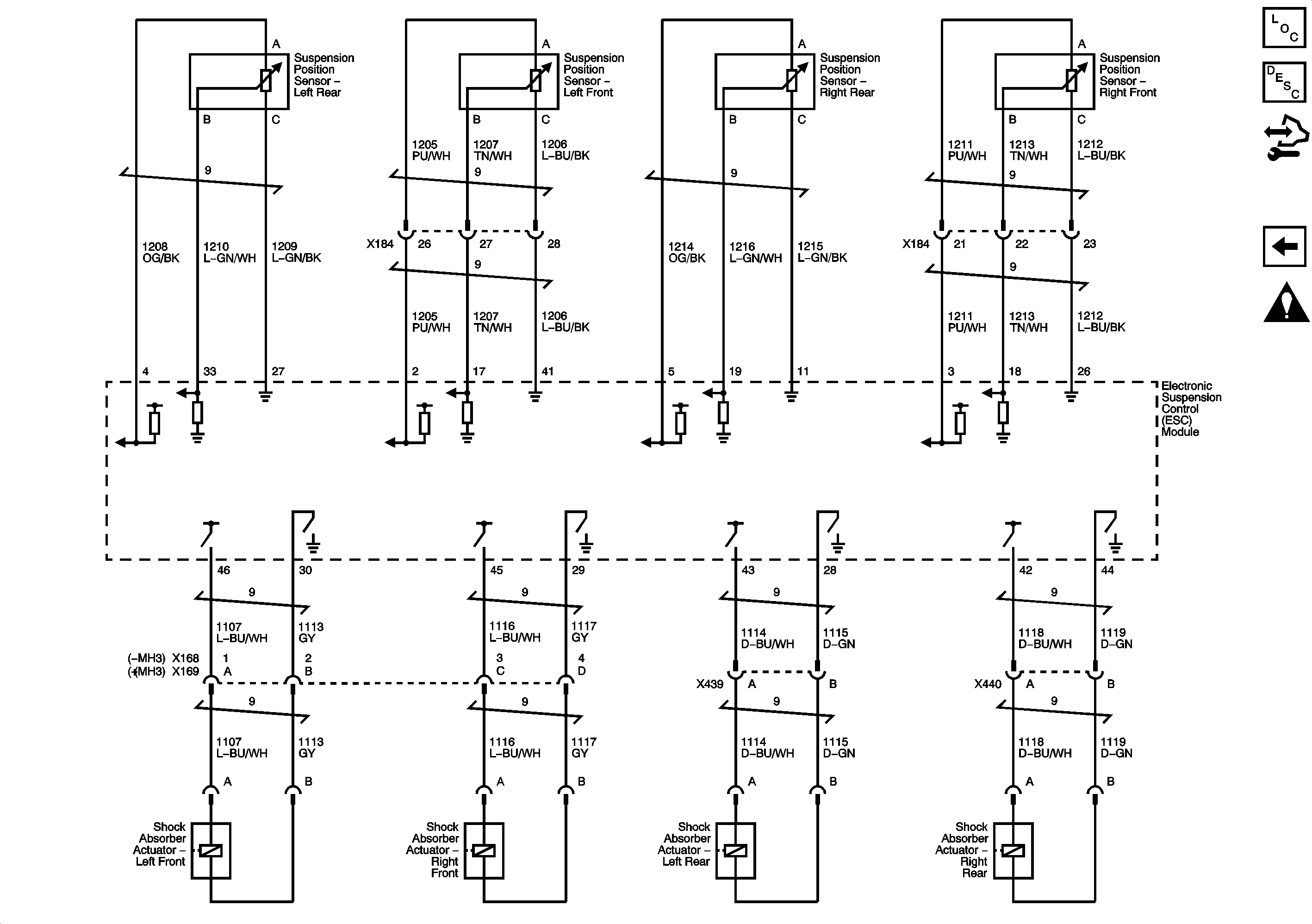
Figure
2:
Dampers and Sensors