GM Service Manual Online
For 1990-2009 cars only
Makes
🢒
Chevrolet
🢒
2009
🢒
Corvette
🢒
Body Systems
🢒
Vehicle Access
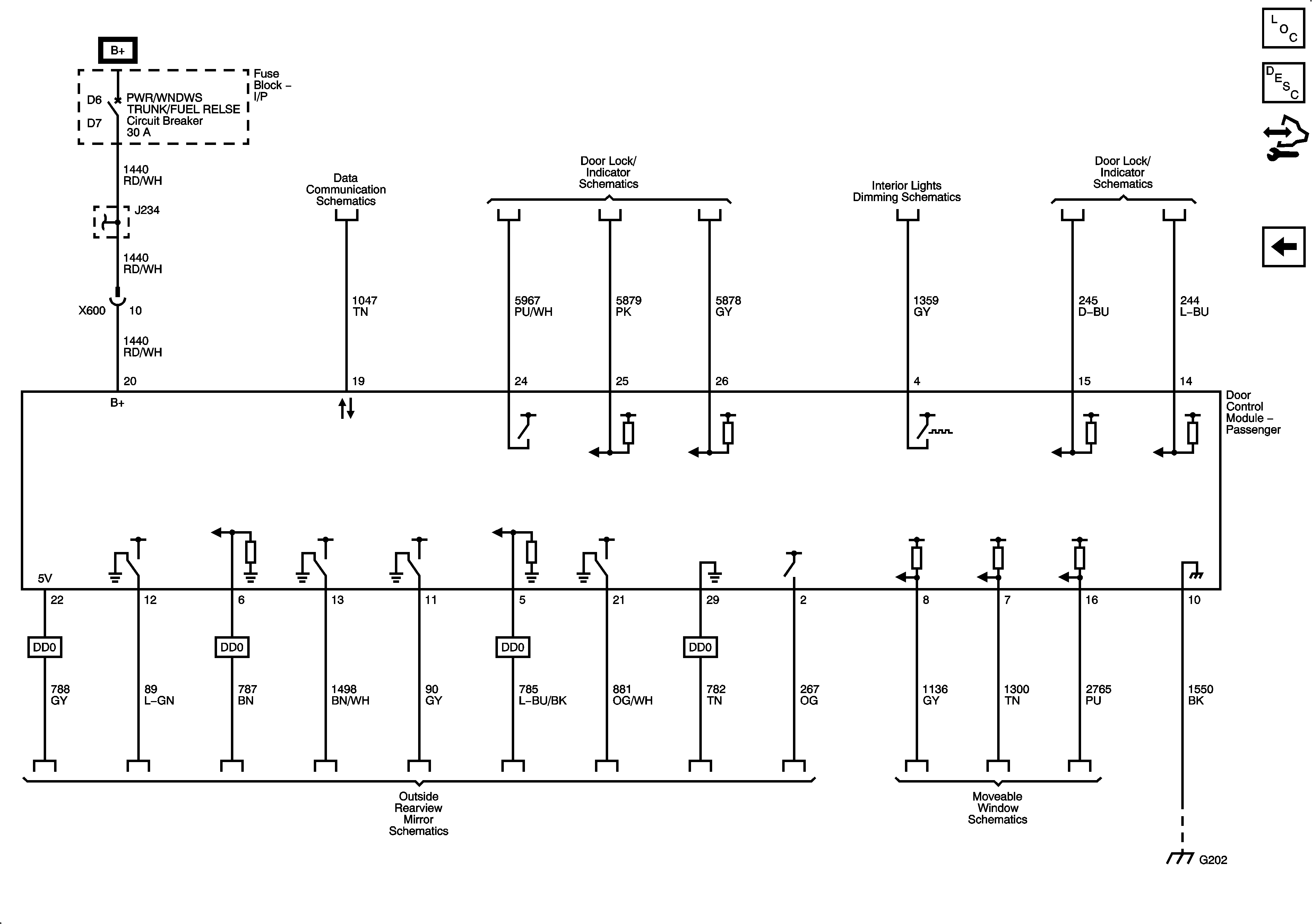
🢒 Door Control Module Schematics
Figure
1:
Driver
Figure
2:
Passenger