GM Service Manual Online
For 1990-2009 cars only
Makes
🢒
Chevrolet
🢒
2009
🢒
Corvette
🢒
Body Systems
🢒
Vehicle Access
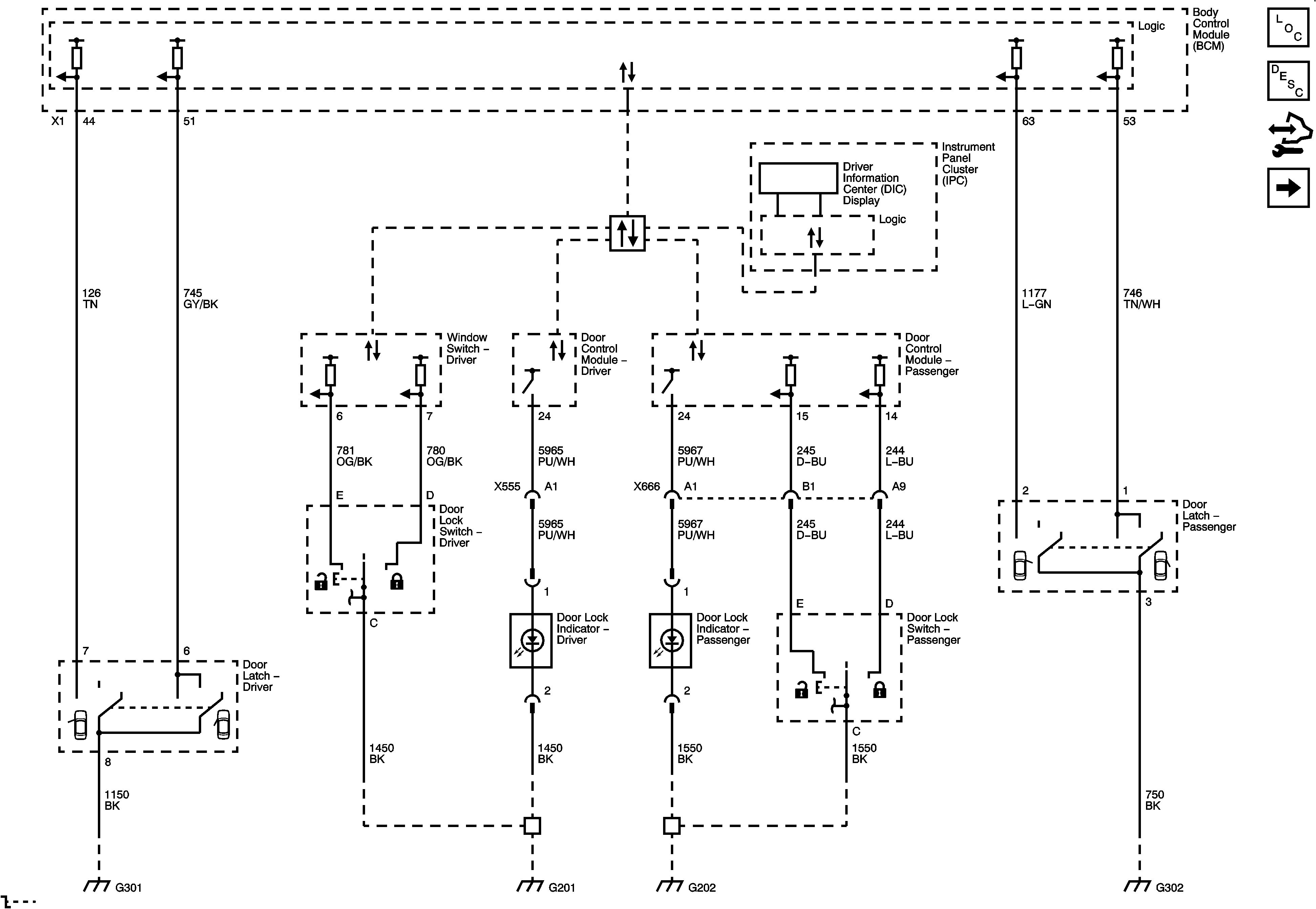
🢒 Door Lock/Indicator Schematics
Figure
1:
Indicators/Messages, Door Lock, and Door Ajar Switches
Figure
2:
Actuators and Door Handle Switches