GM Service Manual Online
For 1990-2009 cars only
Makes
🢒
Chevrolet
🢒
2004
🢒
Epica
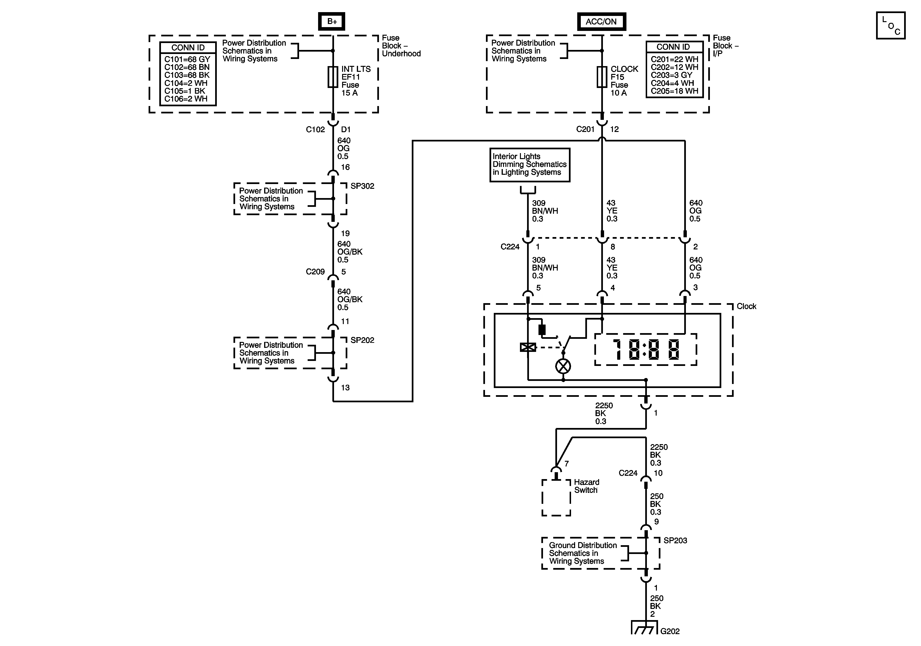
🢒 Clock (North America)
Clock (North America)
Clock (North America)
Master Electrical Component List
Underhood Fuse Block - INT LTS Fuse
Underhood Fuse Block - IGN1 Fuse, Ignition Switch, I/P Fuse Block - LTR, HTD SEAT, CLK, RADIO, AIR BAG, BCK/UP CRUISE, and ECM Fuses
Underhood Fuse Block - INT LTS Fuse
Underhood Fuse Block - INT LTS Fuse
IP Illumination
G201, G202