GM Service Manual Online
For 1990-2009 cars only
Makes
🢒
Chevrolet
🢒
2007
🢒
Epica
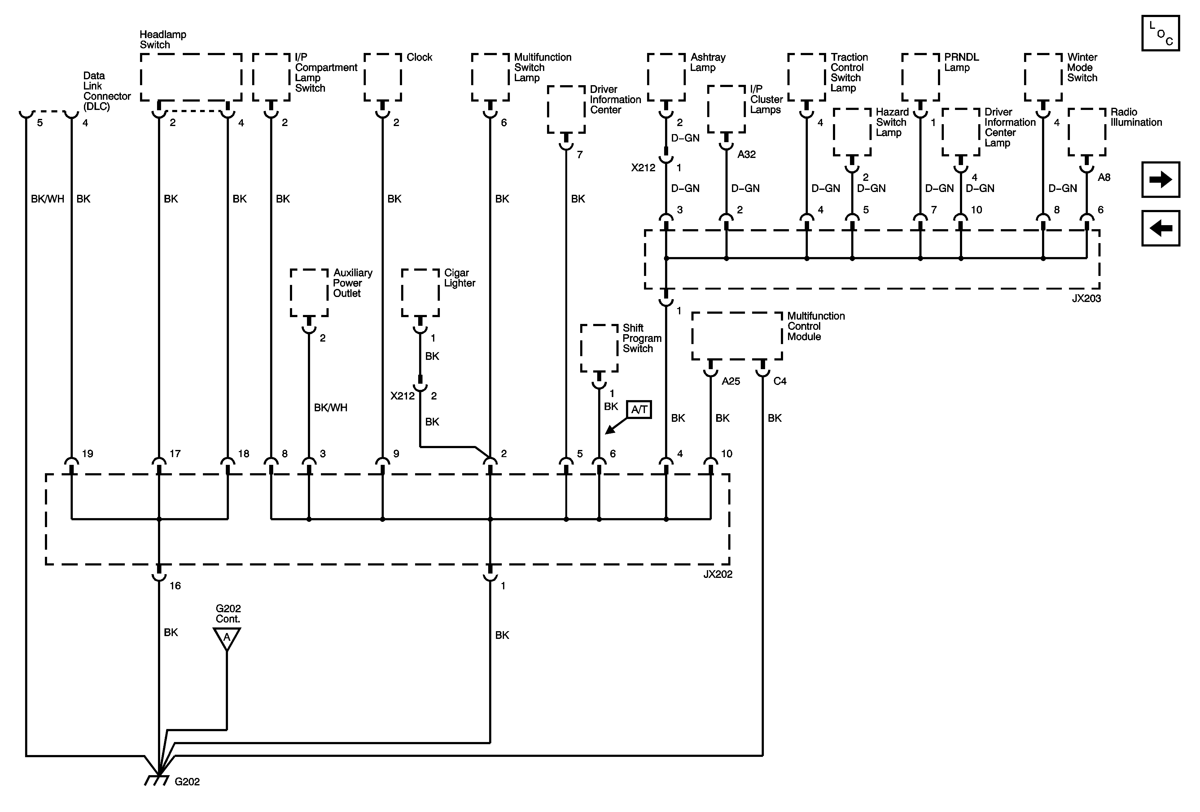
🢒 G202 (2 of 2)
G202 (2 of 2)
G202 (2 of 2)
Master Electrical Component List
G203, G204
G202 (1 of 2)
G202 (1 of 2)