GM Service Manual Online
For 1990-2009 cars only
Makes
🢒
Chevrolet
🢒
2008
🢒
Epica
🢒 Charging
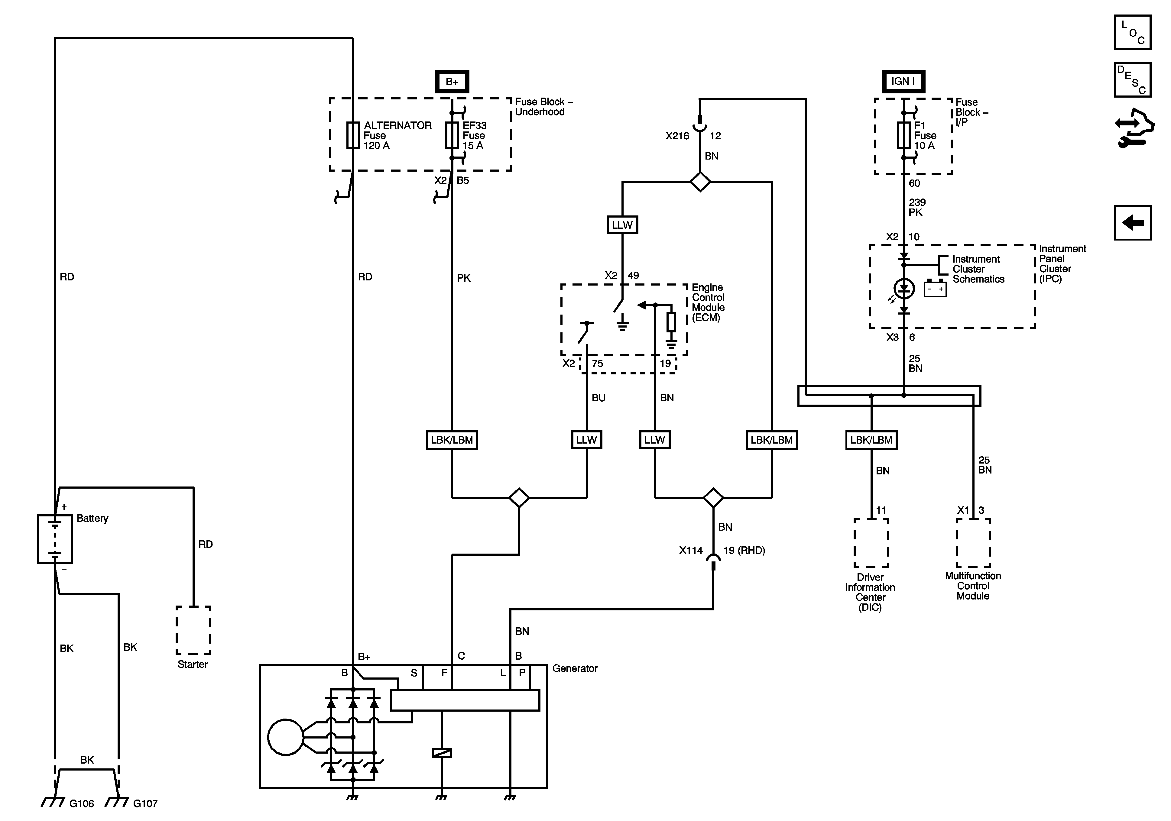
Charging
Charging
Master Electrical Component List
Charging System Description and Operation
Control Module References
Starting
B+ Bus
Ignition Switch
Fuse Block - Underhood EF33 Fuse
Fuse Block - I/P F1, F2, F3, F11, F12, F18 Fuses
Indicators 1 of 3
G101, G106, G107
Fuse Block - Underhood ALTERNATOR, EF1, EF3, EF5, EF18, EF19, Ef27, EF30, EF31 Fuses and POWER WINDOW, ENGINE MAIN Relays