GM Service Manual Online
For 1990-2009 cars only
Makes
🢒
Chevrolet
🢒
2005
🢒
Equinox
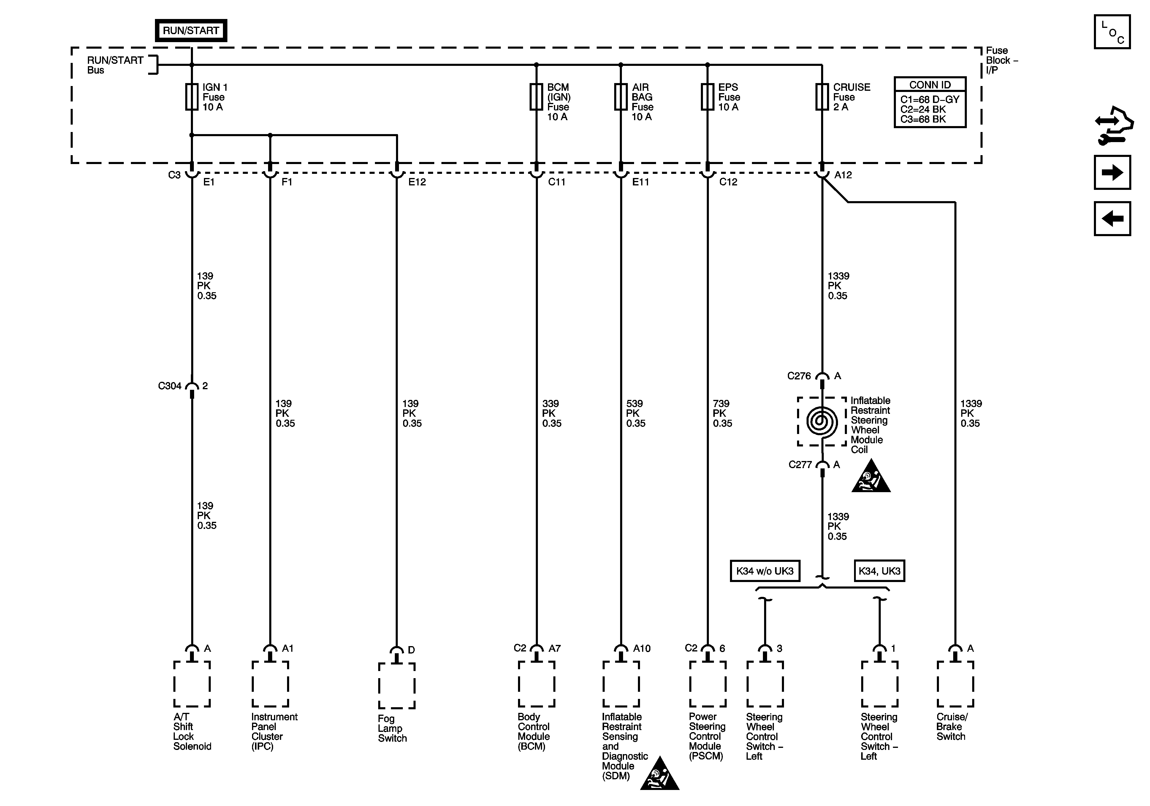
🢒 IGN1, BCM(IGN), AIR BAG, EPS, and CRUISE Fuses
IGN1, BCM(IGN), AIR BAG, EPS, and CRUISE Fuses
IGN 1 Fuse, BCM (IGN) Fuse, AIR BAG Fuse, EPS Fuse, and the CRUISE Fuse
Master Electrical Component List
Control Module References
ENG IGN, INJ, EMISS, and ETC Fuses
TURN, BCM, RADIO(IGN), HVAC, and HTD SEATS Fuses
Ignition Circuits
SIR Caution for Zoning
SIR Caution for Zoning