GM Service Manual Online
For 1990-2009 cars only
Makes
🢒
Chevrolet
🢒
1985
🢒
Evaluator
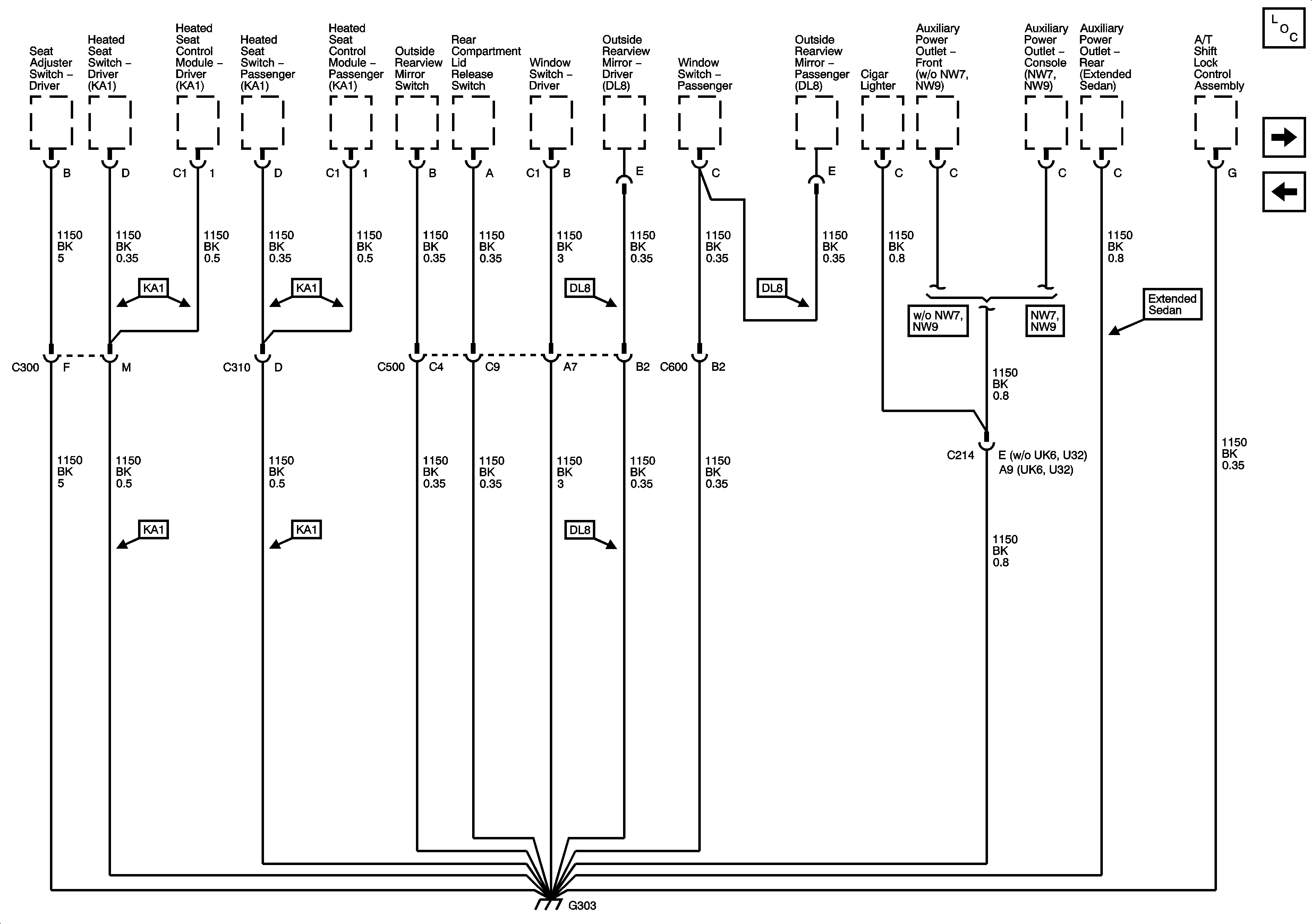
🢒 Ground G303
Ground G303
G303
Master Electrical Component List
Ground G304 and G305
Ground G301, G302, and SP302 (w/ Liftgate)