GM Service Manual Online
For 1990-2009 cars only
Makes
🢒
Chevrolet
🢒
1998
🢒
Express
🢒
Body and Accessories
🢒
Doors
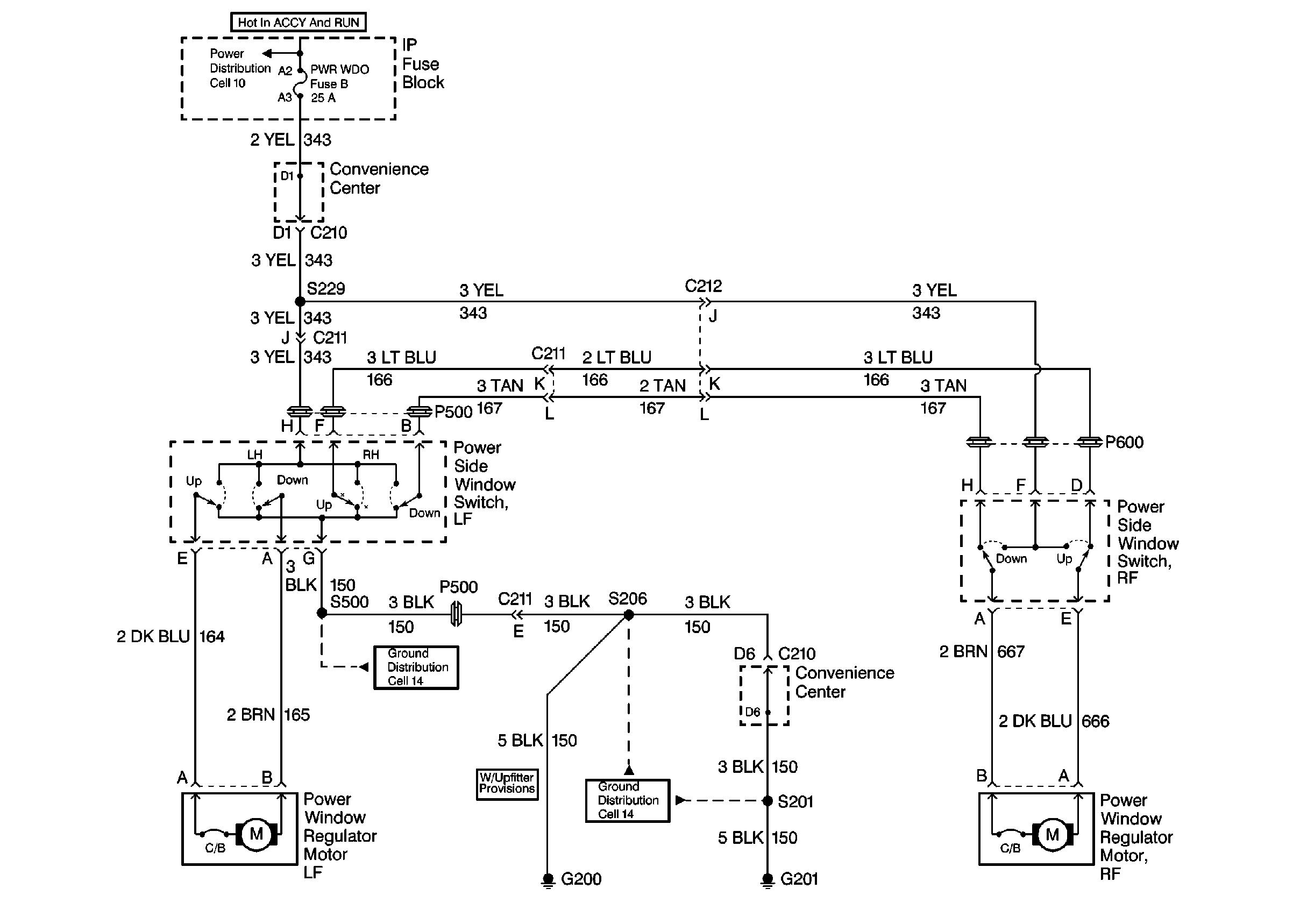
🢒 Power Window Schematics
Cell 120
Power Door Systems Components
Power Windows Circuit Description
Power Distribution Schematics
Ground Distribution Schematics
Ground Distribution Schematics