GM Service Manual Online
For 1990-2009 cars only

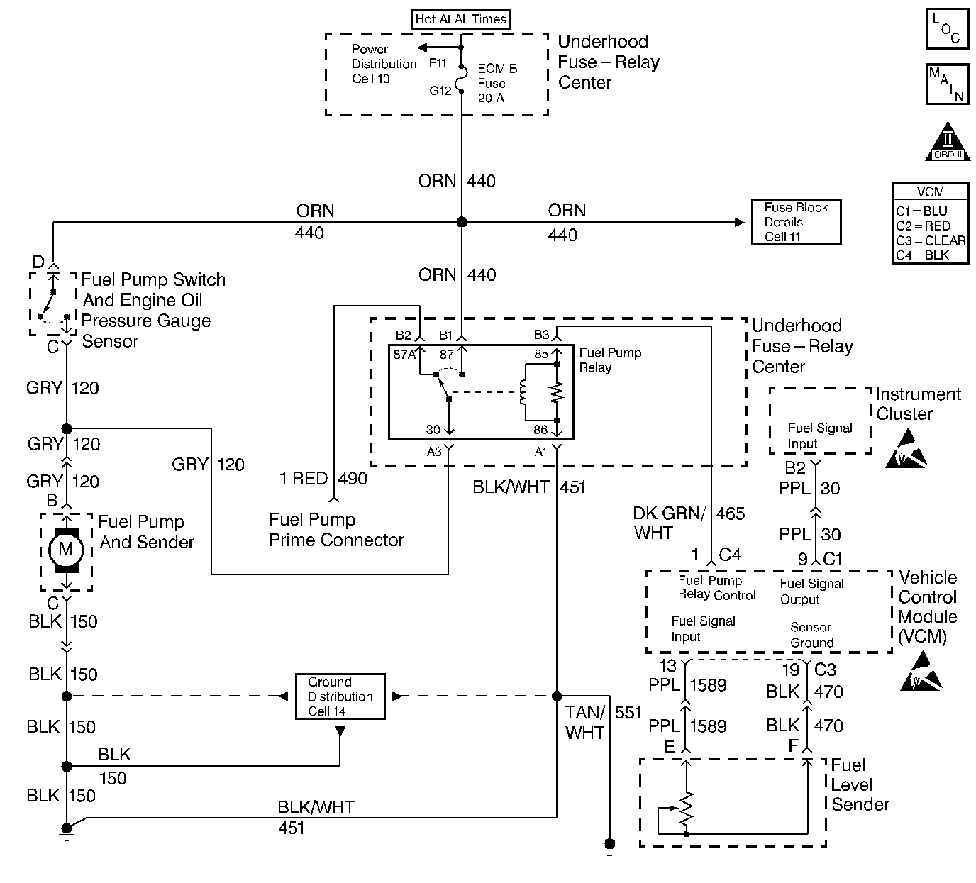
Object Number: 258197  Size: LF
Handling ESD Sensitive Parts Notice
Handling ESD Sensitive Parts Notice
Engine Controls Components
Cell 20: Fuel Pump Controls
OBD II Symbol Description Notice

Circuit Description

The Fuel Level sensor is an important input to the VCM for the Enhanced Evaporative System Diagnostic. The VCM needs the fuel level information in order to know the volume of fuel in the tank. The fuel level affects the rate of change in the air pressure in the EVAP system. Several of the Enhanced Evaporative System Diagnostic sub-test are dependent upon the correct fuel level information. The diagnostic will not run when the tank is greater than 85% or less than 15% full. (This sensor signal disables the misfire when the fuel levels are less than 15%).

Conditions for Running the DTC

The VCM has confirmed that the fuel tank is between 15 % and 85 % full.

Conditions for Setting the DTC

The VCM does not detect a decrease in fuel level over a distance of 200 miles (320 km).

Action Taken When the DTC Sets

    • The control module stores the DTC in history after the first failure but will not illuminate the malfunction indicator lamp (MIL).
    • The control module records the operating conditions at the time the diagnostic fails. The control module stores the failure information in the scan tools Freeze Frame/Failure Records.

Conditions for Clearing the MIL or DTC

    • The control module turns OFF the MIL after 3 consecutive drive trips when the test has run and passed.
    • A history DTC will clear if no fault conditions have been detected for 40 warm-up cycles. A warm-up cycle occurs when the coolant temperature has risen 22°C (40°F) from the startup coolant temperature and the engine coolant reaches a temperature that is more than 70°C (158°F) during the same ignition cycle.
    • Use a scan tool in order to clear the DTCs.

Diagnostic Aids

Check for the following conditions:

    • A poor connection or damaged harness - Inspect VCM harness connectors for the following:
       - Backed out terminals
       - Improper mating
       - Broken locks
       - Poor wire to terminal connections
    • Intermittent test - monitor a scan tool or digital voltmeter connected between the related circuits while moving the connectors and harnesses. If the failure is induced, the voltage reading will change. This will help locate a circuit problem.

Test Description

Number(s) below refer to the step number(s) on the diagnostic table.

  1. This step determines if there is a wiring problem.

  2. This step determines if the Fuel Level sensor signal and ground circuits are OK.

Step

Action

Value(s)

Yes

No

1

Important: : Before clearing the DTCs, use the scan tool Capture Info to save the Freeze Frame and Failure Records for reference. The control module's data is deleted once the Clear Info function is used.

Did you perform the Powertrain On-Board Diagnostic (OBD) System Check?

--

Go to Step 2

Go to Powertrain On Board Diagnostic (OBD) System Check

2

Important: : If DTCs P0462 and P0463 are also set, diagnose these codes first.

  1. Turn OFF the ignition.
  2. Disconnect the Fuel Level Sender electrical connector at the fuel tank.
  3. Turn ON the ignition leaving the engine OFF.
  4. Monitor the Fuel Level sensor voltage using the scan tool.

Is the Fuel Level voltage near the specified value?

5V

Go to Step 3

Go to Step 4

3

  1. Jumper the Fuel Level sensor signal and ground circuits together.
  2. Monitor the Fuel Level sensor voltage using the scan tool.

Is the Fuel Level sensor voltage near the specified value?

0V

Go to Step 5

Go to Step 6

4

Repair the open or short to ground in the Fuel Level signal circuit.

Is the action complete?

--

Go to Step 11

Go to Step 9

5

Check the Fuel Level Sender for the following:

    • Corrosion and proper mating at electrical connections
    • Proper alignment in the fuel tank
    • Restricted/binding fuel level float

Was a problem found?

--

Go to Step 7

Go to Step 8

6

Check the Fuel Level signal and ground circuits for an open.

Was a problem found?

--

Go to Step 7

Go to Step 9

7

Repair as necessary.

Is the action complete?

--

Go to Step 11

--

8

Replace the Fuel Level Sender. Refer to Fuel Sender Assembly Replacement .

Is the action complete?

--

Go to Step 11

--

9

  1. Check terminal contact at the VCM.
  2. Repair terminal contact if needed.

Was terminal contact repaired?

--

Go to Step 11

Go to Step 10

10

  1. Replace the VCM.
  2. Program the new VCM. Refer to VCM Replacement/Programming .
  3. Perform the VTD Password Learn Procedure. Refer to Password Learn .
  4. Perform the CKP System Variation Learning Procedure. Refer to Crankshaft Position System Variation Learn .

Is the action complete?

--

Go to Step 11

--

11

  1. Using the scan tool, clear the DTCs.
  2. Start the engine.
  3. Select DTC and the Specific DTC function.
  4. Enter the DTC number which was set.
  5. Operate the vehicle, with the Conditions for Setting this DTC, until the scan tool indicates the diagnostic Ran.

Does the scan tool indicate the diagnostic Passed?

--

Go to Step 12

Go to Step 2

12

Does the scan tool display any additional undiagnosed DTCs?

--

Go to applicable DTC table

System OK