GM Service Manual Online
For 1990-2009 cars only
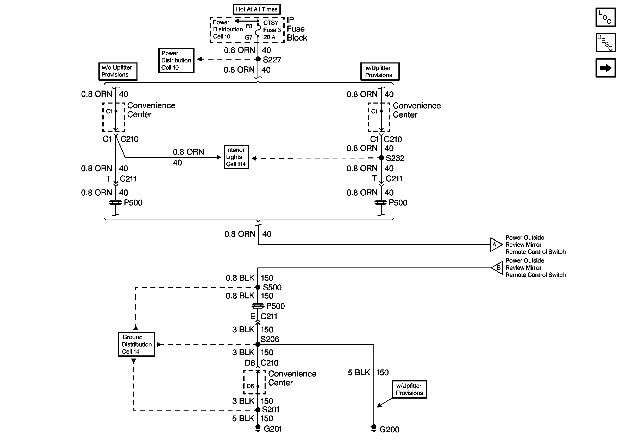
Figure 1:

Cell 147: CTSY Fuse, G200, G201


Object Number: 333567  Size: FS
Power Door Systems Components
Outside Mirrors Circuit Description
Cell 147: Power Mirror Switch and Motors
Cell 11: CTSY and AIR BAGS Fuses
Cell 10: HTD MIR, HAZARD, PWR ACCY, STOP, PWR AUX, CIG LTR, RADIO-B, CTSY, PARK LPS, DRL, SECURITY STRG, ILLUM Fuses
Cell 114: CTSY Fuse, Dome Lamps, Left Stepwell Lamp
Cell 14: S500, P500, C211 (G200)
Cell 147: Power Mirror Switch and Motors
Cell 147: Power Mirror Switch and Motors
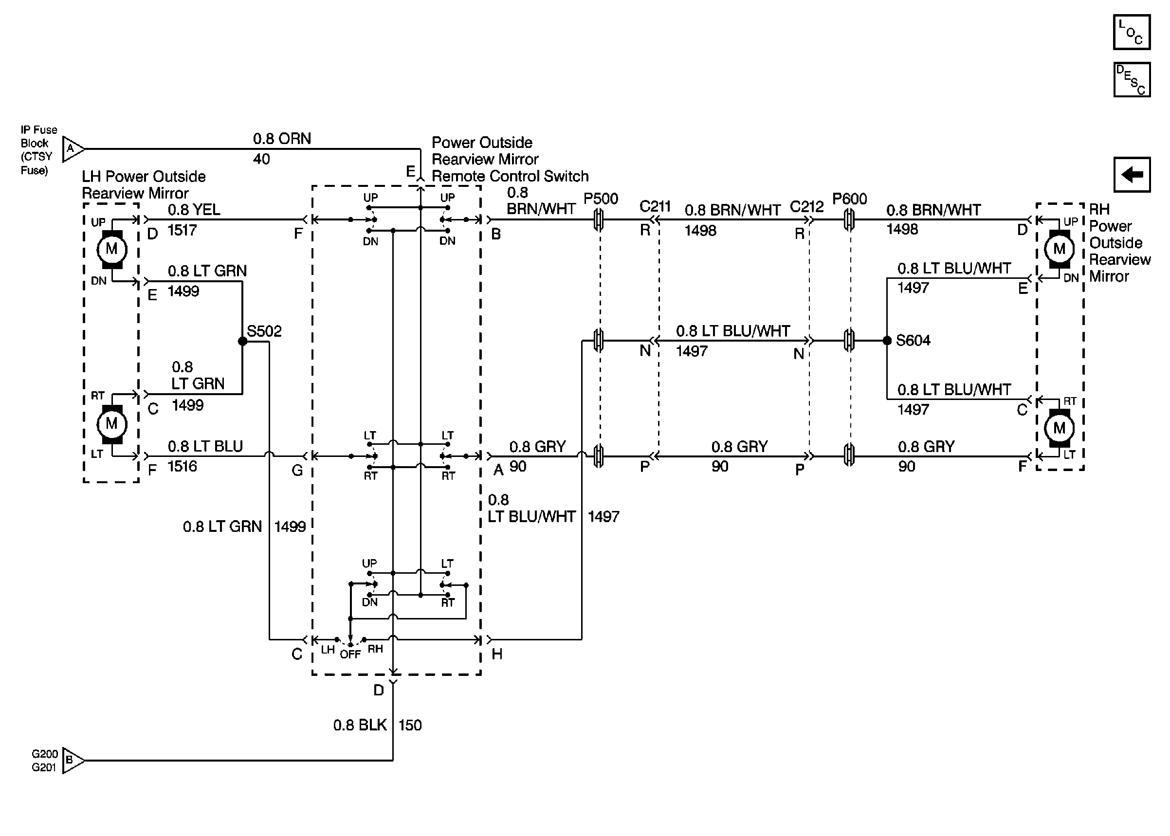
Figure 2:

Cell 147: Power Mirror Switch and Motors


Object Number: 333568  Size: FS
Power Door Systems Components
Outside Mirrors Circuit Description
Cell 147: CTSY Fuse, G200, G201
Cell 147: CTSY Fuse, G200, G201
Cell 147: CTSY Fuse, G200, G201
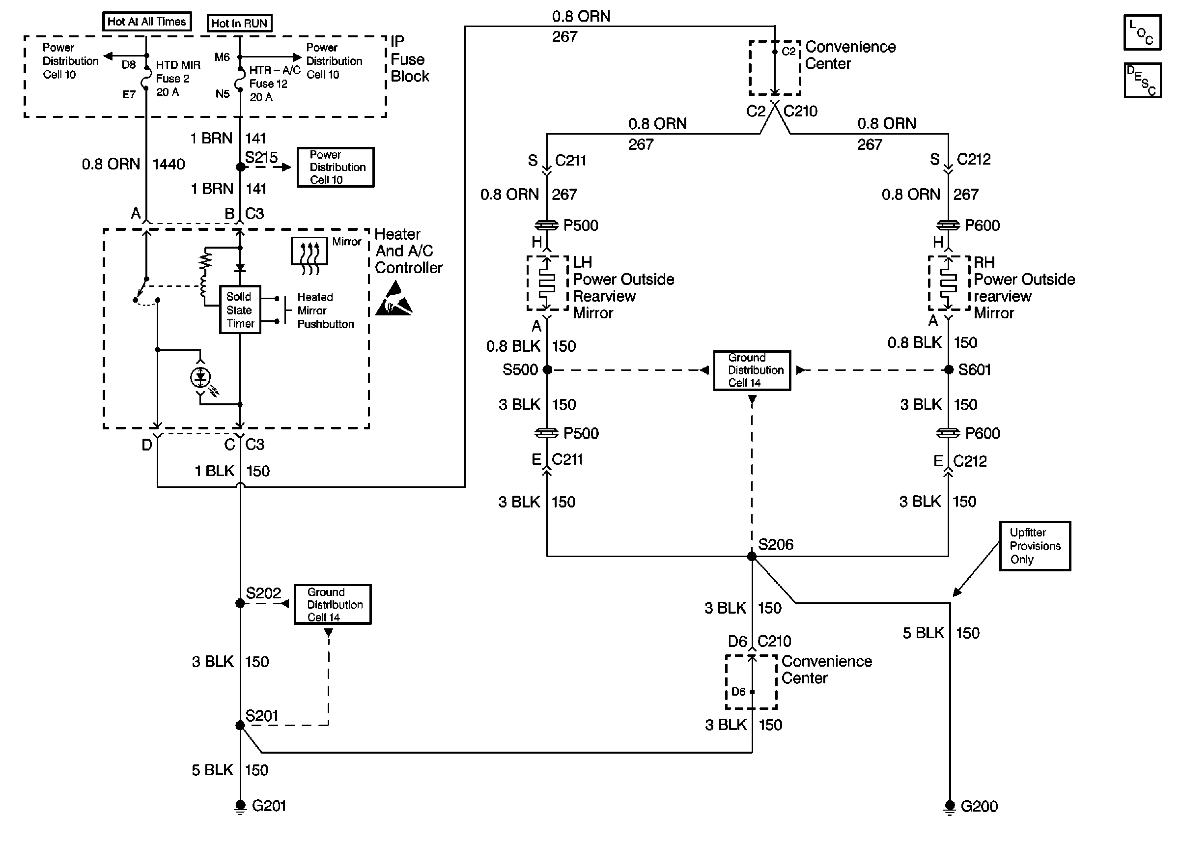
Figure 3:

Cell 147: Heated Outside Mirrors


Object Number: 333558  Size: FS
Power Door Systems Components
Heated Mirror Circuit Description
Handling ESD Sensitive Parts Notice
Cell 11: CRANK, CRUISE, HTR-A/C, BRAKE Fuses
Cell 10: Ignition Switch, RR BLOWER, RR HVAC, BRAKE, HTR AC, CRUISE, RADIO, WIPER, PWR WDO, TRANS, CRANK Fuses
Cell 10: HTD MIR, HAZARD, PWR ACCY, STOP, PWR AUX, CIG LTR, RADIO-B, CTSY, PARK LPS, DRL, SECURITY STRG, ILLUM Fuses
Cell 14: S500, P500, C211 (G200)
Cell 14: S202 (G200)